Suppr超能文献

刺五加皂苷VI通过调节AMPK-SIRT3信号通路减轻骨关节炎中的线粒体功能障碍和软骨细胞凋亡。

Asperosaponin VI mitigates mitochondrial dysfunction and chondrocyte apoptosis in osteoarthritis by modulating the AMPK-SIRT3 pathway.

作者信息

Qiao Jie, Feng Ruibing, Yang Gongxu, Yang Zhixin, Zhang Aoyu, Xu Feng

机构信息

Department of Orthopedics, Ceneral Hospital of Central Theater Command, No.627 Wuluo Road, Wuchang District, Wuhan, Hubei, China.

Department of Orthopedics, Hubei Provincial Hospital of Traditional Chinese Medicine, Wuhan, Hubei, China.

出版信息

Cell Biol Toxicol. 2025 Jul 24;41(1):120. doi: 10.1007/s10565-025-10071-1.

Abstract

OBJECTIVE

To investigate the therapeutic potential of Asperosaponin VI (ASA VI) from Clematis chinensis in mitigating osteoarthritis (OA) progression by modulating the AMPK-SIRT3 pathway, specifically addressing ER stress, mitochondrial dysfunction, and chondrocyte apoptosis.

METHODS

In vitro studies were conducted using tert-Butyl hydroperoxide (TBHP)-treated chondrocytes to evaluate the effects of ASA VI on apoptosis, extracellular matrix (ECM) degradation, and mitochondrial function. In vivo studies were performed using a Destabilization of the Medial Meniscus (DMM) rat model to assess cartilage protection and joint integrity. Key molecular markers of ER stress (GRP78, CHOP, ATF4) and mitochondrial biogenesis (PGC-1α, TFAM, NRF-2) were analyzed through Western blotting and PCR. Histological assessments, including Safranin O and H&E staining, were used to evaluate joint architecture and cartilage degradation, while Osteoarthritis Research Society International (OARSI) scores quantified the extent of cartilage destruction.

RESULTS

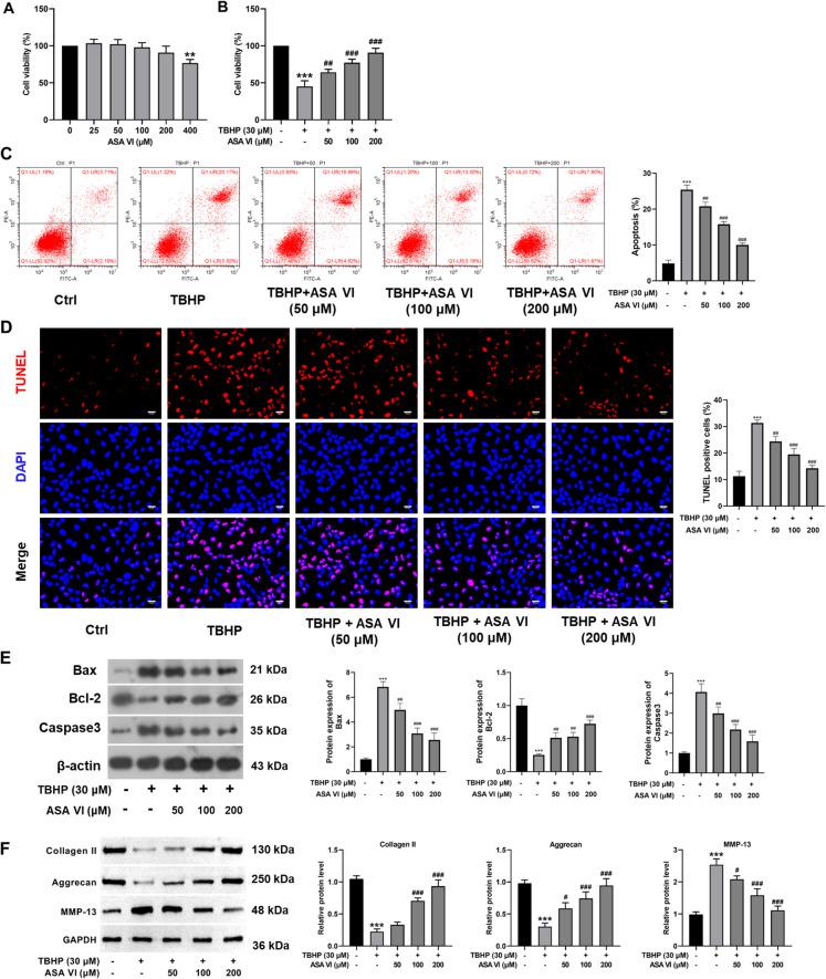
ASA VI treatment significantly enhanced chondrocyte viability and reduced apoptosis, as evidenced by a decrease in TUNEL-positive cells. It also preserved cartilage matrix integrity by upregulating Collagen II and Aggrecan, while reducing MMP-13 expression. Mechanistic studies revealed that ASA VI activates the AMPK-SIRT3 pathway, reducing ER stress and enhancing mitochondrial biogenesis, as indicated by increased PGC-1α, TFAM, and NRF-2 expression. Improvements in mitochondrial function were confirmed by increased ATP production and the preservation of mitochondrial membrane potential. In the DMM rat model, ASA VI treatment led to a significant reduction in cartilage degradation and OARSI scores, with histological analysis confirming improved joint architecture. Molecular analysis further validated the reduction in ER stress markers, linking these improvements to the activation of the AMPK-SIRT3 pathway.

CONCLUSION

ASA VI from Clematis chinensis offers a promising therapeutic approach for OA by leveraging the AMPK-SIRT3 pathway to alleviate ER stress and mitochondrial dysfunction. This comprehensive protective mechanism contributes to reduced chondrocyte apoptosis and preserved cartilage integrity, highlighting ASA VI's potential as a novel disease-modifying agent in OA management.

摘要

目的

研究威灵仙中齐墩果酸皂苷Ⅵ(ASAⅥ)通过调节AMPK-SIRT3信号通路减轻骨关节炎(OA)进展的治疗潜力,具体针对内质网应激、线粒体功能障碍和软骨细胞凋亡进行研究。

方法

使用叔丁基过氧化氢(TBHP)处理的软骨细胞进行体外研究,以评估ASAⅥ对细胞凋亡、细胞外基质(ECM)降解和线粒体功能的影响。使用内侧半月板不稳定(DMM)大鼠模型进行体内研究,以评估软骨保护和关节完整性。通过蛋白质免疫印迹法和聚合酶链反应分析内质网应激(GRP78、CHOP、ATF4)和线粒体生物合成(PGC-1α、TFAM、NRF-2)的关键分子标志物。组织学评估,包括番红O和苏木精-伊红染色,用于评估关节结构和软骨降解,而国际骨关节炎研究学会(OARSI)评分量化软骨破坏程度。

结果

ASAⅥ处理显著提高了软骨细胞活力并减少了细胞凋亡,TUNEL阳性细胞减少证明了这一点。它还通过上调Ⅱ型胶原蛋白和聚集蛋白聚糖来保持软骨基质完整性,同时降低MMP-13表达。机制研究表明,ASAⅥ激活AMPK-SIRT3信号通路,减少内质网应激并增强线粒体生物合成,PGC-1α、TFAM和NRF-2表达增加表明了这一点。ATP生成增加和线粒体膜电位的保持证实了线粒体功能的改善。在DMM大鼠模型中,ASAⅥ处理导致软骨降解和OARSI评分显著降低,组织学分析证实关节结构得到改善。分子分析进一步验证了内质网应激标志物的减少,将这些改善与AMPK-SIRT3信号通路的激活联系起来。

结论

威灵仙中的ASAⅥ通过利用AMPK-SIRT3信号通路减轻内质网应激和线粒体功能障碍,为OA提供了一种有前景的治疗方法。这种全面的保护机制有助于减少软骨细胞凋亡并保持软骨完整性,突出了ASAⅥ作为OA治疗中新型病情改善药物的潜力。

https://cdn.ncbi.nlm.nih.gov/pmc/blobs/267f/12287221/8a6e1844bfe9/10565_2025_10071_Fig1_HTML.jpg

文献AI研究员

20分钟写一篇综述,助力文献阅读效率提升50倍。

立即体验

用中文搜PubMed

大模型驱动的PubMed中文搜索引擎

马上搜索

文档翻译

学术文献翻译模型,支持多种主流文档格式。

立即体验