Suppr超能文献

新型线粒体自噬诱导剂TJ0113可减轻急性肺损伤期间的肺部炎症。

Novel mitophagy inducer TJ0113 alleviates pulmonary inflammation during acute lung injury.

作者信息

Liu Zhengyuan, Fang Danruo, Chen Kaijun, Dong Lingling, Huang Huaqiong, Chen Zhihua

机构信息

Key Laboratory of Respiratory Disease of Zhejiang Province, Department of Respiratory and Critical Care Medicine, Second Affiliated Hospital of Zhejiang University School of Medicine, Hangzhou, Zhejiang, China.

出版信息

Front Pharmacol. 2025 Jul 9;16:1590458. doi: 10.3389/fphar.2025.1590458. eCollection 2025.

Abstract

INTRODUCTION

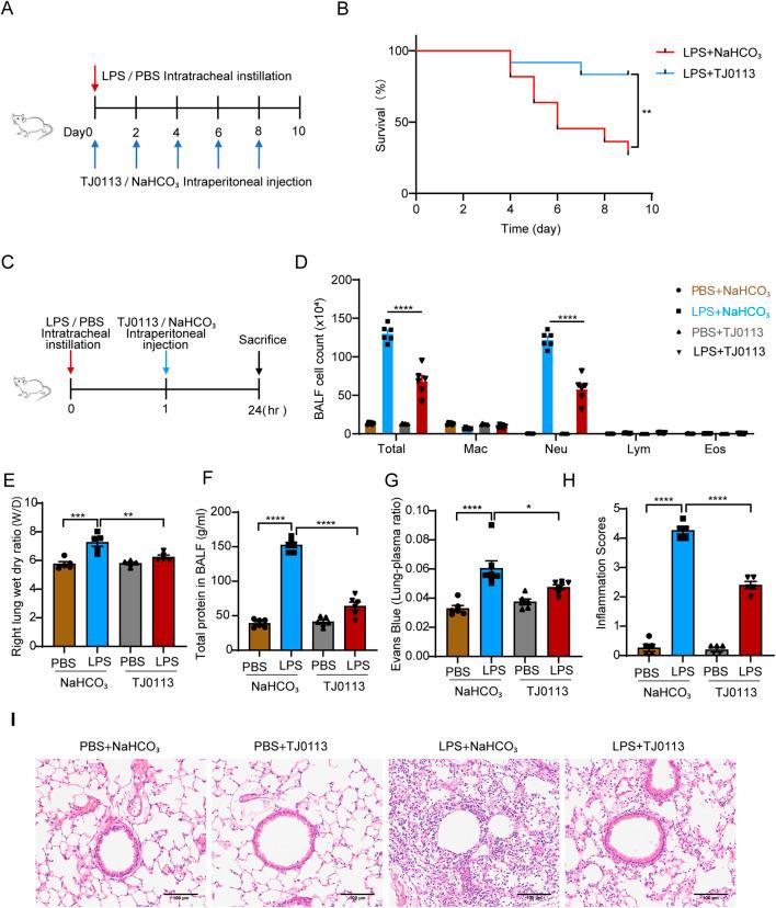
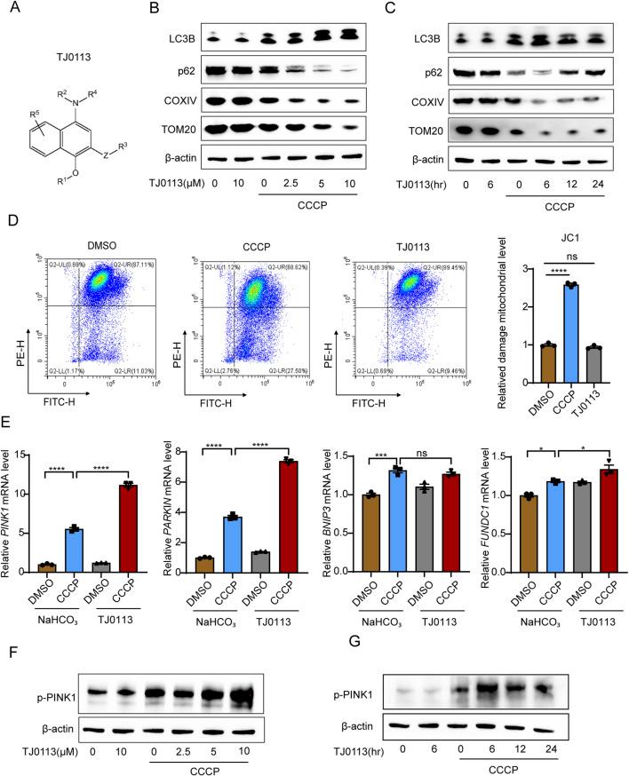
Acute lung injury (ALI) is a severe respiratory disease with limited effective therapeutic options. Recent studies have highlighted mitochondrial damage as a crucial factor in the progression of ALI. Mitophagy, which facilitates the removal of damaged mitochondria, has been shown to reduce inflammation. Our collaborators constructed a small molecule mitophagy inducer, TJ0113. TJ0113 has received clinical approval for Alport syndrome from both the China National Medical Products Administration and the U.S. Food and Drug Administration. Therefore, we explored the potential of TJ0113 as a novel therapeutic for ALI.

METHODS

The mitophagy-inducing potential of TJ0113 was assessed in HEK293T cells. The anti-inflammatory effects of TJ0113 were further evaluated in vivo using a mouse model of lipopolysaccharide (LPS)-induced ALI and in vitro using LPS-stimulated bone-marrow-derived macrophages (BMDMs).

RESULTS

TJ0113 selectively induced mitophagy in damaged mitochondria. Furthermore, the PINK1-Parkin pathway was identified as a specific mitophagy pathway induced by TJ0113. In LPS-induced ALI mouse model, intraperitoneal injection of TJ0113 significantly reduced lung inflammation and mortality. , TJ0113 significantly inhibited the expression of LPS-induced inflammatory cytokines in BMDMs. Finally, we found that TJ0113 inhibited LPS-induced inflammation by inducing mitophagy and inhibiting nuclear factor κB (NF-κB) and inflammasome activation.

CONCLUSION

TJ0113 alleviates LPS-induced inflammation by inducing mitophagy and inhibiting NF-κB and inflammasome activation. Its selective action on damaged mitochondria suggests minimal side effects, positioning TJ0113 as a promising therapeutic candidate for ALI.

摘要

引言

急性肺损伤(ALI)是一种严重的呼吸系统疾病,有效的治疗选择有限。最近的研究强调线粒体损伤是ALI进展的关键因素。线粒体自噬有助于清除受损的线粒体,已被证明可减轻炎症。我们的合作者构建了一种小分子线粒体自噬诱导剂TJ0113。TJ0113已获得中国国家药品监督管理局和美国食品药品监督管理局对阿尔波特综合征的临床批准。因此,我们探索了TJ0113作为ALI新型治疗方法的潜力。

方法

在HEK293T细胞中评估TJ0113的线粒体自噬诱导潜力。使用脂多糖(LPS)诱导的ALI小鼠模型在体内进一步评估TJ0113的抗炎作用,并使用LPS刺激的骨髓来源巨噬细胞(BMDM)在体外进行评估。

结果

TJ0113选择性地诱导受损线粒体中的线粒体自噬。此外,PINK1-Parkin途径被确定为TJ0113诱导的特定线粒体自噬途径。在LPS诱导的ALI小鼠模型中,腹腔注射TJ0113可显著减轻肺部炎症和死亡率。TJ0113显著抑制LPS诱导的BMDM中炎性细胞因子的表达。最后,我们发现TJ0113通过诱导线粒体自噬和抑制核因子κB(NF-κB)和炎性小体激活来抑制LPS诱导的炎症。

结论

TJ0113通过诱导线粒体自噬和抑制NF-κB和炎性小体激活来减轻LPS诱导的炎症。它对受损线粒体的选择性作用表明副作用最小,使TJ0113成为ALI有前景的治疗候选药物。

https://cdn.ncbi.nlm.nih.gov/pmc/blobs/ee77/12283733/f1ae77d5304b/fphar-16-1590458-g001.jpg

文献AI研究员

20分钟写一篇综述,助力文献阅读效率提升50倍。

立即体验

用中文搜PubMed

大模型驱动的PubMed中文搜索引擎

马上搜索

文档翻译

学术文献翻译模型,支持多种主流文档格式。

立即体验