Suppr超能文献

用于增强血浆中癌症检测的游离重复DNA的全面片段化

Comprehensive fragmentation of cell-free repetitive DNA for enhanced cancer detection in plasma.

作者信息

Zhang Mingguang, Dong Shuohui, Rao Wei, Mei Shiwen, Hu Gang, Liu Ling, Wang Zhen, Tang Jianqiang

机构信息

Department of Colorectal Surgery, National Cancer Center/National Clinical Research Center for Cancer/Cancer Hospital, Chinese Academy of Medical Sciences and Peking Union Medical College, Beijing, China.

Department of General Surgery, Qilu Hospital of Shandong University, Jinan, China.

出版信息

Front Cell Dev Biol. 2025 Jul 9;13:1630231. doi: 10.3389/fcell.2025.1630231. eCollection 2025.

Abstract

BACKGROUND

Repetitive elements account for a large proportion of the human genome and undergo alterations during early tumorigenesis. However, the exclusive fragmentation pattern of DNA-derived cell-free repetitive elements (cfREs) remains unclear.

METHODS

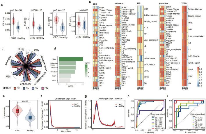
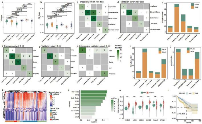
This study enrolled 32 healthy volunteers and 112 patients with five types of cancer. A novel repetitive fragmentomics approach was proposed to profile cfREs using low-pass whole genome sequencing (WGS). Five innovative repetitive fragmentomic features were designed: fragment ratio, fragment length, fragment distribution, fragment complexity, and fragment expansion. A machine learning-based multimodal model was developed using these features.

RESULTS

The multimodal model achieved high prediction performance for early tumor detection, even at ultra-low sequencing depths (0.1×, AUC = 0.9824). Alu and short tandem repeat (STR) were identified as the primary cfREs after filtering out low-efficiency subfamilies. Characterization of cfREs within tumor-specific regulatory regions enabled accurate tissue-of-origin (TOO) prediction (0.1×, accuracy = 0.8286) and identified aberrantly transcribed tumor driver genes.

CONCLUSION

This study highlights the abundance of repetitive DNA in plasma. The innovative fragmentomics approach provides a sensitive, robust, and cost-effective method for early tumor detection and localization.

摘要

背景

重复元件在人类基因组中占很大比例,并在肿瘤发生早期发生改变。然而,源自DNA的游离重复元件(cfREs)独特的片段化模式仍不清楚。

方法

本研究招募了32名健康志愿者和112名患有五种癌症类型的患者。提出了一种新颖的重复片段组学方法,使用低深度全基因组测序(WGS)对cfREs进行分析。设计了五个创新的重复片段组学特征:片段比率、片段长度、片段分布、片段复杂性和片段扩增。利用这些特征开发了一种基于机器学习的多模态模型。

结果

即使在超低测序深度(0.1×,AUC = 0.9824)下,该多模态模型在早期肿瘤检测方面也具有很高的预测性能。在滤除低效亚家族后,Alu和短串联重复序列(STR)被确定为主要的cfREs。对肿瘤特异性调控区域内cfREs的表征能够实现准确的组织起源(TOO)预测(0.1×,准确率 = 0.8286),并识别异常转录的肿瘤驱动基因。

结论

本研究突出了血浆中重复DNA的丰富性。创新的片段组学方法为早期肿瘤检测和定位提供了一种灵敏、稳健且经济高效的方法。

https://cdn.ncbi.nlm.nih.gov/pmc/blobs/f26a/12283650/eef60eed9f9e/fcell-13-1630231-g001.jpg

文献AI研究员

20分钟写一篇综述,助力文献阅读效率提升50倍。

立即体验

用中文搜PubMed

大模型驱动的PubMed中文搜索引擎

马上搜索

文档翻译

学术文献翻译模型,支持多种主流文档格式。

立即体验