Suppr超能文献

U1 snRNP特异性蛋白U1C是SMN复合物介导的snRNP形成的关键调节因子。

The U1 snRNP-specific protein U1C is a key regulator of SMN complex-mediated snRNP formation.

作者信息

Ngu Duc Minh, Myti Sanat, Khan Ayesha Ali, Keita Jeanne, Moore Tessa, Andega Paul, Aziz Alaa, Raj Ritu, Johnson-Winters Kayunta, Suh Eul Hyun, So Byung Ran

机构信息

Department of Chemistry and Biochemistry, University of Texas at Arlington, Arlington, Texas, USA.

Department of Pharmaceutical Sciences, University of North Texas Health Science Center, Fort Worth, Texas, USA.

出版信息

J Biol Chem. 2025 Jul 22;301(9):110514. doi: 10.1016/j.jbc.2025.110514.

Abstract

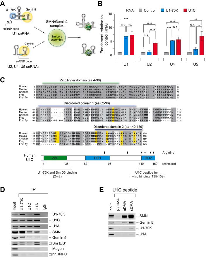
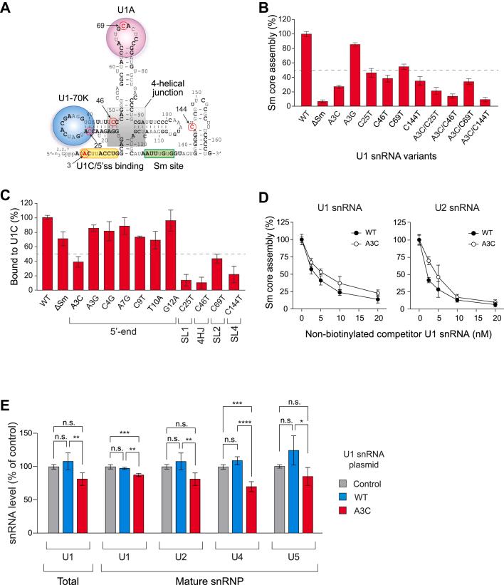
The stability and abundance of spliceosomal small nuclear ribonucleoproteins (snRNPs) are determined by the assembly of an Sm protein ring (Sm core) on each snRNA, a process orchestrated by the survival of motor neurons (SMN) complex. While the role of the SMN complex as a chaperone is well-established, the mechanisms that regulate its activity remain poorly understood. In this study, we identify U1C, a U1 snRNP-specific protein, as a key regulator of the SMN complex. Using in vitro Sm core assembly and protein binding assays, we demonstrate that U1C is essential for Sm core assembly on all snRNAs. In the absence of U1C, Sm core formation on U1 snRNA is disrupted, impairing the SMN complex's ability to facilitate Sm core assembly on other snRNAs. Furthermore, we show that U1C interacts with the SMN complex via post-translational arginine methylations at its C-terminal region, a site distinct from its interaction with U1-70K. Notably, we demonstrate that a prevalent cancer-associated mutation in U1 snRNA, located near the U1C binding site, not only disrupts Sm core assembly but also sequesters the SMN complex, thereby inhibiting canonical snRNP formation. These findings provide important mechanistic insights into how snRNP-specific proteins regulate the SMN complex and suggest that U1 snRNA mutations in numerous cancers may contribute to dysregulation of RNA metabolism by impairing SMN complex activity.

摘要

剪接体小核核糖核蛋白(snRNP)的稳定性和丰度由每个snRNA上Sm蛋白环(Sm核心)的组装决定,这一过程由运动神经元存活(SMN)复合体精心编排。虽然SMN复合体作为伴侣的作用已得到充分确立,但其活性的调节机制仍知之甚少。在本研究中,我们鉴定出U1C(一种U1 snRNP特异性蛋白)是SMN复合体的关键调节因子。通过体外Sm核心组装和蛋白质结合试验,我们证明U1C对于所有snRNA上的Sm核心组装至关重要。在缺乏U1C的情况下,U1 snRNA上的Sm核心形成受到破坏,损害了SMN复合体促进其他snRNA上Sm核心组装的能力。此外,我们表明U1C通过其C末端区域的翻译后精氨酸甲基化与SMN复合体相互作用,该位点与其与U1 - 70K的相互作用不同。值得注意的是,我们证明位于U1C结合位点附近的U1 snRNA中一种普遍的癌症相关突变不仅破坏Sm核心组装,还隔离了SMN复合体,从而抑制了经典snRNP的形成。这些发现为snRNP特异性蛋白如何调节SMN复合体提供了重要的机制见解,并表明许多癌症中的U1 snRNA突变可能通过损害SMN复合体活性导致RNA代谢失调。

https://cdn.ncbi.nlm.nih.gov/pmc/blobs/d679/12390936/5aece29a4b35/gr1.jpg

文献AI研究员

20分钟写一篇综述,助力文献阅读效率提升50倍。

立即体验

用中文搜PubMed

大模型驱动的PubMed中文搜索引擎

马上搜索

文档翻译

学术文献翻译模型,支持多种主流文档格式。

立即体验