Suppr超能文献

多轴旋转加载会损害椎间盘的过渡区:使用新一代生物反应器的体外研究。

Multiaxial rotational loading compromises the transition zone of the intervertebral disc: Ex vivo study using next-generation bioreactors.

作者信息

Šećerović Amra, Ristaniemi Aapo, Crivelli Francesco, Heub Sarah, Alini Mauro, Weder Gilles, Ledroit Diane, Ferguson Stephen J, Grad Sibylle

机构信息

AO Research Institute Davos Davos Switzerland.

Swiss Center for Electronics and Microtechnology Alpnach Switzerland.

出版信息

Bioeng Transl Med. 2025 Jun 8;10(4):e70033. doi: 10.1002/btm2.70033. eCollection 2025 Jul.

Abstract

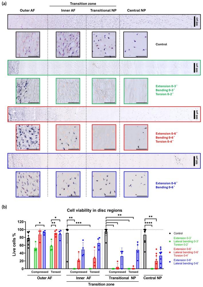
Bioreactors have become indispensable tools in spine research, enabling long-term intervertebral disc culture under controlled biological and mechanical conditions. Conventional systems are often limited to uniaxial loading, restricting their ability to replicate the complex, multidirectional biomechanics of the spine. To overcome this limitation, we developed a next-generation bioreactor capable of simulating multiaxial motions while preserving the disc's biological environment. In this study, we investigated the effects of complex loading patterns on early disc degeneration by subjecting bovine whole-organ discs to combined extension, lateral bending, and torsion at 0.3 Hz for 2 h daily over 14 days. To assess the impact of loading magnitude and the specific contribution of torsion, discs were exposed to either low- or high-angle rotations, with or without torsional loading at higher angles. Histological analysis revealed a marked loss of glycosaminoglycans (GAG) and collagen type II within the inner annulus fibrosus and transitional nucleus pulposus (NP), encompassing the transition zone (TZ), as well as GAG depletion in the central NP. Matrix degradation was observed across all loading conditions, with the most severe breakdown occurring under high-angle extension, bending, and torsion. All loading regimes induced cell death in the TZ and central NP, although torsion-free loading better maintained cell viability. These findings highlight the TZ, alongside the commonly affected NP, as a critical early site of degeneration. The study further underscores the importance of incorporating multiaxial loading in disc degeneration models and provides new insights into the biomechanical mechanisms underlying disc pathology.

摘要

生物反应器已成为脊柱研究中不可或缺的工具,能够在可控的生物和机械条件下对椎间盘进行长期培养。传统系统通常仅限于单轴加载,限制了它们复制脊柱复杂多向生物力学的能力。为克服这一限制,我们开发了一种能够模拟多轴运动同时保持椎间盘生物环境的下一代生物反应器。在本研究中,我们通过让牛全器官椎间盘每天在0.3Hz频率下进行伸展、侧弯和扭转联合运动,持续2小时,共14天,来研究复杂加载模式对早期椎间盘退变的影响。为评估加载幅度的影响以及扭转的具体作用,椎间盘分别接受低角度或高角度旋转,其中一些伴有高角度扭转加载,另一些则没有。组织学分析显示,在内层纤维环和过渡性髓核(NP)(包括过渡区(TZ))内,糖胺聚糖(GAG)和II型胶原蛋白显著丢失,中央NP内GAG也减少。在所有加载条件下均观察到基质降解,在高角度伸展、侧弯和扭转时降解最为严重。所有加载方式均导致TZ和中央NP中的细胞死亡,不过无扭转加载能更好地维持细胞活力。这些发现突出了TZ以及通常受影响的NP作为退变关键早期部位的地位。该研究进一步强调了在椎间盘退变模型中纳入多轴加载的重要性,并为椎间盘病理的生物力学机制提供了新的见解。

https://cdn.ncbi.nlm.nih.gov/pmc/blobs/6182/12284434/794c61fa8b1b/BTM2-10-e70033-g001.jpg

文献AI研究员

20分钟写一篇综述,助力文献阅读效率提升50倍。

立即体验

用中文搜PubMed

大模型驱动的PubMed中文搜索引擎

马上搜索

文档翻译

学术文献翻译模型,支持多种主流文档格式。

立即体验