Suppr超能文献

一种二芳基脲衍生物SMCl通过RAS/RAF/MEK/ERK途径抑制肝癌细胞增殖。

A diaryl urea derivative, SMCl inhibits cell proliferation through the RAS/RAF/MEK/ERK pathway in hepatocellular carcinoma.

作者信息

Fu Yue, Fang Weiyue, Qiu Fuqiang, Lai Juncai, Xu Yangjin, Chen Bin, Li Yang, Zhu Xiaohui

机构信息

School of Pharmacy, Shenzhen University Medical School, Shenzhen University, Shenzhen, Guangdong, China.

College of Pharmacy, Shenzhen Technology University, Shenzhen, China.

出版信息

Front Pharmacol. 2025 Jul 10;16:1605515. doi: 10.3389/fphar.2025.1605515. eCollection 2025.

Abstract

INTRODUCTION

Hepatocellular carcinoma (HCC) ranks among the three most prevalent cancer-related diseases in terms of incidence. Hence, exploring drugs for HCC therapy is of great significance. Compounds with a diaryl urea structure have been reported to exhibit a broad range of biological activities, including anticancer activity. This study focuses on the specific diaryl urea derivative 4-(4-(3-(2-chloro-3-(trifluoromethyl)phenyl)ureido)phenoxy)-N-methylpicolinamide (SMCl), with particular emphasis on investigating its therapeutic effects against hepatocellular carcinoma (HCC) and elucidating the underlying molecular mechanisms.

METHODS

anti-cancer effects of SMCl were evaluated in HCC cell lines using MTS, colony formation, and wound healing assays. Western blot analyzed RAS/RAF/MEK/ERK pathway modulation. efficacy was assessed using a xenograft model.

RESULTS

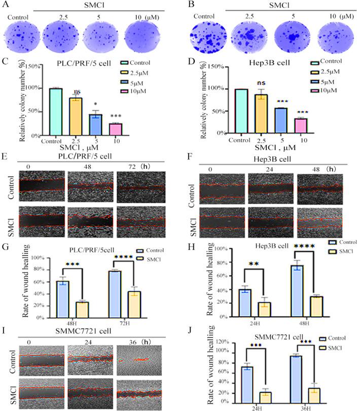
The MTS and colony formation assays demonstrated that SMCl significantly decreased the viability of HCC cells. Western blot analysis demonstrated that SMCl effectively suppressed hepatocellular carcinoma proliferation by markedly inhibiting the RAS/RAF/MEK/ERK signaling pathway, with this inhibitory effect exhibiting both time- and concentration-dependent characteristics. SMCl also demonstrated significant therapeutic efficacy in the xenograft tumor model, achieving a tumor inhibition rate of 72.37%. Notably, it showed no significant impact on spleen weight or body weight in mice, indicating low toxicity to normal tissues.

CONCLUSION

This study first elucidates the effects of SMCl on HCC cells and its impact on the RAS/RAF/MEK/ERK signaling pathway, providing a potential active compound for the clinical treatment of liver cancer.

摘要

引言

肝细胞癌(HCC)在发病率方面位列三大最常见的癌症相关疾病之中。因此,探索用于治疗HCC的药物具有重要意义。据报道,具有二芳基脲结构的化合物展现出广泛的生物活性,包括抗癌活性。本研究聚焦于特定的二芳基脲衍生物4-(4-(3-(2-氯-3-(三氟甲基)苯基)脲基)苯氧基)-N-甲基吡啶甲酰胺(SMCl),特别着重于研究其对肝细胞癌(HCC)的治疗效果并阐明潜在的分子机制。

方法

使用MTS、集落形成和伤口愈合试验评估SMCl在HCC细胞系中的抗癌作用。通过蛋白质免疫印迹分析RAS/RAF/MEK/ERK信号通路的调节情况。使用异种移植模型评估疗效。

结果

MTS和集落形成试验表明,SMCl显著降低了HCC细胞的活力。蛋白质免疫印迹分析表明,SMCl通过显著抑制RAS/RAF/MEK/ERK信号通路有效抑制肝细胞癌增殖,这种抑制作用呈现出时间和浓度依赖性特征。SMCl在异种移植肿瘤模型中也显示出显著的治疗效果,肿瘤抑制率达到72.37%。值得注意的是,它对小鼠的脾脏重量或体重没有显著影响,表明对正常组织毒性较低。

结论

本研究首次阐明了SMCl对HCC细胞的作用及其对RAS/RAF/MEK/ERK信号通路的影响,为肝癌的临床治疗提供了一种潜在的活性化合物。

https://cdn.ncbi.nlm.nih.gov/pmc/blobs/806f/12287612/725964ed3092/fphar-16-1605515-g001.jpg

文献AI研究员

20分钟写一篇综述,助力文献阅读效率提升50倍。

立即体验

用中文搜PubMed

大模型驱动的PubMed中文搜索引擎

马上搜索

文档翻译

学术文献翻译模型,支持多种主流文档格式。

立即体验