Suppr超能文献

用于基于一碳的生物制造的食酸铜绿假单胞菌物种的比较基因组评估

Comparative Genomic Assessment of the Cupriavidus necator Species for One-Carbon Based Biomanufacturing.

作者信息

Jespersen Magnus G, Vangsgaard Emil Funk, Saavedra Mariana Arango, Donati Stefano, Nielsen Lars K

机构信息

The Novo Nordisk Foundation Center for Biosustainability, Technical University of Denmark, Kongens Lyngby, Denmark.

Australian Institute for Bioengineering and Nanotechnology (AIBN), The University of Queensland, Brisbane, Queensland, Australia.

出版信息

Microb Biotechnol. 2025 Jul;18(7):e70201. doi: 10.1111/1751-7915.70201.

Abstract

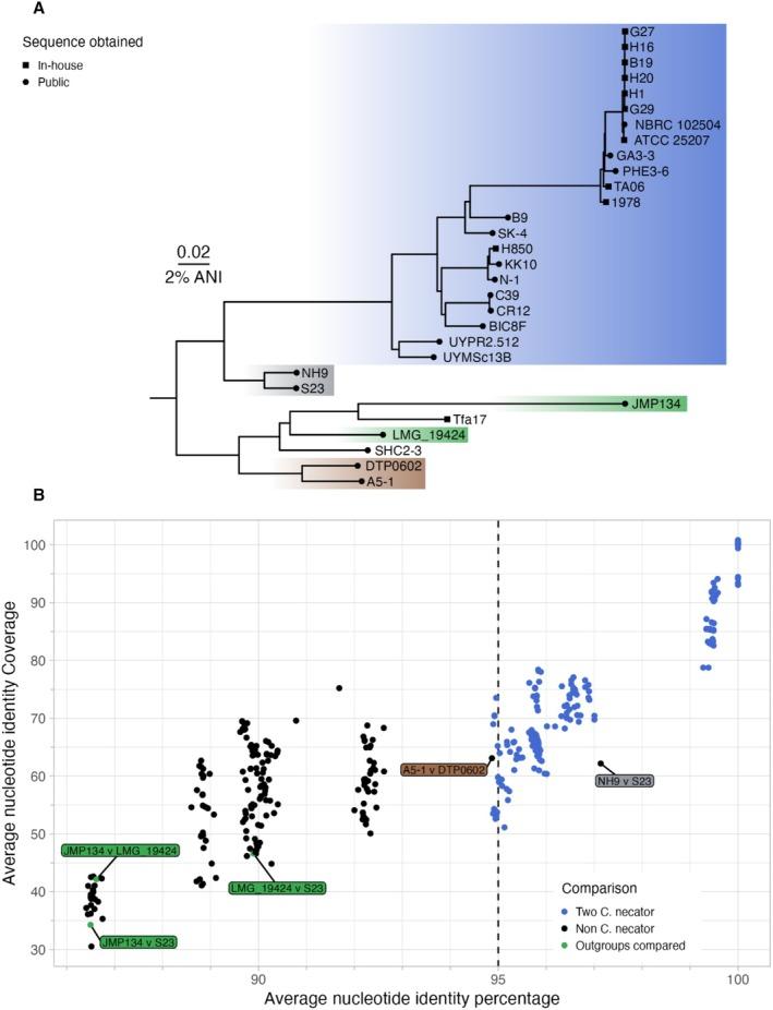
The transition from a petroleum-based manufacturing to biomanufacturing is an important step towards a sustainable bio-economy. In particular, biotechnological processes which use one carbon (C1) compounds as feedstock represent an interesting avenue. Many bacterial species evolved naturally to thrive on such compounds, among them Cupriavidus necator, which has been studied in the past due to its range of metabolic capabilities in utilisation and production of compounds of interest. Cupriavidus necator strain H16 is the reference laboratory strain for this species and by far the most extensively studied. In contrast, research efforts and genomic characterisation of other strains within this species have been limited and sporadic. Therefore, the genomic diversity and full metabolic potential across the broader species remain poorly understood. In this work, we collected publicly available genomes along with newly sequenced ones. From a collection of 44 genomes, we curated a final collection of 22 genomes deemed to be C. necator. We examined hallmark metabolic functions, including carbon dioxide fixation, formate assimilation and hydrogen utilisation. We identified methylation motifs and restriction modification systems. Finally, strains ATCC 25207, TA06, and 1978 are proposed as candidate strains of interest based on their genomic make-up and observations from literature. This work provides a comprehensive genomic resource for the C. necator species, facilitating its development as a biomanufacturing platform and advancing our understanding of its metabolic diversity and potential applications.

摘要

从基于石油的制造向生物制造的转变是迈向可持续生物经济的重要一步。特别是,使用一碳(C1)化合物作为原料的生物技术过程是一条有趣的途径。许多细菌物种自然进化以在这类化合物上茁壮成长,其中包括食酸丛毛单胞菌,过去因其在利用和生产感兴趣化合物方面的一系列代谢能力而受到研究。食酸丛毛单胞菌菌株H16是该物种的参考实验室菌株,也是迄今为止研究最广泛的菌株。相比之下,该物种内其他菌株的研究工作和基因组特征分析一直有限且零散。因此,对于更广泛物种的基因组多样性和完整代谢潜力仍然了解不足。在这项工作中,我们收集了公开可用的基因组以及新测序的基因组。从44个基因组的集合中,我们精心挑选出最终的22个被认为是食酸丛毛单胞菌的基因组集合。我们研究了标志性的代谢功能,包括二氧化碳固定、甲酸同化和氢气利用。我们确定了甲基化基序和限制修饰系统。最后,基于它们的基因组组成和文献观察,菌株ATCC 25207、TA06和1978被提议作为感兴趣的候选菌株。这项工作为食酸丛毛单胞菌物种提供了全面的基因组资源,有助于其作为生物制造平台的发展,并增进我们对其代谢多样性和潜在应用的理解。

https://cdn.ncbi.nlm.nih.gov/pmc/blobs/e2e5/12291605/fedf34a44bc8/MBT2-18-e70201-g001.jpg

文献AI研究员

20分钟写一篇综述,助力文献阅读效率提升50倍。

立即体验

用中文搜PubMed

大模型驱动的PubMed中文搜索引擎

马上搜索

文档翻译

学术文献翻译模型,支持多种主流文档格式。

立即体验