Suppr超能文献

大规模RNA测序挖掘揭示环吡酮胺诱导TDP-43隐匿外显子。

Large-scale RNA-Seq mining reveals ciclopirox olamine induces TDP-43 cryptic exons.

作者信息

Sinha Irika R, Sandal Parker S, Spence Holly, Burns Grace D, Mallika Aswathy Peethambaran, Abbasinejad Fatemeh, Irwin Katherine E, Cruz Anna Lourdes F, Wang Vania, Marx Shaelyn R, Rodríguez Josué Llamas, Langmead Ben, Gregory Jenna M, Wong Philip C, Ling Jonathan P

机构信息

Department of Neuroscience, Johns Hopkins University School of Medicine, Baltimore, MD, USA.

Department of Pathology, Johns Hopkins University School of Medicine, Baltimore, MD, USA.

出版信息

Nat Commun. 2025 Jul 25;16(1):6878. doi: 10.1038/s41467-025-62004-5.

Abstract

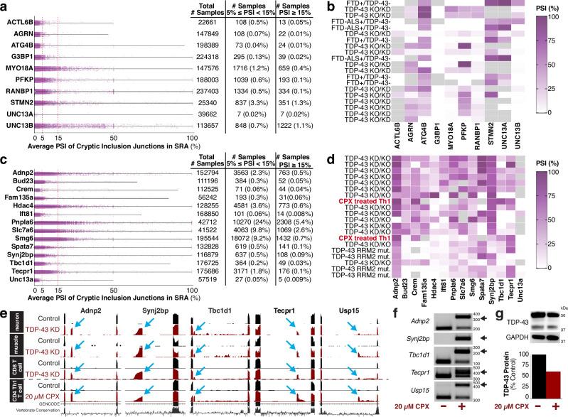
Nuclear clearance and cytoplasmic aggregation of TDP-43, initially identified in ALS-FTD, are hallmark pathological features observed across a spectrum of neurodegenerative diseases. We previously found that TDP-43 loss-of-function leads to transcriptome-wide inclusion of deleterious cryptic exons, a signature detected in presymptomatic biofluids and postmortem ALS-FTD brain tissue, but the upstream mechanisms that lead to TDP-43 dysregulation remain unclear. Here, we developed a web-based resource (SnapMine) to determine the levels of TDP-43 cryptic exon inclusion across hundreds of thousands of publicly available RNA sequencing datasets. We established cryptic exon inclusion levels across a variety of human cells and tissues to provide ground truth references for future studies on TDP-43 dysregulation. We then explored studies that were entirely unrelated to TDP-43 or neurodegeneration and found that ciclopirox olamine (CPX), an FDA-approved antifungal, can trigger the inclusion of TDP-43-associated cryptic exons in a variety of mouse and human primary cells. CPX induction of cryptic exons arises from heavy metal toxicity and oxidative stress, suggesting that similar vulnerabilities could play a role in neurodegeneration. Our work demonstrates how diverse datasets can be linked through common biological features and underscores how public archives of sequencing data remain a vastly underutilized resource with tremendous potential for uncovering novel insights into complex biological mechanisms and diseases.

摘要

TDP-43的核清除和细胞质聚集最初在肌萎缩侧索硬化症-额颞叶痴呆(ALS-FTD)中被发现,是一系列神经退行性疾病中观察到的标志性病理特征。我们之前发现,TDP-43功能丧失会导致全转录组范围内有害隐蔽外显子的包含,这一特征在症状前生物流体和死后ALS-FTD脑组织中被检测到,但导致TDP-43失调的上游机制仍不清楚。在这里,我们开发了一个基于网络的资源(SnapMine)来确定数十万个公开可用RNA测序数据集中TDP-43隐蔽外显子包含的水平。我们建立了各种人类细胞和组织中的隐蔽外显子包含水平,为未来关于TDP-43失调的研究提供基础参考依据。然后我们探索了与TDP-43或神经退行性变完全无关的研究,发现环吡酮胺(CPX),一种FDA批准的抗真菌药物,可在多种小鼠和人类原代细胞中触发TDP-43相关隐蔽外显子的包含。CPX诱导隐蔽外显子是由重金属毒性和氧化应激引起的,这表明类似的易损性可能在神经退行性变中起作用。我们的工作展示了如何通过共同的生物学特征将不同的数据集联系起来,并强调了测序数据的公共存档仍是一个未被充分利用且具有巨大潜力的数据资源,能够揭示对复杂生物学机制和疾病的新见解。

https://cdn.ncbi.nlm.nih.gov/pmc/blobs/62bd/12297563/21020de8ca99/41467_2025_62004_Fig1_HTML.jpg

文献AI研究员

20分钟写一篇综述,助力文献阅读效率提升50倍。

立即体验

用中文搜PubMed

大模型驱动的PubMed中文搜索引擎

马上搜索

文档翻译

学术文献翻译模型,支持多种主流文档格式。

立即体验