Suppr超能文献

整合基因组和转录组分析揭示了桉叶枯病菌在桉树叶枯病中的致病机制。

Integrated genome and transcriptome analysis reveals pathogenic mechanisms of Calonectria eucalypti in Eucalyptus leaf blight.

作者信息

Liu QianLi, Li GuoQing, Liang YuHua, Lin Yan, Liu KaiDong, Huang ZhenChi, Cao ShanNi, Liu FeiFei

机构信息

Life Science and Technology School, Lingnan Normal University, Zhanjiang, Guangdong, 524048, China.

GuangDong Engineering Technology Research Center of Tropical Characteristic Plant Resource Development, Lingnan Normal University, Zhanjiang, Guangdong, 524048, China.

出版信息

BMC Genomics. 2025 Jul 27;26(1):695. doi: 10.1186/s12864-025-11884-4.

Abstract

BACKGROUND

Calonectria eucalypti is a destructive fungal pathogen causing Eucalyptus leaf blight in China and Indonesia. Despite its ecological and economic impact, the molecular mechanisms underlying its pathogenicity remain largely unexplored.

RESULTS

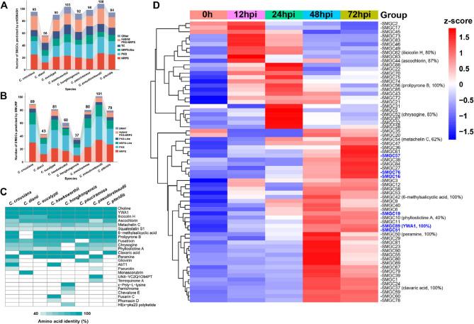
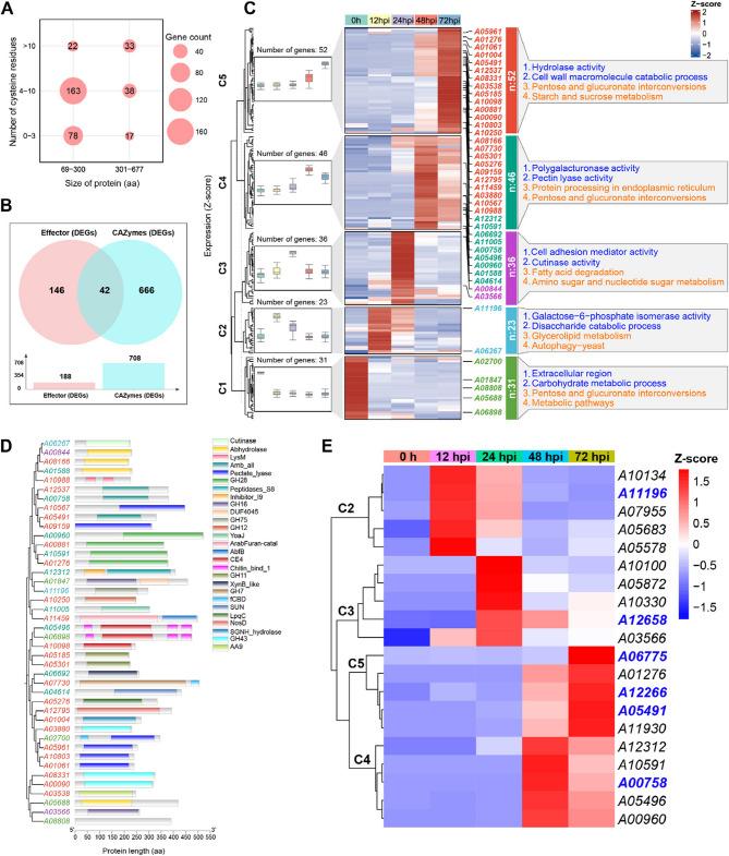
We assembled a high-quality 62.1 Mb genome of C. eucalypti comprising 19 contigs and 13,112 predicted genes, including 1,006 carbohydrate-active enzymes (CAZymes), 351 candidate effectors, and 90 secondary metabolite biosynthetic gene clusters (SMGCs). Comparative genomics revealed 60 expanded gene families and eight species-specific clusters in C. eucalypti, predominantly enriched in virulence-associated functions such as transferase activity, sporulation, and host adhesion. Time-course transcriptome profiling during infection of Eucalyptus urophylla × E. tereticornis EC254 at 12, 24, 48, and 72 h post-inoculation (hpi) identified 708 CAZyme genes, 188 putative effectors, and 68 SMGCs as differentially expressed, exhibiting stage-specific patterns related to fungal penetration, host cell wall degradation, immune suppression, and nutrient acquisition. Notably, glycoside hydrolases (GHs) were the most abundantly induced CAZyme family, suggesting a central role in degrading host cell wall components. Prioritized gene candidates, such as GH28 polygalacturonase A08104 and effectors A12658 and A12266, showed strong homology to known virulence factors and high expression during host colonization. Moreover, most SMGCs were located in transposable element (TE)-rich regions, supporting a "two-speed" genome architecture that may facilitates adaptive evolution and pathogenic innovation.

CONCLUSIONS

This study provides the first integrative genome and infection-stage transcriptome map of C. eucalypti, revealing a coordinated, stage-specific deployment of pathogenicity-related gene clusters. These findings provide a foundational resource for understanding fungal virulence and developing targeted strategies to manage Eucalyptus leaf blight.

摘要

背景

桉叶卡氏帚霉是一种具有破坏性的真菌病原体,在中国和印度尼西亚引起桉树叶枯病。尽管其具有生态和经济影响,但其致病的分子机制在很大程度上仍未得到探索。

结果

我们组装了一个高质量的桉叶卡氏帚霉基因组,大小为62.1 Mb,由19个重叠群和13112个预测基因组成,包括1006个碳水化合物活性酶(CAZyme)、351个候选效应子和90个次生代谢物生物合成基因簇(SMGC)。比较基因组学揭示了桉叶卡氏帚霉中有60个扩增的基因家族和8个物种特异性簇,主要富集于与毒力相关的功能,如转移酶活性、孢子形成和宿主粘附。在接种尾叶桉×粗皮桉EC254后12、24、48和72小时(hpi)进行的时间进程转录组分析,确定了708个CAZyme基因、188个假定效应子和68个SMGC差异表达,呈现出与真菌穿透、宿主细胞壁降解、免疫抑制和营养获取相关的阶段特异性模式。值得注意的是,糖苷水解酶(GHs)是诱导最丰富的CAZyme家族,表明其在降解宿主细胞壁成分中起核心作用。优先候选基因,如GH28多聚半乳糖醛酸酶A08104以及效应子A12658和A12266,与已知毒力因子具有高度同源性,并且在宿主定殖期间高表达。此外,大多数SMGC位于富含转座元件(TE)的区域,支持一种“双速”基因组结构,这可能有助于适应性进化和致病创新。

结论

本研究提供了首个桉叶卡氏帚霉的综合基因组和感染阶段转录组图谱,揭示了致病性相关基因簇的协调、阶段特异性部署。这些发现为理解真菌毒力和制定防治桉树叶枯病的靶向策略提供了基础资源。

https://cdn.ncbi.nlm.nih.gov/pmc/blobs/edf5/12302842/6a1b44f6b448/12864_2025_11884_Fig1_HTML.jpg

文献AI研究员

20分钟写一篇综述,助力文献阅读效率提升50倍。

立即体验

用中文搜PubMed

大模型驱动的PubMed中文搜索引擎

马上搜索

文档翻译

学术文献翻译模型,支持多种主流文档格式。

立即体验