Suppr超能文献

集落刺激因子1受体抑制剂(PLX3397)通过PI3K/AKT/FOXO1信号通路减少巨噬细胞衰老,从而减轻实验性牙周炎。

CSF1R inhibitor (PLX3397) alleviates experimental periodontitis by reducing macrophage senescence through the PI3K/AKT/FOXO1 signaling pathway.

作者信息

Kang Jiabing, Zhan Jifan, Yuan Yiting, Wei Yan, Xiao Tianjiao, Li Li, Fang Hui, Tian Ai

机构信息

The Stomatology of Guizhou Medical University, Guizhou Medical University, Guiyang, China.

Department of Experimental Orofacial Medicine, Philipps University, Marburg, Germany.

出版信息

Sci Rep. 2025 Jul 28;15(1):27446. doi: 10.1038/s41598-025-13153-6.

Abstract

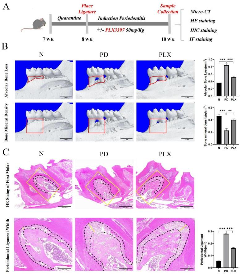
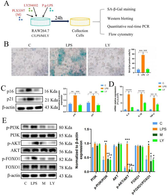
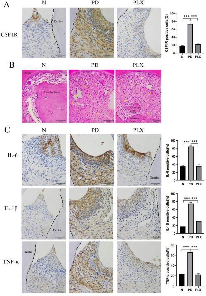
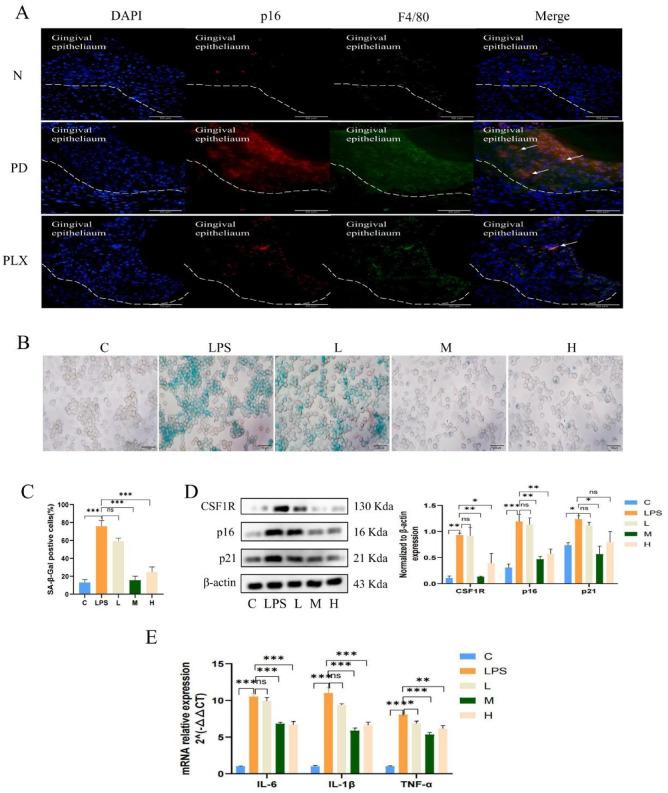
Macrophage senescence is closely associated with the progression of periodontitis. In vitro investigations have demonstrated that the colony-stimulating factor 1 receptor (CSF1R) inhibitor, PLX3397, reduces macrophage senescence; however, the underlying mechanisms remain unclear. This study explored whether CSF1R inhibitors mitigate periodontitis by reducing macrophage senescence and examined the role of the PI3K/AKT/FOXO1 signaling pathway. Using C57BL/6 mice and RAW264.7 cells, periodontal tissues were analyzed with Micro-CT, hematoxylin and eosin staining, immunofluorescence, and immunohistochemistry. Senescence-associated-β-galactosidase staining, RT-qPCR, and western blotting assessed cellular senescence, while reactive oxygen species (ROS) levels were measured by flow cytometry. Our findings revealed that PLX3397 significantly reduced periodontal tissue destruction and inflammation, and decreased the number of senescent macrophages in a murine periodontitis model. In Porphyromonas gingivalis-lipopolysaccharide-stimulated RAW264.7 macrophages, PLX3397 reduced macrophage senescence via PI3K/AKT/FOXO1 signaling and downregulated ROS expression. These findings demonstrate that CSF1R inhibitors effectively mitigate periodontitis by targeting macrophage senescence through the PI3K/AKT/FOXO1 pathway, providing potential therapeutic insights for periodontitis.

摘要

巨噬细胞衰老与牙周炎的进展密切相关。体外研究表明,集落刺激因子1受体(CSF1R)抑制剂PLX3397可减少巨噬细胞衰老;然而,其潜在机制仍不清楚。本研究探讨了CSF1R抑制剂是否通过减少巨噬细胞衰老来减轻牙周炎,并研究了PI3K/AKT/FOXO1信号通路的作用。使用C57BL/6小鼠和RAW264.7细胞,通过Micro-CT、苏木精和伊红染色、免疫荧光和免疫组织化学分析牙周组织。衰老相关β-半乳糖苷酶染色、RT-qPCR和蛋白质印迹法评估细胞衰老,同时通过流式细胞术测量活性氧(ROS)水平。我们的研究结果表明,PLX3397在小鼠牙周炎模型中显著减少了牙周组织破坏和炎症,并减少了衰老巨噬细胞的数量。在牙龈卟啉单胞菌脂多糖刺激的RAW264.7巨噬细胞中,PLX3397通过PI3K/AKT/FOXO1信号通路减少巨噬细胞衰老,并下调ROS表达。这些发现表明,CSF1R抑制剂通过PI3K/AKT/FOXO1途径靶向巨噬细胞衰老,有效减轻牙周炎,为牙周炎提供了潜在的治疗思路。

https://cdn.ncbi.nlm.nih.gov/pmc/blobs/e647/12304264/fbc3fbbbc78e/41598_2025_13153_Fig1_HTML.jpg

文献AI研究员

20分钟写一篇综述,助力文献阅读效率提升50倍。

立即体验

用中文搜PubMed

大模型驱动的PubMed中文搜索引擎

马上搜索

文档翻译

学术文献翻译模型,支持多种主流文档格式。

立即体验