Suppr超能文献

组蛋白去乙酰化酶7诱导联合标准护理化疗在t(4;11) 婴儿B细胞急性淋巴细胞白血病中具有治疗优势。

HDAC7 induction combined with standard-of-care chemotherapy provides a therapeutic advantage in t(4;11) infant B-cell acute lymphoblastic leukemia.

作者信息

de Barrios Oriol, Ocón-Gabarró Ingrid, Gusi-Vives Mar, Collazo Olga, Meler Ainara, Romecín Paola A, Martínez-Moreno Alba, Tejedor Juan Ramón, Fraga Mario F, Schneider Pauline, Bardini Michela, Cazzaniga Giovanni, Marschalek Rolf, Stam Ronald W, Bueno Clara, Menéndez Pablo, Parra Maribel

机构信息

Lymphocyte Development and Disease Group, Josep Carreras Leukaemia Research Institute (IJC), Ctra de Can Ruti, Camí de les Escoles, s/n, 08916, Badalona, Barcelona, Spain.

Doctoral Program in Biomedicine, Universitat de Barcelona (UB), Barcelona, Spain.

出版信息

Biomark Res. 2025 Jul 28;13(1):99. doi: 10.1186/s40364-025-00810-1.

Abstract

BACKGROUND

Infants diagnosed with B cell acute lymphoblastic leukemia (B-ALL) and t(4;11) chromosomal rearrangement display poor therapeutic response, associated to the low expression of B lymphocyte factor HDAC7. This study was conceived to identify a therapeutic strategy for t(4;11) B-ALL that restores optimal HDAC7 expression.

METHODS

A multiomics approach in a large infant pro-B-ALL cohort was employed to identify HDAC7's repression mechanism. These data, combined with cell culture assays in a variety of pro-B-ALL cell lines with differential HDAC7 levels, led us to define a novel combination therapy. Murine leukemia models and ex vivo assays using patient-derived xenografts (PDX) were employed to assess the benefits of this therapy when incorporated to glucocorticoid-based chemotherapy.

RESULTS

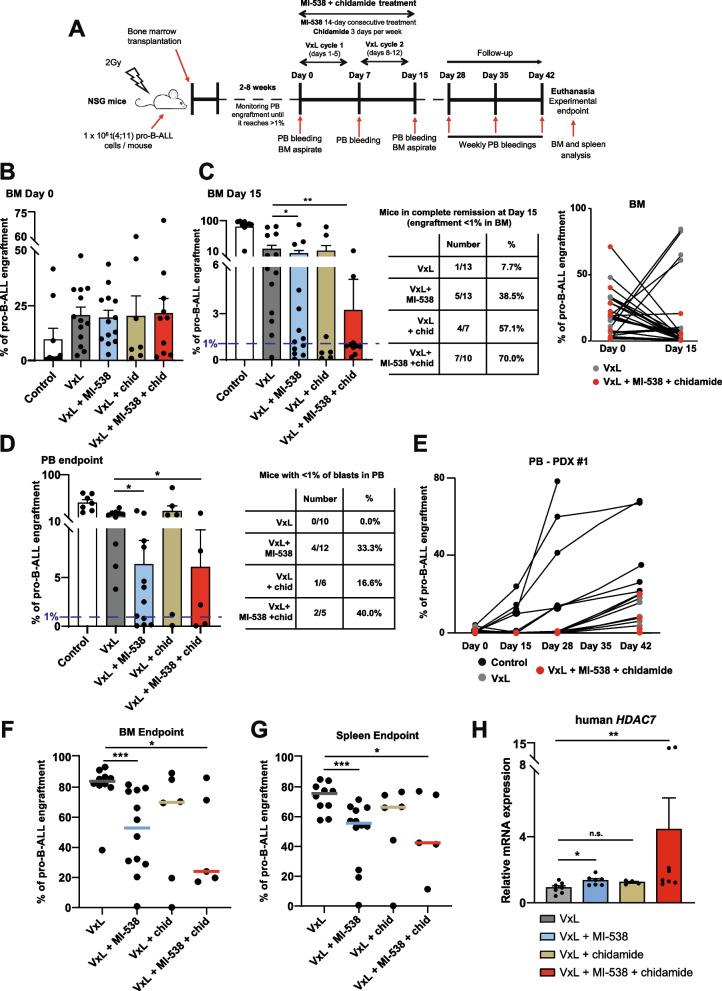
Our data demonstrates that HDAC7 is epigenetically silenced by EZH2 and KMT2A::AFF1 fusion protein. Remarkably, the Menin-1 inhibitor MI-538 restores HDAC7 expression, and the effect is enhanced by class I HDAC inhibitor chidamide. This treatment drives leukemic pro-B cells towards a more differentiated state and impairs aberrant proliferation in an HDAC7-dependent manner. This newly identified therapy increases glucocorticoid sensitivity of PDX cells ex vivo, by repressing RUNX2 transcription factor. Finally, combining MI-538 and chidamide with standard chemotherapy reduces PDX cells engraftment in vivo and delays relapse.

CONCLUSIONS

The combined therapy proposed, based on Menin-1 inhibition, improves t(4;11) B-ALL cells' response to standard therapy, an effect partially mediated by HDAC7 induction. Therefore, this novel therapy opens a new field for personalized treatments in high-risk leukemia, especially for infants presenting low expression of HDAC7 B cell factor.

摘要

背景

诊断为B细胞急性淋巴细胞白血病(B-ALL)且伴有t(4;11)染色体重排的婴儿表现出较差的治疗反应,这与B淋巴细胞因子HDAC7的低表达有关。本研究旨在确定一种恢复HDAC7最佳表达的t(4;11) B-ALL治疗策略。

方法

在一个大型婴儿前B-ALL队列中采用多组学方法来确定HDAC7的抑制机制。这些数据与在多种HDAC7水平不同的前B-ALL细胞系中进行的细胞培养试验相结合,使我们确定了一种新的联合治疗方法。使用小鼠白血病模型和患者来源异种移植(PDX)的体外试验来评估这种治疗方法与基于糖皮质激素的化疗联合使用时的益处。

结果

我们的数据表明,HDAC7在表观遗传上被EZH2和KMT2A::AFF1融合蛋白沉默。值得注意的是,Menin-1抑制剂MI-538可恢复HDAC7表达,且I类HDAC抑制剂西达本胺可增强这种效果。这种治疗使白血病前B细胞向更分化的状态发展,并以HDAC7依赖的方式损害异常增殖。这种新确定的治疗方法通过抑制RUNX2转录因子,在体外增加了PDX细胞对糖皮质激素的敏感性。最后,将MI-538和西达本胺与标准化疗联合使用可减少体内PDX细胞的植入并延迟复发。

结论

基于Menin-1抑制提出的联合治疗方法可改善t(4;11) B-ALL细胞对标准治疗的反应,这种效果部分由HDAC7的诱导介导。因此,这种新疗法为高危白血病的个性化治疗开辟了一个新领域,特别是对于HDAC7 B细胞因子表达低的婴儿。

https://cdn.ncbi.nlm.nih.gov/pmc/blobs/e38c/12305908/9ac647953f04/40364_2025_810_Fig1_HTML.jpg

文献AI研究员

20分钟写一篇综述,助力文献阅读效率提升50倍。

立即体验

用中文搜PubMed

大模型驱动的PubMed中文搜索引擎

马上搜索

文档翻译

学术文献翻译模型,支持多种主流文档格式。

立即体验