Suppr超能文献

来源于天蚕素D的两种阳离子肽在体外和计算机模拟中的伤口愈合活性 。 (你提供的原文似乎不完整,最后的“in.”后面应该还有内容)

In Vitro and In Silico Wound-Healing Activity of Two Cationic Peptides Derived from Cecropin D in .

作者信息

Rivera-Sanchez Sandra Patricia, Ocampo-Ibáñez Iván Darío, Moncaleano Maria Camila, Liscano Yamil, Elvira Liliana Janeth Flórez, Aristizabal Salazar Yesid Armando, Martínez-Martínez Luis, Oñate-Garzon Jose

机构信息

Research Group of Microbiology, Industry and Environment, Faculty of Basic Sciences, Universidad Santiago of Cali, Cali 760035, Colombia.

Transnational Research Group on Infectious Diseases, PhD School of Biomedicine, University of Córdoba, 14071 Córdoba, Spain.

出版信息

Antibiotics (Basel). 2025 Jun 27;14(7):651. doi: 10.3390/antibiotics14070651.

Abstract

BACKGROUND

Chronic wounds pose a significant public health challenge due to high treatment costs and the limited efficacy of current therapies. This study aims to evaluate the in vitro wound-healing activity and in silico interactions of two antimicrobial cationic peptides, derived from cecropin D, whose receptors are involved in tissue healing.

METHODS

Two peptides were tested: a long peptide (∆M2, 39 amino acids) and a short peptide (CAMP-CecD, 18 amino acids). Their cytotoxicity, as well as their effects on fibroblast proliferation and migration, were assessed using Detroit 551 cells. In parallel, molecular docking studies were conducted with AutoDock Vina to predict the binding affinities of these peptides to the key receptors involved in wound healing: the epidermal growth factor receptor (EGFR), the transforming growth factor beta receptor (TGFRβ2), and the vascular endothelial growth factor receptor (VEGFR).

RESULTS

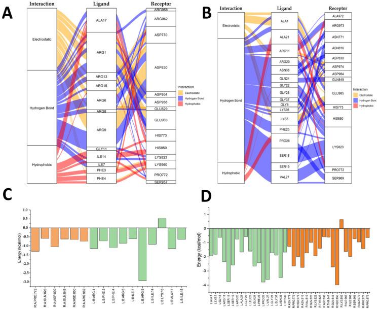
In vitro assays showed that the short peptide exhibited lower cytotoxicity and significantly enhanced cell proliferation and migration, leading to a greater percentage of gap closure compared to the long peptide. A docking analysis revealed binding affinities of -6.7, -7.2, and -5.6 kcal/mol for VEGFR, EGFR, and TGFRβ2, respectively, with the RMSD values below 2 Å, indicating stable binding interactions.

CONCLUSIONS

These findings suggest that the structure and cationic charge of the short peptide facilitate robust interactions with growth factor receptors, enhancing re-epithelialization and tissue regeneration. Consequently, this peptide is a promising candidate ligand for the treatment of chronic wounds and associated infections.

摘要

背景

由于治疗成本高昂且当前疗法疗效有限,慢性伤口构成了重大的公共卫生挑战。本研究旨在评估两种源自天蚕素D的抗菌阳离子肽的体外伤口愈合活性及计算机模拟相互作用,其受体参与组织愈合过程。

方法

测试了两种肽:一种长肽(∆M2,39个氨基酸)和一种短肽(CAMP-CecD,18个氨基酸)。使用底特律551细胞评估它们的细胞毒性以及对成纤维细胞增殖和迁移的影响。同时,使用AutoDock Vina进行分子对接研究,以预测这些肽与伤口愈合相关关键受体的结合亲和力:表皮生长因子受体(EGFR)、转化生长因子β受体(TGFRβ2)和血管内皮生长因子受体(VEGFR)。

结果

体外试验表明,与长肽相比,短肽表现出较低的细胞毒性,并显著增强细胞增殖和迁移,导致更高的间隙闭合百分比。对接分析显示,短肽与VEGFR、EGFR和TGFRβ2的结合亲和力分别为-6.7、-7.2和-5.6 kcal/mol,均方根偏差值低于2 Å,表明结合相互作用稳定。

结论

这些发现表明,短肽的结构和阳离子电荷有助于与生长因子受体进行强有力的相互作用,增强再上皮化和组织再生。因此,这种肽是治疗慢性伤口及相关感染的有前景的候选配体。

https://cdn.ncbi.nlm.nih.gov/pmc/blobs/6314/12291643/ee08c7271402/antibiotics-14-00651-g001.jpg

文献AI研究员

20分钟写一篇综述,助力文献阅读效率提升50倍。

立即体验

用中文搜PubMed

大模型驱动的PubMed中文搜索引擎

马上搜索

文档翻译

学术文献翻译模型,支持多种主流文档格式。

立即体验