Suppr超能文献

通过光学光热红外亚微米成像相关方法揭示的不同菌株的α-突触核蛋白和tau蛋白交叉播种

Strain-Distinct α-Synuclein and Tau Cross-Seeding Uncovered by Correlative Approach with Optical Photothermal Infrared Sub-Micron Imaging.

作者信息

Zhan Xiaoni, Li Wen, Hatterer Eric, Courade Jean-Philippe, Piché Kristin, Klementieva Oxana, Li Jia-Yi

机构信息

Department of Forensic Genetics and Biology, School of Forensic Medicine, China Medical University, Shenyang 110122, China.

Neural Plasticity and Repair Unit, Department of Experimental Medical Science, Wallenberg Neuroscience Center, Lund University, BMC A10, Lund 22184, Sweden.

出版信息

J Am Chem Soc. 2025 Aug 6;147(31):27323-27340. doi: 10.1021/jacs.5c02811. Epub 2025 Jul 28.

Abstract

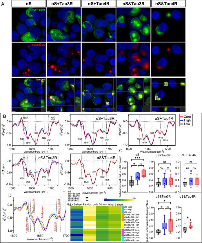
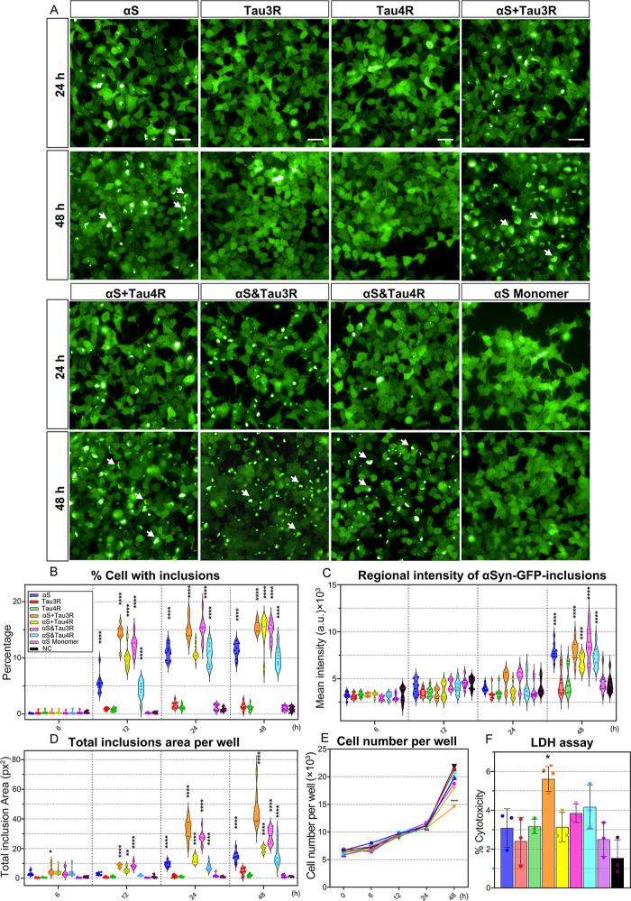
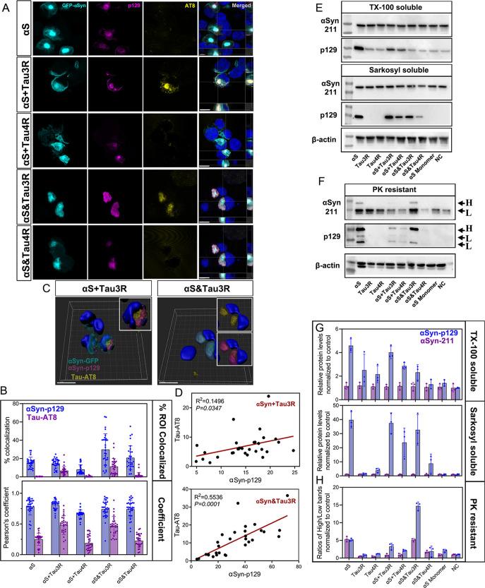
The co-occurrence of α-synuclein (αSyn) and Tau in synucleinopathies and tauopathies suggests a complex interplay between these proteins. Their cross-seeding enhances fibrillization, leading to the formation of diverse amyloid-specific structures enriched with β-sheets, which may influence their biological functions. However, existing tools cannot differentiate structural polymorphs directly in cells, as conventional microscopic approaches have limitations in providing structural insights into aggregates. As a result, a structurally relevant characterization of amyloids in their native cellular environment has not yet been achieved. In this study, we characterize the structural rearrangements of newly formed αSyn inclusions cross-seeded by different αSyn and Tau preformed fibrils (PFFs) directly in cells, using a correlative approach that combines submicron optical photothermal infrared (O-PTIR) microspectroscopy and confocal microscopy. We found that hybrid PFFs synthesized from αSyn, and two Tau isoforms (Tau3R and Tau4R) exhibit variations in αSyn and Tau composition. Specifically, structural polymorphs composed of αSyn and Tau3R exhibit the highest β-sheet content and most potent seeding potency, leading to enhanced phosphorylation within cellular inclusions. Importantly, we demonstrate that cellular inclusions inherit structural motifs from their donor seeds and exhibit distinct spatial and structural evolution. By providing subcellular-resolution structural imaging of amyloid proteins, our study uncovers divergent mechanisms of αSyn aggregation induced by αSyn/Tau PFFs in both mixed and hybrid formats.

摘要

α-突触核蛋白(αSyn)与Tau蛋白在突触核蛋白病和tau蛋白病中的共同出现表明这些蛋白质之间存在复杂的相互作用。它们的交叉播种会增强纤维化,导致形成富含β-折叠的多种淀粉样蛋白特异性结构,这可能会影响它们的生物学功能。然而,现有的工具无法直接在细胞中区分结构多晶型物,因为传统的显微镜方法在提供对聚集体的结构见解方面存在局限性。因此,尚未实现对其天然细胞环境中淀粉样蛋白的结构相关表征。在本研究中,我们使用结合亚微米光学光热红外(O-PTIR)光谱和共聚焦显微镜的相关方法,直接在细胞中表征由不同的αSyn和Tau预形成纤维(PFF)交叉播种的新形成的αSyn聚集体的结构重排。我们发现,由αSyn和两种Tau异构体(Tau3R和Tau4R)合成的混合PFF在αSyn和Tau组成上表现出差异。具体而言,由αSyn和Tau3R组成的结构多晶型物表现出最高的β-折叠含量和最强的播种能力,导致细胞内聚集体内的磷酸化增强。重要的是,我们证明细胞内聚集体从其供体种子继承结构基序,并表现出独特的空间和结构演变。通过提供淀粉样蛋白的亚细胞分辨率结构成像,我们的研究揭示了αSyn/Tau PFF以混合和杂交形式诱导的αSyn聚集的不同机制。

https://cdn.ncbi.nlm.nih.gov/pmc/blobs/4512/12333023/e41b9677fa6e/ja5c02811_0001.jpg

文献AI研究员

20分钟写一篇综述,助力文献阅读效率提升50倍。

立即体验

用中文搜PubMed

大模型驱动的PubMed中文搜索引擎

马上搜索

文档翻译

学术文献翻译模型,支持多种主流文档格式。

立即体验