Suppr超能文献

基于DCAF16的共价降解手柄用于降解剂的模块化设计。

DCAF16-Based Covalent Degradative Handles for the Modular Design of Degraders.

作者信息

Orr Lauren M, Tomlinson Sydney J, Grupe Hannah R, Lim Melissa, Ho Emily, Yilmaz Halime, Zhou Grace, Leon Barbara, Olzmann James A, Nomura Daniel K

机构信息

Department of Chemistry. University of California, Berkeley, Berkeley, California 94720, United States.

Innovative Genomics Institute, Berkeley, California 94720, United States.

出版信息

ACS Cent Sci. 2025 Jun 26;11(7):1207-1217. doi: 10.1021/acscentsci.5c00959. eCollection 2025 Jul 23.

Abstract

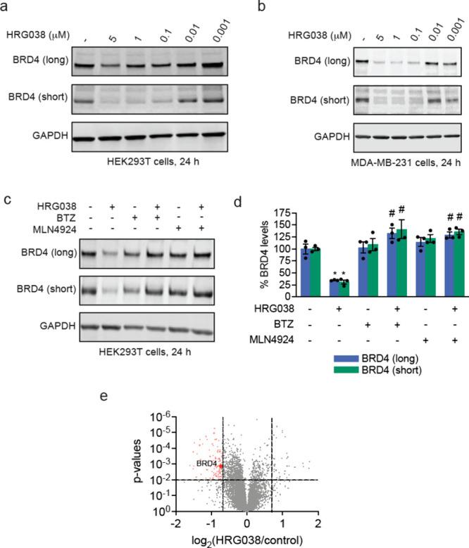
While targeted protein degradation is a powerful strategy for eliminating disease-causing proteins, the rational design of monovalent or molecular glue degraders remains challenging. In this study, we generated a library of BET-domain inhibitor JQ1 analogs bearing elaborated electrophilic handles to identify permissive covalent degradative handles and E3 ligase pairs. We identified an elaborated fumaramide handle that, when appended onto JQ1, led to the proteasome-dependent degradation of BRD4. We revealed that the E3 ubiquitin ligase CUL4a common E3 ligase target of electrophilic degraderswas responsible for BRD4 loss by covalently targeting C173 on DCAF16. While this original fumaramide handle was not permissive to the degradation of other neo-substrates, a truncated version of this handle attached to JQ1 was still capable of degrading BRD4, now through targeting both C173 and C178. This truncated fumaramide handle, when appended to various protein targeting ligands, was also more permissive in degrading other neo-substrates, including CDK4/6, SMARCA2/4, the androgen receptor (AR), as well as the undruggable AR truncation variant AR-V7. We have identified a unique DCAF16-targeting covalent degradative handle that can be transplanted across several protein-targeting ligands to induce the degradation of their respective targets for the modular design of monovalent or bifunctional degraders.

摘要

虽然靶向蛋白质降解是消除致病蛋白质的有力策略,但单价或分子胶降解剂的合理设计仍然具有挑战性。在本研究中,我们生成了一系列带有精细亲电基团的溴结构域抑制剂JQ1类似物,以确定允许的共价降解基团和E3连接酶对。我们鉴定出一种精细的富马酰胺基团,当将其连接到JQ1上时,会导致BRD4的蛋白酶体依赖性降解。我们发现,E3泛素连接酶CUL4(亲电降解剂常见的E3连接酶靶点)通过共价靶向DCAF16上的C173导致BRD4缺失。虽然这种原始的富马酰胺基团不允许其他新底物的降解,但连接到JQ1上的该基团的截短版本仍然能够降解BRD4,现在是通过靶向C173和C178。当这种截短的富马酰胺基团连接到各种蛋白质靶向配体上时,在降解其他新底物方面也更具通用性,包括CDK4/6、SMARCA2/4、雄激素受体(AR)以及不可成药的AR截短变体AR-V7。我们已经鉴定出一种独特的靶向DCAF16的共价降解基团,它可以移植到几种蛋白质靶向配体上,以诱导其各自靶点的降解,用于单价或双功能降解剂的模块化设计。

https://cdn.ncbi.nlm.nih.gov/pmc/blobs/3706/12291113/2093c14120ab/oc5c00959_0001.jpg

文献AI研究员

20分钟写一篇综述,助力文献阅读效率提升50倍。

立即体验

用中文搜PubMed

大模型驱动的PubMed中文搜索引擎

马上搜索

文档翻译

学术文献翻译模型,支持多种主流文档格式。

立即体验