Suppr超能文献

双氢青蒿素通过调节脾脏T/B细胞异质性减轻系统性红斑狼疮小鼠模型的症状。

Dihydroartemisinin Alleviates the Symptoms of a Mouse Model of Systemic Lupus Erythematosus Through Regulating Splenic T/B-Cell Heterogeneity.

作者信息

Qin Haihong, Zhu Xiaohua, Liu Xiao, Wang Yilun, Liang Jun, Wu Hao, Wu Jinfeng

机构信息

Department of Dermatology, Huashan Hospital, Fudan University, Shanghai 200040, China.

The Second Affiliated Hospital, Yunnan University of Chinese Medicine, Kunming 650041, China.

出版信息

Curr Issues Mol Biol. 2025 Jul 9;47(7):528. doi: 10.3390/cimb47070528.

Abstract

UNLABELLED

Background Systemic lupus erythematosus (SLE) is a complex autoimmune disease with significant therapeutic challenges. Recent studies suggest that dihydroartemisinin (DHA), a traditional Chinese medicine known for its anti-malarial properties, may be beneficial for SLE treatment, although its precise mechanism remains unclear. This study aimed to investigate the effects of DHA on the cellular composition and molecular events of splenic T cells and B cells in MRL/lpr mice, a widely used SLE model.

METHODS

T cells and B cells isolated from the spleens of three DHA-treated mice and three control mice underwent single-cell RNA sequencing (scRNA-seq) using the 10× Genomics Chromium system. Comprehensive analyses included cell clustering, signaling pathway enrichment, pseudotime trajectory analysis, and cellular communication assessment using unbiased computational methods.

RESULTS

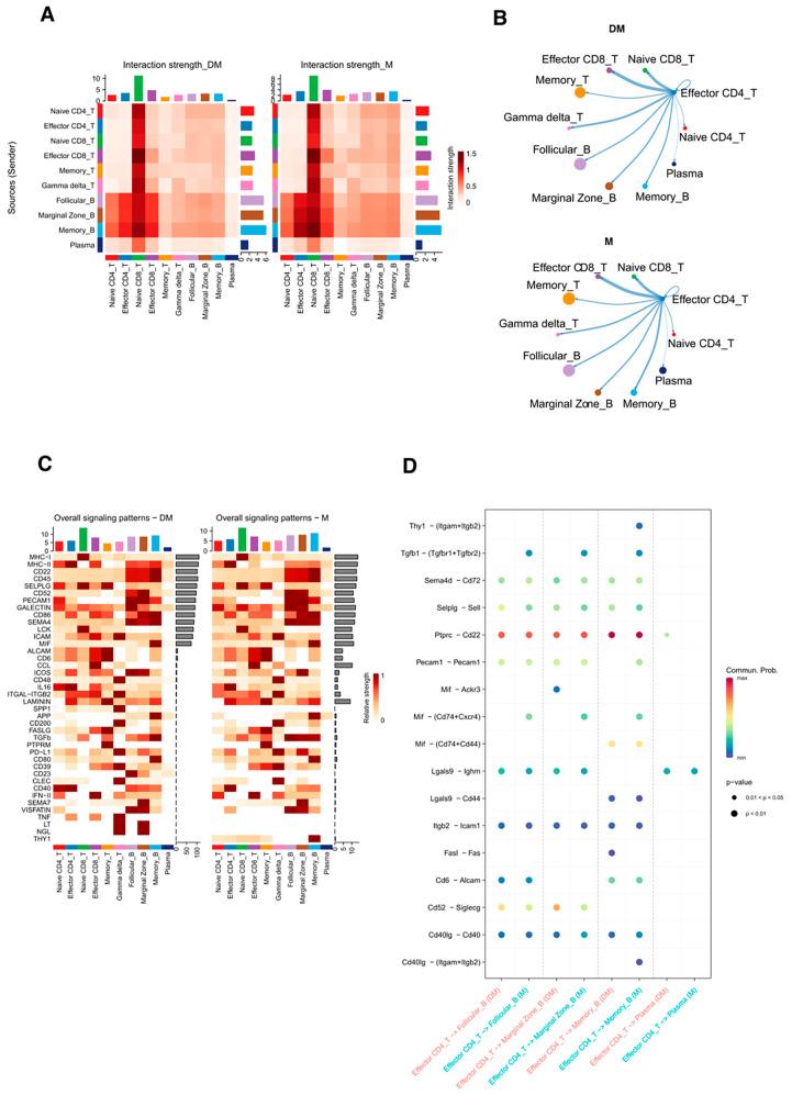
DHA treatment significantly reduced kidney inflammation and altered the proportions of splenic T cells and B cells, particularly decreasing plasma cells. Molecular profiling of effector CD4+ T cells showed a significant reduction in several inflammation-related signaling pathways in DHA-treated mice. Cellular communication analysis indicated altered interactions between effector CD4+ T cells and B cells in MRL/lpr mice after DHA treatment.

CONCLUSIONS

Our findings reveal changes in cellular composition and signaling pathways in splenic T cells and B cells of MRL/lpr mice following DHA treatment. DHA may inhibit B-cell differentiation into plasma cells by modulating effector CD4+ T cells, potentially through the regulation of HIF1α and ligand-receptor interactions, enhancing our understanding of DHA's mechanisms in SLE treatment.

摘要

未标记

背景 系统性红斑狼疮(SLE)是一种复杂的自身免疫性疾病,面临重大治疗挑战。近期研究表明,双氢青蒿素(DHA)这种以抗疟特性闻名的传统中药,可能对SLE治疗有益,但其确切机制仍不清楚。本研究旨在探讨DHA对MRL/lpr小鼠(一种广泛使用的SLE模型)脾脏T细胞和B细胞的细胞组成及分子事件的影响。

方法

从三只经DHA处理的小鼠和三只对照小鼠的脾脏中分离出T细胞和B细胞,使用10×基因组学铬系统进行单细胞RNA测序(scRNA-seq)。综合分析包括细胞聚类、信号通路富集、伪时间轨迹分析以及使用无偏计算方法进行细胞通讯评估。

结果

DHA治疗显著减轻了肾脏炎症,并改变了脾脏T细胞和B细胞的比例,特别是减少了浆细胞。效应CD4+ T细胞的分子谱分析显示,DHA处理的小鼠中几种与炎症相关的信号通路显著减少。细胞通讯分析表明,DHA处理后MRL/lpr小鼠中效应CD4+ T细胞与B细胞之间的相互作用发生了改变。

结论

我们的研究结果揭示了DHA处理后MRL/lpr小鼠脾脏T细胞和B细胞的细胞组成及信号通路的变化。DHA可能通过调节效应CD4+ T细胞来抑制B细胞分化为浆细胞,可能是通过调节HIF1α和配体-受体相互作用,增进了我们对DHA在SLE治疗中机制的理解。

https://cdn.ncbi.nlm.nih.gov/pmc/blobs/b390/12293267/d1a8e08fa3ff/cimb-47-00528-g001.jpg

文献AI研究员

20分钟写一篇综述,助力文献阅读效率提升50倍。

立即体验

用中文搜PubMed

大模型驱动的PubMed中文搜索引擎

马上搜索

文档翻译

学术文献翻译模型,支持多种主流文档格式。

立即体验