Suppr超能文献

通过RNA干扰介导的NANOG和STAT3基因沉默使HeLa细胞培养物对氧杂蒽酮处理敏感化。

Sensitisation of HeLa Cell Cultures to Xanthone Treatment by RNAi-Mediated Silencing of NANOG and STAT3.

作者信息

Gruszka Oliwia, Żelaszczyk Dorota, Marona Henryk, Bednarek Ilona Anna

机构信息

Department of Biotechnology and Genetic Engineering, Faculty of Pharmaceutical Sciences in Sosnowiec, Medical University of Silesia, 40-055 Katowice, Poland.

Department of Bioorganic Chemistry, Chair of Organic Chemistry, Faculty of Pharmacy, Jagiellonian University Medical College, 30-688 Krakow, Poland.

出版信息

Curr Issues Mol Biol. 2025 Jul 9;47(7):529. doi: 10.3390/cimb47070529.

Abstract

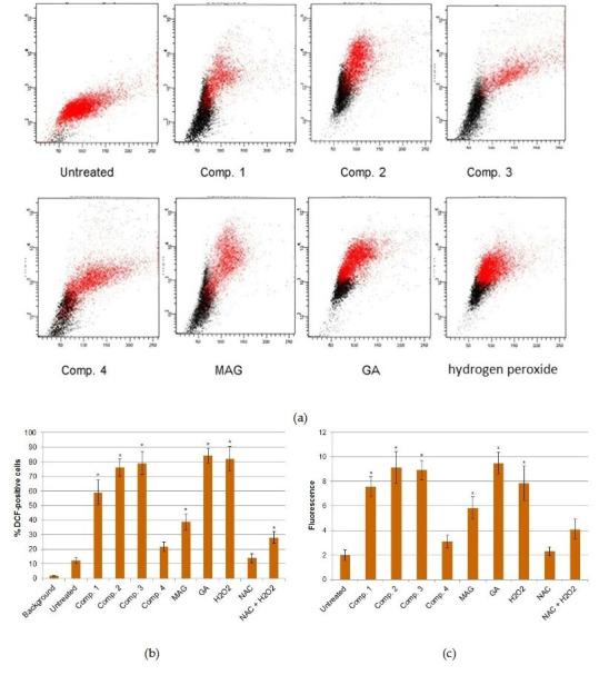
The increasing morbidity of various types of cancer in the world's population and the limited number of universal methods of their treatment contribute to the growth in research into the development of new treatment strategies. Most of this research focuses on treatments that target specific factors in cancer cell signalling pathways. There is also great interest in drugs derived from natural substances, as these represent one of the largest sources of potential pharmaceuticals. In our analysis, we focused on the action of α-mangostin and gambogic acid, which are natural xanthones or their synthetic derivatives. We studied their influence on the expression of STAT3 and NANOG, which play a confirmed role in different stages of cancer development. For this purpose, we applied RNAi-mediated gene silencing of NANOG and STAT3 to enhance the efficacy of xanthone-based anticancer treatment in HeLa cell cultures. After stimulating the cells with xanthones, we determined the expression of the tested transcription factors and the ROS level. In addition, we determined the cytotoxicity and apoptosis of the cells. Our research results confirm the anticancer efficacy of the analysed xanthones and demonstrate the role of the tested transcription factors. Silencing these factors makes cancer cells more susceptible to xanthone treatment.

摘要

世界人口中各类癌症发病率的不断上升以及其治疗通用方法数量的有限,促使对新治疗策略开发的研究不断增加。这项研究大多聚焦于针对癌细胞信号通路中特定因子的治疗方法。人们对源自天然物质的药物也极为感兴趣,因为这些物质是潜在药物的最大来源之一。在我们的分析中,我们聚焦于α-山竹黄酮和藤黄酸的作用,它们是天然呫吨酮或其合成衍生物。我们研究了它们对STAT3和NANOG表达的影响,这两种蛋白在癌症发展的不同阶段发挥着已被证实的作用。为此,我们应用RNA干扰介导的NANOG和STAT3基因沉默,以增强基于呫吨酮的抗癌治疗在HeLa细胞培养物中的疗效。在用呫吨酮刺激细胞后,我们测定了受试转录因子的表达和活性氧水平。此外,我们还测定了细胞的细胞毒性和凋亡情况。我们的研究结果证实了所分析的呫吨酮的抗癌疗效,并证明了受试转录因子的作用。沉默这些因子会使癌细胞对呫吨酮治疗更敏感。

https://cdn.ncbi.nlm.nih.gov/pmc/blobs/0272/12293224/f8a2ab9d35be/cimb-47-00529-g001a.jpg

文献AI研究员

20分钟写一篇综述,助力文献阅读效率提升50倍。

立即体验

用中文搜PubMed

大模型驱动的PubMed中文搜索引擎

马上搜索

文档翻译

学术文献翻译模型,支持多种主流文档格式。

立即体验