Suppr超能文献

过表达 诱导的草莓中半胱氨酸介导的根系生长促进作用()

Cysteine-Mediated Root Growth Promotion in Strawberry () Induced by -Overexpressing .

作者信息

Meng Xiaohui, Wang Yuanhua, Zhang Xu, Yang Hongjun, Lu Yilei, Xu Ye, Zhang Xiong, Yan Zhiming

机构信息

Department of Agronomy and Horticulture, Jiangsu Vocational College of Agriculture and Forestry, Jurong 212400, China.

Engineering and Technical Center for Modern Horticulture, Jurong 212400, China.

出版信息

Microorganisms. 2025 Jun 26;13(7):1480. doi: 10.3390/microorganisms13071480.

Abstract

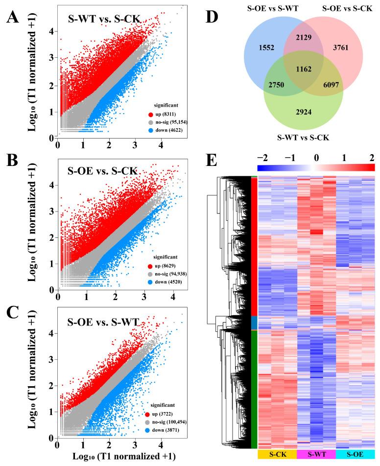
Strawberry () is a globally important economic crop valued for its nutritional and commercial significance. However, its growth is frequently challenged by various biotic and abiotic stresses. To enhance strawberry root development and resilience, we engineered a NJAU4742 strain to overexpress the gene, which encodes a plant cell-wall-loosening protein known to facilitate fungal penetration and colonization. Strawberry seedlings treated with the -overexpressing NJAU4742 strain (S-OE) exhibited significant improvements in shoot and root fresh weights, root surface area, and number of root tips, showing 1.37- to 2.00-fold increases compared with the strawberry seedlings inoculated with the wild-type NJAU4742 (S-WT) and 2.00- to 3.44-fold increases compared with the uninoculated strawberry seedlings (S-CK). Field-emission scanning electron microscopy (SEM) of the S-OE roots revealed denser hyphal colonization. Transcriptome analysis of S-OE showed a decrease in genes related to defense and detoxification, while genes for cell-wall growth and hormone signaling increased, shifting focus from defense to growth. Metabolomic profiling identified cysteine as a key metabolite associated with induced growth, which was further validated through exogenous cysteine application experiments. This study highlights the potential of genetically enhanced for improving strawberry growth and provides new insights into root-microbe interactions and metabolite-mediated plant development.

摘要

草莓是一种具有全球重要经济价值的作物,因其营养和商业意义而备受重视。然而,其生长经常受到各种生物和非生物胁迫的挑战。为了增强草莓根系发育和抗逆性,我们构建了NJAU4742菌株来过量表达 基因,该基因编码一种已知可促进真菌穿透和定殖的植物细胞壁松弛蛋白。用过量表达 的NJAU4742菌株(S-OE)处理的草莓幼苗在地上部和根部鲜重、根表面积和根尖数量方面均有显著改善,与接种野生型NJAU4742(S-WT)的草莓幼苗相比增加了1.37至2.00倍,与未接种的草莓幼苗(S-CK)相比增加了2.00至3.44倍。对S-OE根系的场发射扫描电子显微镜(SEM)分析显示菌丝定殖更密集。对S-OE的转录组分析表明,与防御和解毒相关的基因减少,而细胞壁生长和激素信号相关的基因增加,重点从防御转向生长。代谢组学分析确定半胱氨酸是与诱导生长相关的关键代谢物,通过外源施用半胱氨酸实验进一步验证了这一点。本研究突出了基因增强 对改善草莓生长的潜力,并为根际微生物相互作用和代谢物介导的植物发育提供了新的见解。

https://cdn.ncbi.nlm.nih.gov/pmc/blobs/08f1/12300774/42886f34cd22/microorganisms-13-01480-g001.jpg

文献AI研究员

20分钟写一篇综述,助力文献阅读效率提升50倍。

立即体验

用中文搜PubMed

大模型驱动的PubMed中文搜索引擎

马上搜索

文档翻译

学术文献翻译模型,支持多种主流文档格式。

立即体验