Suppr超能文献

LCZ696抑制血管紧张素II受体1对甲基苯丙胺相关情境记忆的获得和复发的影响。

Effects of Angiotensin II Receptor 1 Inhibition by LCZ696 on the Acquisition and Relapse of Methamphetamine-Associated Contextual Memory.

作者信息

Li Xiaofang, Zou Zhiting, Yang Xiangdong, Lü Jinnan, Zhang Xiaoyu, Zhou Jiahui, Zhu Dan, Gong Xinshuang, Lin Shujun, Yu Zhaoying, Si Zizhen, Wei Wenting, Xie Yakai, Liu Yu

机构信息

Department of Psychology, College of Teacher Education, Ningbo University, Ningbo 315211, China.

School of Pharmacy, Health Science Center, Ningbo University, Ningbo 315211, China.

出版信息

Pharmaceuticals (Basel). 2025 Jul 8;18(7):1016. doi: 10.3390/ph18071016.

Abstract

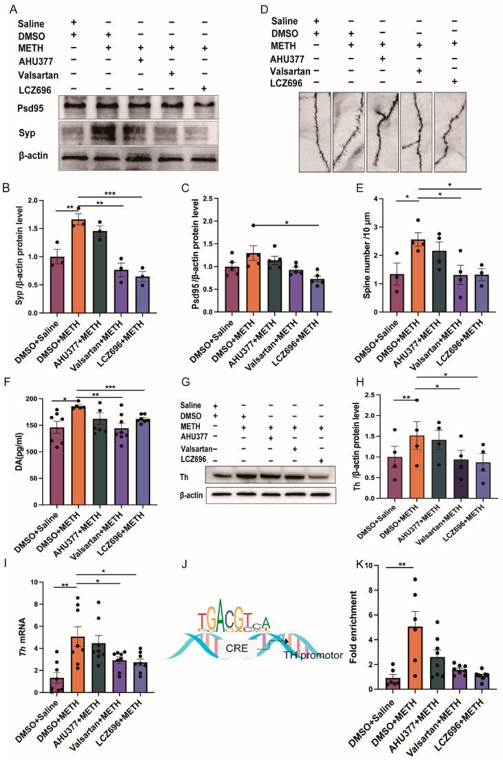
Contextual memory associated with methamphetamine (METH) use contributes to relapse and persistence of addiction. Angiotensin II type 1 receptor (AT1R) signaling has been implicated in drug reinforcement. LCZ696, a clinically used combination of sacubitril (a neprilysin inhibitor) and valsartan (an AT1R antagonist), may interfere with METH-associated memory through the modulation of dopaminergic pathways. Male C57BL/6J mice were tested in a conditioned place preference (CPP) paradigm to assess the effects of LCZ696, sacubitril (AHU377), and valsartan on METH-induced memory expression and reinstatement. Synaptic plasticity in the nucleus accumbens (NAc) was examined by assessing the levels of synaptophysin (Syp) and postsynaptic density protein 95 (Psd95), as well as dendritic spine density. Dopaminergic signaling in the ventral tegmental area (VTA) was evaluated via ELISA, Western blotting, and chromatin immunoprecipitation (ChIP), targeting cAMP response element-binding protein (Creb) binding to the tyrosine hydroxylase () promoter. To further assess the role of Th, an adeno-associated virus (AAV9) carrying a CRISPR-Cas9-based sgRNA targeting Th (AAV9-Th-sgRNA) was microinjected into the VTA. LCZ696 and valsartan significantly reduced METH-induced CPP and reinstatement. LCZ696 reversed METH-induced synaptic and dopaminergic alterations and suppressed Creb-mediated transcription. knockdown attenuated both CPP acquisition and relapse. : LCZ696 disrupts METH-associated contextual memory by modulating dopaminergic signaling and Creb-dependent Th expression, supporting its potential as a treatment for METH use disorder.

摘要

与甲基苯丙胺(METH)使用相关的情境记忆会导致成瘾的复发和持续。1型血管紧张素II受体(AT1R)信号传导与药物强化有关。LCZ696是一种临床上使用的沙库巴曲(一种中性内肽酶抑制剂)和缬沙坦(一种AT1R拮抗剂)的组合,可能通过调节多巴胺能通路来干扰与METH相关的记忆。雄性C57BL/6J小鼠在条件性位置偏爱(CPP)范式中接受测试,以评估LCZ696、沙库巴曲(AHU377)和缬沙坦对METH诱导的记忆表达和复吸的影响。通过评估突触素(Syp)和突触后致密蛋白95(Psd95)的水平以及树突棘密度,来检测伏隔核(NAc)中的突触可塑性。通过酶联免疫吸附测定(ELISA)、蛋白质免疫印迹法和染色质免疫沉淀(ChIP),以靶向与酪氨酸羟化酶()启动子结合的环磷酸腺苷反应元件结合蛋白(Creb),来评估腹侧被盖区(VTA)中的多巴胺能信号传导。为了进一步评估酪氨酸羟化酶(Th)的作用,将携带靶向Th的基于CRISPR-Cas9的sgRNA的腺相关病毒(AAV9)显微注射到VTA中。LCZ696和缬沙坦显著降低了METH诱导的CPP和复吸。LCZ696逆转了METH诱导的突触和多巴胺能改变,并抑制了Creb介导的转录。基因敲低减弱了CPP的获得和复吸。结论:LCZ696通过调节多巴胺能信号传导和Creb依赖的Th表达来破坏与METH相关的情境记忆,支持其作为治疗METH使用障碍的潜力。

https://cdn.ncbi.nlm.nih.gov/pmc/blobs/f4b6/12297945/22689fa6da7a/pharmaceuticals-18-01016-g001.jpg

文献AI研究员

20分钟写一篇综述,助力文献阅读效率提升50倍。

立即体验

用中文搜PubMed

大模型驱动的PubMed中文搜索引擎

马上搜索

文档翻译

学术文献翻译模型,支持多种主流文档格式。

立即体验