Suppr超能文献

CD137信号通过驱动T细胞活化和调节斑块内血管生成来调节静脉移植物动脉粥样硬化。

CD137 Signaling Modulates Vein Graft Atherosclerosis by Driving T-Cell Activation and Regulating Intraplaque Angiogenesis.

作者信息

de Jong Alwin, Sluiter Thijs J, Peters Hendrika A B, Lamens Alec, Jukema J Wouter, Arens Ramon, Quax Paul H A, de Vries Margreet R

机构信息

Department of Surgery, Leiden University Medical Center, Leiden, the Netherlands; Einthoven Laboratory for Experimental Vascular Medicine, Leiden University Medical Center, Leiden, the Netherlands.

Department of Cardiology, Leiden University Medical Center, Leiden, the Netherlands; Netherlands Heart Institute, Utrecht, the Netherlands.

出版信息

JACC Basic Transl Sci. 2025 Jul 29;10(8):101323. doi: 10.1016/j.jacbts.2025.101323.

Abstract

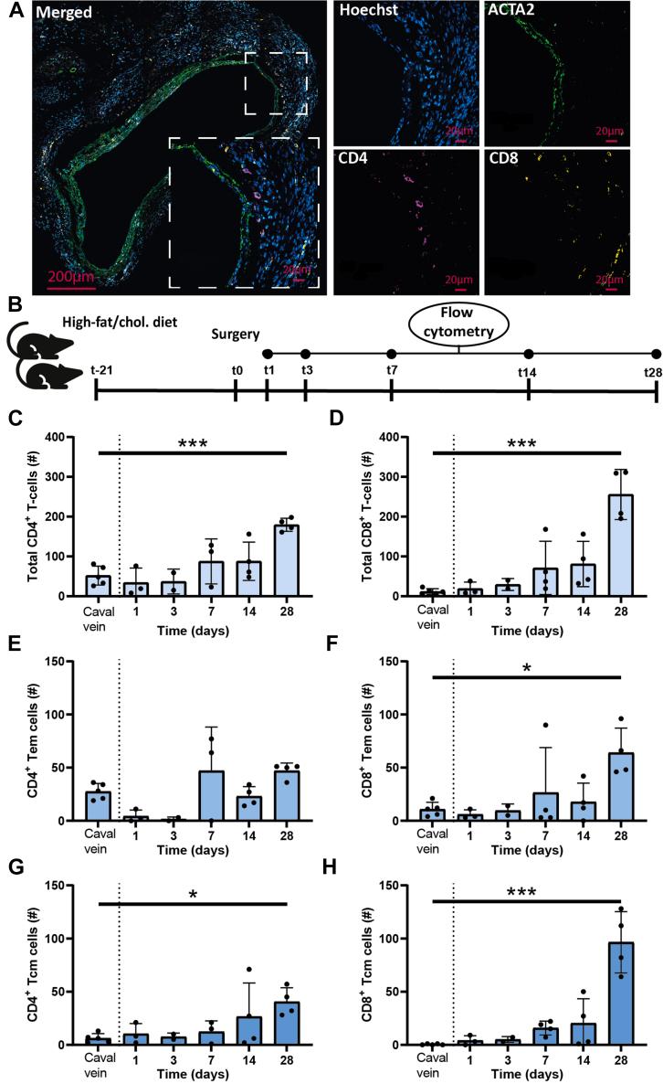
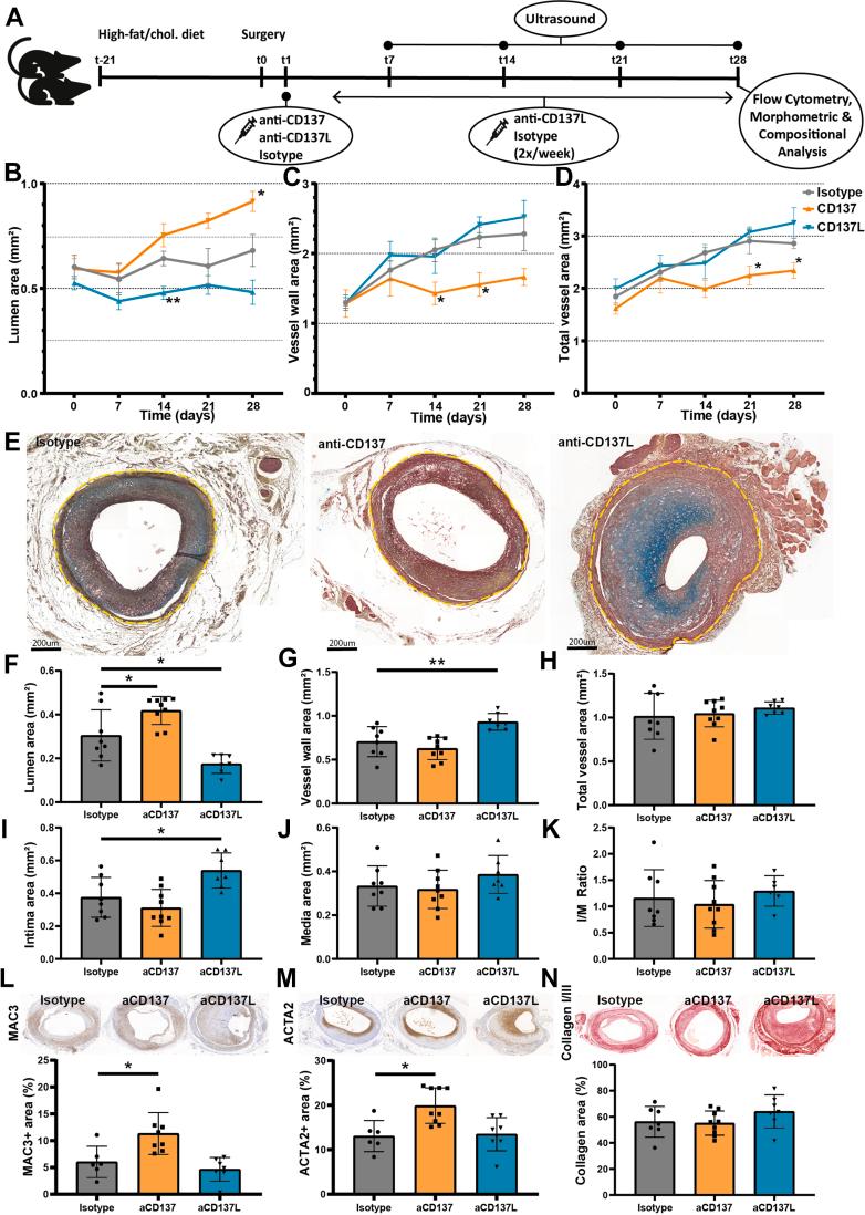
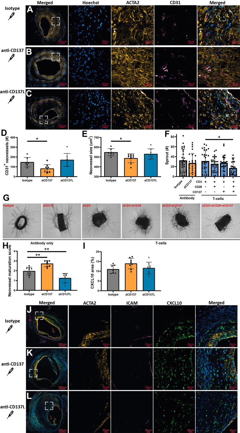
Atherosclerotic vein graft failure still presents a major problem. T-cells have been identified as one of the most abundant immune cell subset in atherosclerotic plaques. Their role, however, remains only partly understood. Using a murine vein graft model for advanced, unstable atherosclerotic lesions, we find that T-cells accumulate over time in atherosclerotic vein grafts, and appear to be activated rapidly after engraftment, demonstrated by increased expression of CD137 on plaque T-cells. Targeting of CD137 affects intraplaque angiogenesis and plaque growth, which renders CD137 a promising target for early immunomodulation to reduce atherosclerotic vein graft failure.

摘要

动脉粥样硬化性静脉移植物失败仍然是一个主要问题。T细胞已被确定为动脉粥样硬化斑块中最丰富的免疫细胞亚群之一。然而,它们的作用仍仅部分为人所知。利用一种用于晚期、不稳定动脉粥样硬化病变的小鼠静脉移植物模型,我们发现T细胞在动脉粥样硬化静脉移植物中随时间积累,并且在植入后似乎迅速被激活,这通过斑块T细胞上CD137表达的增加得以证明。靶向CD137会影响斑块内血管生成和斑块生长,这使得CD137成为早期免疫调节以减少动脉粥样硬化性静脉移植物失败的一个有前景的靶点。

https://cdn.ncbi.nlm.nih.gov/pmc/blobs/7bcf/12332866/414d55703408/ga1.jpg

文献AI研究员

20分钟写一篇综述,助力文献阅读效率提升50倍。

立即体验

用中文搜PubMed

大模型驱动的PubMed中文搜索引擎

马上搜索

文档翻译

学术文献翻译模型,支持多种主流文档格式。

立即体验