Suppr超能文献

SOX11:SMARCA4复合物是套细胞淋巴瘤致癌转录程序的驱动因素。

The SOX11:SMARCA4 complex is a driver of oncogenic transcriptional programs in mantle cell lymphoma.

作者信息

De Bolòs Anna, Carreras-Caballé Maria, Sureda-Gómez Marta, Rodríguez Marta-Leonor, Charalampopoulou Stella, Albero Robert, Maiques-Diaz Alba, Playa-Albinyana Heribert, Clot Guillem, López Cristina, Colomer Dolors, Martin-Subero José I, Campo Elías, Reverter David, Villanueva Josep, Amador Virginia

机构信息

Institut d'Investigacions Biomèdiques August Pi i Sunyer (IDIBAPS), Barcelona, Spain.

Centro de Investigación Biomédica en Red de Cáncer (CIBERONC), Madrid, Spain.

出版信息

Blood Cancer J. 2025 Jul 30;15(1):127. doi: 10.1038/s41408-025-01333-6.

Abstract

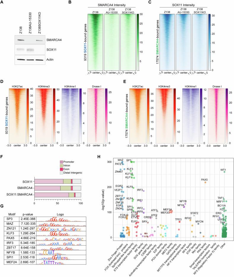
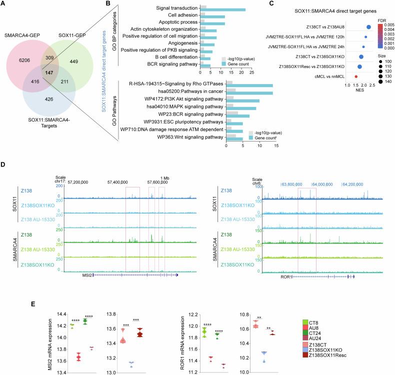
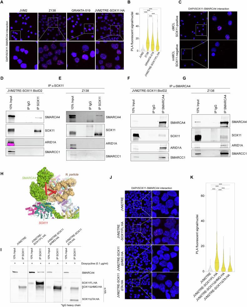
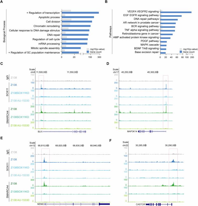
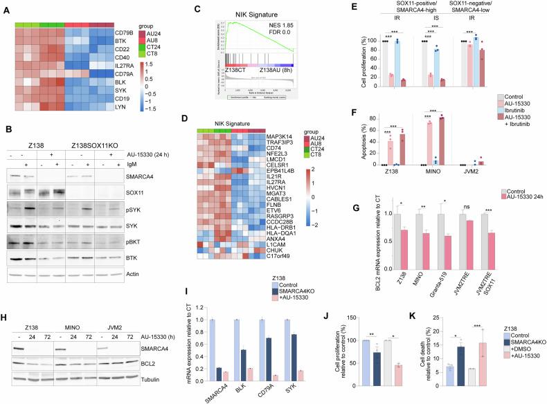
Mantle cell lymphoma (MCL) is considered one of the most aggressive B-cell lymphoid neoplasms. The transcription factor SOX11 is aberrantly expressed in conventional aggressive MCL, while it is not or weakly expressed in the leukemic non-nodal MCL subtype with a predominantly indolent clinical evolution. SOX11 is a key driver of MCL through the regulation of several oncogenic mechanisms, suggesting that it may be interacting with different protein complexes to exert its multiple actions. Using proteomic strategies, we characterized the SOX11-interactome and validated its physical interaction with SMARCA4, the catalytic subunit of the SWI/SNF chromatin-remodeling complex. SMARCA4 expression is directly regulated by SOX11, and its upregulation significantly associates with worse outcomes of patients. Integration of global DNA-binding and transcriptomic profiles revealed that SOX11 and SMARCA4 share binding sites enriched in open chromatin and active promoters and regulate common key oncogenic pathways crucial for MCL progression and aggressiveness. The SMARCA4-specific PROTAC-degrader AU-15330 significantly reduced SOX11 binding to specific regulatory regions and diminished the activation of BCR-, NIK-, and BCL2-signaling pathways. Moreover, SMARCA4 degradation significantly reduced proliferation and induced apoptosis of SOX11-positive MCL cells, highlighting AU-15330 as a promising therapeutic approach for patients who may relapse from current target therapies in MCL.

摘要

套细胞淋巴瘤(MCL)被认为是最具侵袭性的B细胞淋巴瘤之一。转录因子SOX11在传统侵袭性MCL中异常表达,而在临床进展主要呈惰性的白血病非结内MCL亚型中不表达或弱表达。SOX11通过调控多种致癌机制成为MCL的关键驱动因素,这表明它可能与不同的蛋白质复合物相互作用以发挥其多种作用。我们采用蛋白质组学策略对SOX11相互作用组进行了表征,并验证了它与SWI/SNF染色质重塑复合物的催化亚基SMARCA4的物理相互作用。SMARCA4的表达直接受SOX11调控,其上调与患者较差的预后显著相关。整合全基因组DNA结合和转录组图谱显示,SOX11和SMARCA4共享富含开放染色质和活性启动子的结合位点,并调控对MCL进展和侵袭性至关重要的共同关键致癌途径。SMARCA4特异性PROTAC降解剂AU-15330显著降低了SOX11与特定调控区域的结合,并减弱了BCR、NIK和BCL2信号通路的激活。此外,SMARCA4的降解显著降低了SOX11阳性MCL细胞的增殖并诱导其凋亡,突出了AU-1533作为一种有前景的治疗方法,适用于可能从MCL当前靶向治疗中复发的患者。

https://cdn.ncbi.nlm.nih.gov/pmc/blobs/a8fa/12311176/4b9c5ffab8cb/41408_2025_1333_Fig1_HTML.jpg

文献AI研究员

20分钟写一篇综述,助力文献阅读效率提升50倍。

立即体验

用中文搜PubMed

大模型驱动的PubMed中文搜索引擎

马上搜索

文档翻译

学术文献翻译模型,支持多种主流文档格式。

立即体验