Suppr超能文献

将白细胞介素-2与白细胞介素-10联合使用以减轻毒性并增强抗肿瘤免疫力。

Coupling IL-2 with IL-10 to mitigate toxicity and enhance antitumor immunity.

作者信息

Ahn Julie J, Dudics Steven, Langan David P, Smith Jeffrey D, Hsu Alice H, McCright Jacob C, Smith Sawyer R, Castleberry Alicia L, George Benjamin I, Goitía Vázquez Javier A, Kuri Phillip N, Alla Sri Sai Vivek, Garcia Jennifer, Haider Young Min, Hamdan Fatima W, Juárez Jhonnatan Esquivel, Reddy Robert, Shanmuganathan Aranganathan, Wang Yuanyuan, Welch Arielle, Boclair David, Khrimian Pavel A, Yaen Christopher H, Mumm John B

机构信息

Deka Biosciences, Inc., Germantown, MD, USA.

Deka Biosciences, Inc., Germantown, MD, USA.

出版信息

Cell Rep Med. 2025 Aug 19;6(8):102257. doi: 10.1016/j.xcrm.2025.102257. Epub 2025 Jul 30.

Abstract

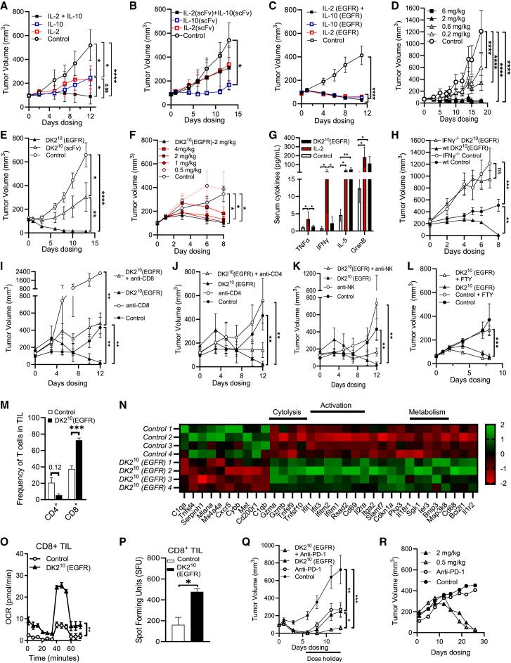
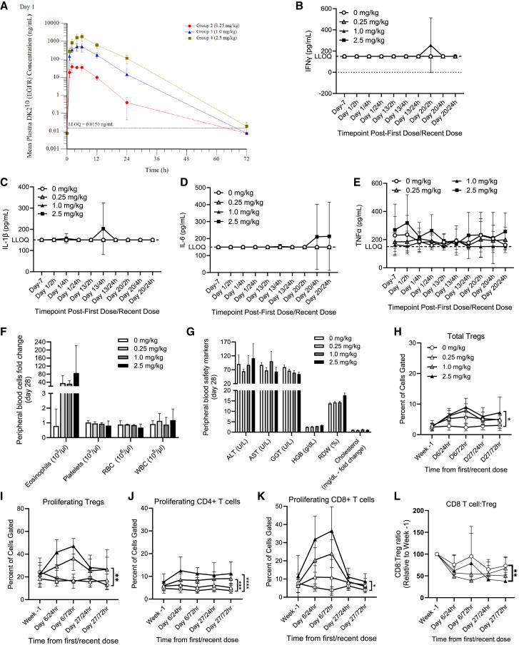
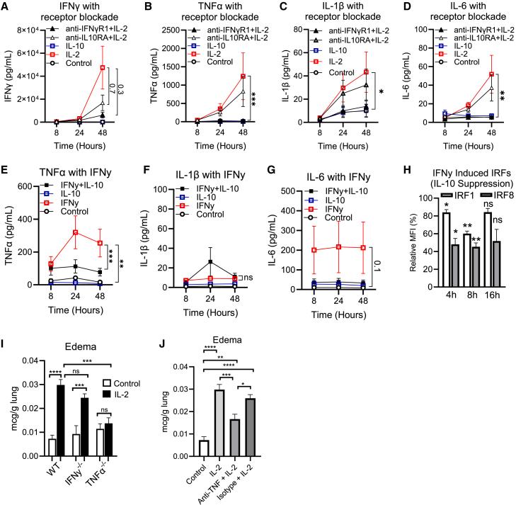
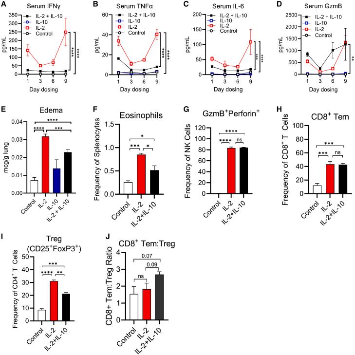
Wild-type interleukin (IL)-2 induces anti-tumor immunity and toxicity, predominated by vascular leak syndrome (VLS) leading to edema, hypotension, organ toxicity, and regulatory T cell (Treg) expansion. Efforts to uncouple IL-2 toxicity from its potency have failed in the clinic. We hypothesize that IL-2 toxicity is driven by cytokine release syndrome (CRS) followed by VLS and that coupling IL-2 with IL-10 will ameliorate toxicity. Our data, generated using human primary cells, mouse models, and non-human primates, suggest that coupling of these cytokines prevents toxicity while retaining cytotoxic T cell activation and limiting Treg expansion. In syngeneic murine tumor models, DK2 epidermal growth factor receptor (EGFR), an IL-2/IL-10 fusion molecule targeted to EGFR via an anti-EGFR single-chain variable fragment (scFV), potently activates T cells and natural killer (NK) cells and elicits interferon (IFN)γ-dependent anti-tumor function without peripheral inflammatory toxicity or Treg accumulation. Therefore, combining IL-2 with IL-10 uncouples toxicity from immune activation, leading to a balanced and pleiotropic anti-tumor immune response.

摘要

野生型白细胞介素(IL)-2可诱导抗肿瘤免疫及毒性,主要表现为血管渗漏综合征(VLS),导致水肿、低血压、器官毒性及调节性T细胞(Treg)扩增。在临床上,将IL-2毒性与其效力解耦的努力均告失败。我们推测,IL-2毒性由细胞因子释放综合征(CRS)驱动,继之以VLS,且将IL-2与IL-10联用可减轻毒性。我们使用人原代细胞、小鼠模型及非人类灵长类动物得出的数据表明,联用这些细胞因子可预防毒性,同时保留细胞毒性T细胞的激活并限制Treg扩增。在同基因小鼠肿瘤模型中,DK2表皮生长因子受体(EGFR),即一种通过抗EGFR单链可变片段(scFV)靶向EGFR的IL-2/IL-10融合分子,可有效激活T细胞和自然杀伤(NK)细胞,并引发干扰素(IFN)γ依赖性抗肿瘤功能,而无外周炎症毒性或Treg蓄积。因此,将IL-2与IL-10联用可使毒性与免疫激活解耦,从而产生平衡且具有多效性的抗肿瘤免疫反应。

https://cdn.ncbi.nlm.nih.gov/pmc/blobs/3d56/12432382/49fee2ffbdbf/fx1.jpg

文献AI研究员

20分钟写一篇综述,助力文献阅读效率提升50倍。

立即体验

用中文搜PubMed

大模型驱动的PubMed中文搜索引擎

马上搜索

文档翻译

学术文献翻译模型,支持多种主流文档格式。

立即体验