Suppr超能文献

小泛素样修饰蛋白(SUMO)通过一个独特的长串联重复序列发挥作用,以控制先天免疫。

SUMO operates from a unique long tandem repeat to keep innate immunity in check.

作者信息

Goffeney Amandine, Hendriks Ivo A, Morel Victoria, Loe-Mie Yann, Charon François, Nielsen Michael L, Cossec Jack-Christophe, Noordermeer Daan, Seeler Jacob-Sebastian, Dejean Anne

机构信息

Nuclear Organization and Oncogenesis Unit, Department of Cell Biology and Infection, Institut Pasteur, Université Paris Cité, 75015 Paris, France.

INSERM, U993, 75015 Paris, France.

出版信息

Nucleic Acids Res. 2025 Jul 19;53(14). doi: 10.1093/nar/gkaf750.

Abstract

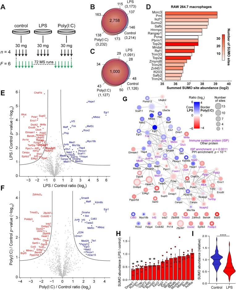
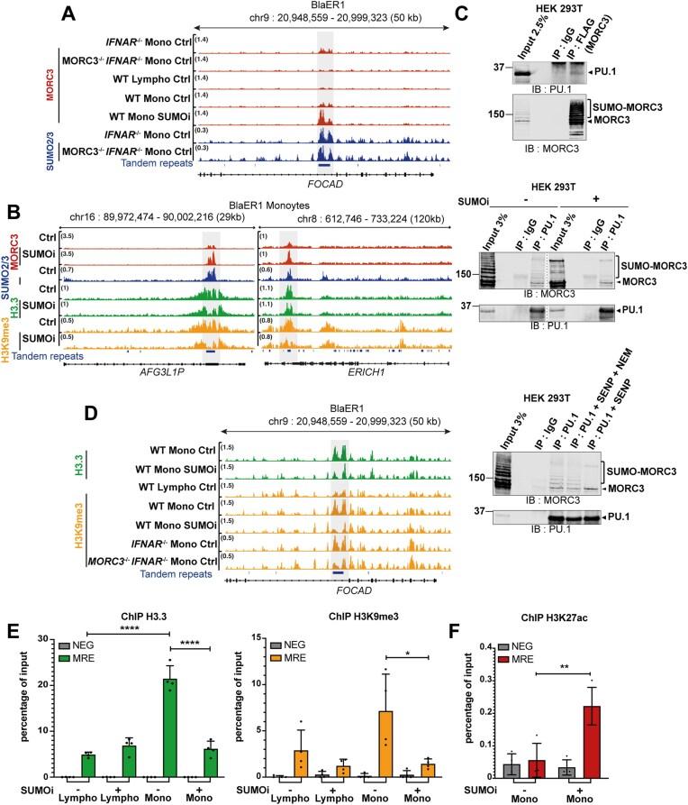
The SUMO pathway mainly functions to repress innate immunity in myeloid cells. Inactivating sumoylation triggers a strong, noncanonical, type I interferon (IFN1) response, amplified and coupled with inflammation upon stimulation. These findings transposed to pre-clinical models with the demonstration that sumoylation inhibitors activate antitumor immunity in an IFN1-dependent manner. Yet, how sumoylation represses immune signaling remains largely unknown. Here, we identified MORC3, a negative regulator of IFNB1, as the top SUMO2/3 substrate in myeloid cells. We show that, in monocytes, SUMO functions to repress basal IFNB1 in cis through a single long tandem repeat regulated by MORC3 [MORC3-regulated element (MRE)] that concentrates multiple motifs for the myeloid-enriched PU.1 factor. Inhibiting sumoylation induces a 3D genome reorganization nucleated from the MRE, which acquires both insulator and PU.1-activated enhancer activities, together with loss of H3.3 and H3K9me3 repressive marks and recruitment of PU.1. Paradoxically, MORC3, that interacts with PU.1, is massively recruited, yet unable to repress the MRE. Finally, we show that both sumoylation and MORC3 ATPase cycle are critical for MORC3 repressive activity. Our study thus uncovers an unconventional mechanism in which sumoylation, in concert with MORC3, orchestrates a metastable H3.3/H3K9me3 heterochromatin state on a multi-PU.1 binding platform to prevent an uncontrolled myeloid-specific immune response.

摘要

SUMO 途径主要在髓系细胞中发挥抑制先天免疫的作用。使 SUMO 化失活会引发强烈的、非经典的 I 型干扰素(IFN1)反应,在刺激后会放大并伴有炎症反应。这些发现被应用于临床前模型,结果表明 SUMO 化抑制剂以 IFN1 依赖的方式激活抗肿瘤免疫。然而,SUMO 化如何抑制免疫信号传导在很大程度上仍不清楚。在这里,我们确定了 IFNB1 的负调节因子 MORC3 是髓系细胞中 SUMO2/3 的主要底物。我们发现,在单核细胞中,SUMO 通过由 MORC3 调节的单个长串联重复序列 [MORC3 调节元件(MRE)] 顺式抑制基础 IFNB1,该重复序列富集了多个髓系特异性 PU.1 因子的基序。抑制 SUMO 化会诱导从 MRE 起始的三维基因组重组,MRE 获得了绝缘子和 PU.1 激活的增强子活性,同时失去了 H3.3 和 H3K9me3 抑制标记并招募了 PU.1。矛盾的是,与 PU.1 相互作用的 MORC3 被大量招募,但无法抑制 MRE。最后,我们表明 SUMO 化和 MORC3 ATP 酶循环对 MORC3 的抑制活性都至关重要。因此,我们的研究揭示了一种非常规机制,即 SUMO 化与 MORC3 协同作用,在多 PU.1 结合平台上协调一种亚稳态的 H3.3/H3K9me3 异染色质状态,以防止不受控制的髓系特异性免疫反应。

https://cdn.ncbi.nlm.nih.gov/pmc/blobs/8f95/12311797/856137b9e171/gkaf750figgra1.jpg

文献AI研究员

20分钟写一篇综述,助力文献阅读效率提升50倍。

立即体验

用中文搜PubMed

大模型驱动的PubMed中文搜索引擎

马上搜索

文档翻译

学术文献翻译模型,支持多种主流文档格式。

立即体验