Suppr超能文献

染色体外环状DNA复制无序且易受复制应激影响。

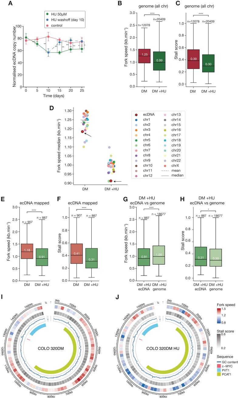
ecDNA replication is disorganized and vulnerable to replication stress.

作者信息

Jaworski Jedrzej J, Pfuderer Pauline L, Czyz Pawel, Petris Gianluca, Boemo Michael A, Sale Julian E

机构信息

Division of Protein & Nucleic Acid Chemistry MRC Laboratory of Molecular Biology, Francis Crick Avenue, Cambridge CB2 0QH, United Kingdom.

Department of Pathology, University of Cambridge, Tennis Court Road, United Kingdom.

出版信息

Nucleic Acids Res. 2025 Jul 19;53(14). doi: 10.1093/nar/gkaf711.

Abstract

Extrachromosomal DNA (ecDNA) is a critical driver of cancer progression, contributing to tumour growth, evolution, and therapeutic resistance through oncogene amplification. Despite its significance, the replication of ecDNA remains poorly understood. In this study, we investigated the replication dynamics of ecDNA using high-resolution replication timing analysis (Repli-seq) and DNAscent, a method for measuring origin firing and replication fork movement, that we applied to both bulk DNA and to ecDNA isolated with FINE (Fluorescence-activated cell sorting-based Isolation of Native ecDNA), a new method for isolating, chromatinized ecDNA without DNA or protein digestion. We demonstrate that ecDNA in the COLO 320DM colorectal cancer cell line exhibits largely asynchronous replication throughout the S phase, contrasting with the conserved replication timing of the corresponding chromosomal DNA in RPE-1 cells and the chromosomally reintegrated ecDNA in COLO 320HSR. Replication origins on ecDNA are redistributed, and replication forks exhibit reduced velocity and increased stalling. Under replication stress induced by hydroxyurea treatment, ecDNA replication is further compromised, leading to altered origin activation, reduced fork velocity and eventual ecDNA depletion from cells. Our findings reveal fundamental differences in the replication dynamics of ecDNA, providing insights that could inform the development of therapies targeting ecDNA-associated oncogene amplification in cancer.

摘要

染色体外DNA(ecDNA)是癌症进展的关键驱动因素,通过癌基因扩增促进肿瘤生长、演变和治疗抗性。尽管其具有重要意义,但ecDNA的复制仍知之甚少。在本研究中,我们使用高分辨率复制时间分析(Repli-seq)和DNAscent研究了ecDNA的复制动态,DNAscent是一种用于测量起始点激发和复制叉移动的方法,我们将其应用于大量DNA以及用FINE(基于荧光激活细胞分选的天然ecDNA分离法)分离的ecDNA,FINE是一种无需消化DNA或蛋白质即可分离染色质化ecDNA的新方法。我们证明,COLO 320DM结肠癌细胞系中的ecDNA在整个S期表现出很大程度的异步复制,这与RPE-1细胞中相应染色体DNA以及COLO 320HSR中染色体重新整合的ecDNA的保守复制时间形成对比。ecDNA上的复制起始点重新分布了,并且复制叉的速度降低且停顿增加。在羟基脲处理诱导的复制应激下,ecDNA复制进一步受损,导致起始点激活改变、叉速度降低以及最终细胞中ecDNA耗尽。我们的发现揭示了ecDNA复制动态的根本差异,为开发针对癌症中与ecDNA相关的癌基因扩增的疗法提供了见解。

https://cdn.ncbi.nlm.nih.gov/pmc/blobs/fcc3/12311790/a4e47bbdc101/gkaf711figgra1.jpg

文献AI研究员

20分钟写一篇综述,助力文献阅读效率提升50倍。

立即体验

用中文搜PubMed

大模型驱动的PubMed中文搜索引擎

马上搜索

文档翻译

学术文献翻译模型,支持多种主流文档格式。

立即体验