Suppr超能文献

全基因组范围内甲醛诱导的DNA-蛋白质交联图谱揭示了哺乳动物细胞中独特的形成模式和转录偶联去除机制。

Genome-wide mapping of formaldehyde-induced DNA-protein crosslinks reveals unique patterns of formation and transcription-coupled removal in mammalian cells.

作者信息

Alshareef Duha, Nguyen Charlie T, Tucker Kayla N, Gearhart Micah D, Tretyakova Natalia Y, Campbell Colin

机构信息

Department of Pharmacology, University of Minnesota, Minneapolis, MN 55455, United States.

Department of Pharmacology, University of Tabuk, Tabuk, Tabuk 71491, Saudi Arabia.

出版信息

Nucleic Acids Res. 2025 Jul 19;53(14). doi: 10.1093/nar/gkaf720.

Abstract

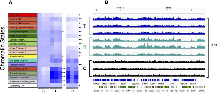
DNA-protein crosslinks (DPCs) form following exposure to various alkylating agents, including environmental carcinogens, cancer chemotherapeutics, and reactive aldehydes. If not repaired, DPCs can interfere with key biological processes such as transcription and replication and activate programmed cell death. A growing body of evidence implicates nucleotide excision repair (NER), homologous recombination, and other mechanisms in the removal of DPCs. However, the effects of genomic context on DPC formation and removal have not been comprehensively addressed. Using a combination of next-generation sequencing and DPC enrichment via protein precipitation, we show that DPCs induced following exposure to formaldehyde are non-randomly distributed across the human genome, based on chromatin state. The data further show that the efficiency of DPC removal correlates with transcription at loci transcribed by RNA polymerase II. Data presented herein indicate that efficient removal of chromosomal DPCs requires both the Cockayne syndrome group B gene as well as "downstream" TC-NER factor xeroderma pigmentosum group A gene. In contrast, loci transcribed by RNA polymerase I showed no evidence of transcription-coupled DPC removal. Taken together, our results indicate that complex interactions between chromatin organization, transcriptional activity, and numerous DNA repair pathways dictate genomic patterns of DPC formation and removal.

摘要

DNA-蛋白质交联(DPCs)在暴露于各种烷化剂后形成,这些烷化剂包括环境致癌物、癌症化疗药物和活性醛类。如果不进行修复,DPCs会干扰转录和复制等关键生物学过程,并激活程序性细胞死亡。越来越多的证据表明核苷酸切除修复(NER)、同源重组和其他机制参与了DPCs的清除。然而,基因组背景对DPC形成和清除的影响尚未得到全面探讨。通过结合下一代测序和通过蛋白质沉淀进行DPC富集,我们发现,基于染色质状态,甲醛暴露后诱导产生的DPCs在人类基因组中呈非随机分布。数据还表明,DPC清除效率与RNA聚合酶II转录位点的转录相关。本文提供的数据表明,有效清除染色体DPCs既需要科凯恩综合征B组基因,也需要“下游”的TC-NER因子着色性干皮病A组基因。相比之下,RNA聚合酶I转录的位点没有显示出转录偶联的DPC清除迹象。综上所述,我们的结果表明,染色质组织、转录活性和众多DNA修复途径之间的复杂相互作用决定了DPC形成和清除的基因组模式。

https://cdn.ncbi.nlm.nih.gov/pmc/blobs/23de/12311792/9fa6edd91bfc/gkaf720figgra1.jpg

文献AI研究员

20分钟写一篇综述,助力文献阅读效率提升50倍。

立即体验

用中文搜PubMed

大模型驱动的PubMed中文搜索引擎

马上搜索

文档翻译

学术文献翻译模型,支持多种主流文档格式。

立即体验