Suppr超能文献

揭示Th1细胞中的蛋白质异戊二烯化:新的异戊二烯化位点以及对他汀类药物和法尼基转移酶抑制作用的见解

Uncovering protein prenylation in Th1 cells: novel prenylation sites and insights into statin and farnesyltransferase inhibition.

作者信息

Koch Jana, Ruggia Alessandra, Beha Carina, Wipf Irina, Zhakparov Damir, Westermann Patrick, Schmelzer Svenja, Heider Anja, Fröhlich Klemens, Baerenfaller Katja

机构信息

Swiss Institute of Allergy and Asthma Research, University of Zurich, Davos, Switzerland.

Swiss Institute of Bioinformatics, Lausanne, Switzerland.

出版信息

BMC Biol. 2025 Jul 31;23(1):233. doi: 10.1186/s12915-025-02345-1.

Abstract

BACKGROUND

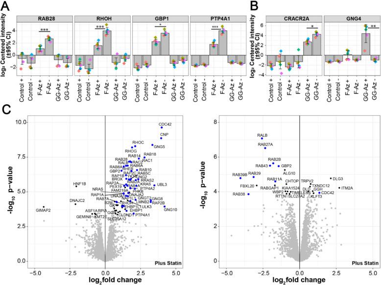
T helper 1 (Th1) cell activation is an essential process for immune responses and is tightly regulated, including the prenylation of proteins critical for T cell function. Prenylation facilitates membrane association and protein function and, according to current consensus, is confined to C-terminal prenylation motifs. However, the full extent of the prenylated proteome, a broader understanding of prenylation sites, and the effects of inhibiting prenylation or blocking isoprenoid synthesis using statins remain incompletely understood. To address these gaps, we aimed to comprehensively identify and characterise protein prenylation in Th1 cells.

RESULTS

Using a click chemistry-based enrichment approach followed by mass spectrometry in primary in vitro-differentiated Th1 cells, we identified both known and novel prenylated proteins, some of which exhibited differential prenylation during Th1 cell activation, highlighting the dynamic nature of the Th1 prenylome. Characterisation of these proteins revealed isoform-specific prenylation, novel C-terminal prenylation motifs, and a structural motif associated with internal prenylation. Furthermore, statin treatment influenced the Th1 prenylome, altering protein prenylation in a prenyltransferase-dependent manner, underscoring distinct enzymatic specificities and potential off-target effects.

CONCLUSIONS

Our findings confirm that prenylation plays a key role in Th1 cell function, with more proteins undergoing prenylation than previously known, some of which exhibit activation-dependent changes. The identification of non-canonical prenylation events challenges current views on prenylation, expanding the repertoire of modification sites. Together, our molecular insights into protein prenylation in Th1 cells and the effects of prenyltransferase inhibition and statin treatment have important implications for therapeutic strategies targeting immune regulation.

摘要

背景

辅助性T细胞1(Th1)细胞的激活是免疫反应的一个重要过程,并且受到严格调控,这包括对T细胞功能至关重要的蛋白质的异戊二烯化修饰。异戊二烯化修饰促进膜结合及蛋白质功能,根据目前的共识,该修饰仅限于C末端异戊二烯化基序。然而,对于异戊二烯化修饰蛋白质组的完整范围、对异戊二烯化修饰位点更广泛的理解,以及使用他汀类药物抑制异戊二烯化修饰或阻断类异戊二烯合成的影响,我们仍不完全清楚。为了填补这些空白,我们旨在全面鉴定并表征Th1细胞中的蛋白质异戊二烯化修饰。

结果

在体外分化的原代Th1细胞中,我们采用基于点击化学的富集方法,随后进行质谱分析,鉴定出了已知和新的异戊二烯化修饰蛋白质,其中一些蛋白质在Th1细胞激活过程中表现出不同的异戊二烯化修饰,突出了Th1异戊二烯化修饰组的动态特性。对这些蛋白质的表征揭示了异构体特异性异戊二烯化修饰、新的C末端异戊二烯化基序,以及与内部异戊二烯化修饰相关的结构基序。此外,他汀类药物处理影响了Th1异戊二烯化修饰组,以异戊二烯基转移酶依赖性方式改变蛋白质的异戊二烯化修饰,强调了不同的酶特异性和潜在的脱靶效应。

结论

我们的研究结果证实,异戊二烯化修饰在Th1细胞功能中起关键作用,发生异戊二烯化修饰的蛋白质比之前所知的更多,其中一些表现出激活依赖性变化。非经典异戊二烯化修饰事件的鉴定挑战了当前关于异戊二烯化修饰的观点,扩大了修饰位点的范围。总之,我们对Th1细胞中蛋白质异戊二烯化修饰及其异戊二烯基转移酶抑制和他汀类药物处理效果的分子见解,对针对免疫调节的治疗策略具有重要意义。

https://cdn.ncbi.nlm.nih.gov/pmc/blobs/5091/12315405/362d8bb720ca/12915_2025_2345_Fig1_HTML.jpg

文献AI研究员

20分钟写一篇综述,助力文献阅读效率提升50倍。

立即体验

用中文搜PubMed

大模型驱动的PubMed中文搜索引擎

马上搜索

文档翻译

学术文献翻译模型,支持多种主流文档格式。

立即体验