Suppr超能文献

小脑顶核中神经周网的糖胺聚糖糖链调节运动技能。

Glycosaminoglycan sugar side chains on perineuronal nets in the fastigial nucleus regulate motor skills.

作者信息

Han Man, Fu Peng, Zhang Chuan-Lin, Duan Jing-Wen, Wu Tong, Zeng Yan

机构信息

Hubei Provincial Clinical Research Center for Alzheimer's Disease, Tian You Hospital Affiliated to Wuhan University of Science and Technology, Wuhan University of Science and Technology, Wuhan, Hubei, China.

Geriatric Hospital Affiliated to Wuhan University of Science and Technology, Wuhan, Hubei, China.

出版信息

iScience. 2025 Jul 12;28(8):112952. doi: 10.1016/j.isci.2025.112952. eCollection 2025 Aug 15.

Abstract

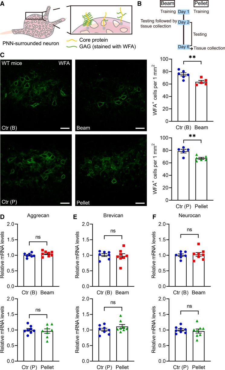
Perineuronal nets (PNNs), composed primarily of chondroitin sulfate proteoglycans with core proteins and glycosaminoglycan (GAG) side chains, are specialized extracellular matrices that modulate synaptic transmission. However, the specific function of PNNs in the cerebellum, particularly in the fastigial nucleus (FN), and their influence on motor skill regulation remains unclear. Here, we initially performed chemogenetic inactivation of the FN and confirmed that the activity of glutamatergic neurons in the FN is required for both gross and fine motor skills. We then demonstrated that motor skill tasks lead to modulation of PNN-GAGs in the FN of adult mice, as evidenced by fluorescent staining, while the mRNA levels of core proteins in PNNs remain unchanged. Upon enzymatic digestion of PNN-GAGs in the FN, treated mice exhibited improved motor performance and increased inhibitory synaptic terminals compared to controls. These findings suggest that PNNs in the FN play a crucial role in modulating motor skills.

摘要

神经元周围网(PNNs)主要由带有核心蛋白和糖胺聚糖(GAG)侧链的硫酸软骨素蛋白聚糖组成,是调节突触传递的特殊细胞外基质。然而,PNNs在小脑,特别是在顶核(FN)中的具体功能,以及它们对运动技能调节的影响仍不清楚。在这里,我们首先对FN进行了化学遗传学失活,并证实FN中谷氨酸能神经元的活动对于粗略和精细运动技能都是必需的。然后我们证明,运动技能任务会导致成年小鼠FN中PNN-GAGs的调节,荧光染色证明了这一点,而PNNs中核心蛋白的mRNA水平保持不变。在对FN中的PNN-GAGs进行酶消化后,与对照组相比,处理过的小鼠表现出更好的运动性能和更多的抑制性突触终末。这些发现表明,FN中的PNNs在调节运动技能中起着关键作用。

https://cdn.ncbi.nlm.nih.gov/pmc/blobs/8b8d/12311955/19afb5f0c224/fx1.jpg

文献AI研究员

20分钟写一篇综述,助力文献阅读效率提升50倍。

立即体验

用中文搜PubMed

大模型驱动的PubMed中文搜索引擎

马上搜索

文档翻译

学术文献翻译模型,支持多种主流文档格式。

立即体验