Suppr超能文献

肺纤维化细胞外基质上调SDC4/整合素-αvβ1相互作用,而干扰肽SDC4及其衍生肽可减轻肺纤维化。

Fibrotic lung ECM upregulates SDC4/integrin-αvβ1 interaction and the interfering peptide SDC4 and its derivative peptides alleviate pulmonary fibrosis.

作者信息

Zhu Lihua, Xie Lingfeng, Zhi Yupeng, Huang Yihao, Chen Hongkui, Chen Zibin, Hong Jinsheng, Guo Yansong, Chen Chun

机构信息

School of Pharmacy, Fujian Medical University, Fuzhou, Fujian 350122, China.

Department of Cardiology, Shengli Clinical Medical College of Fujian Medical University, Fujian Provincial Hospital, Fuzhou University Affiliated Provincial Hospital, Fuzhou, Fujian 350001, China.

出版信息

Regen Biomater. 2025 Jun 16;12:rbaf057. doi: 10.1093/rb/rbaf057. eCollection 2025.

Abstract

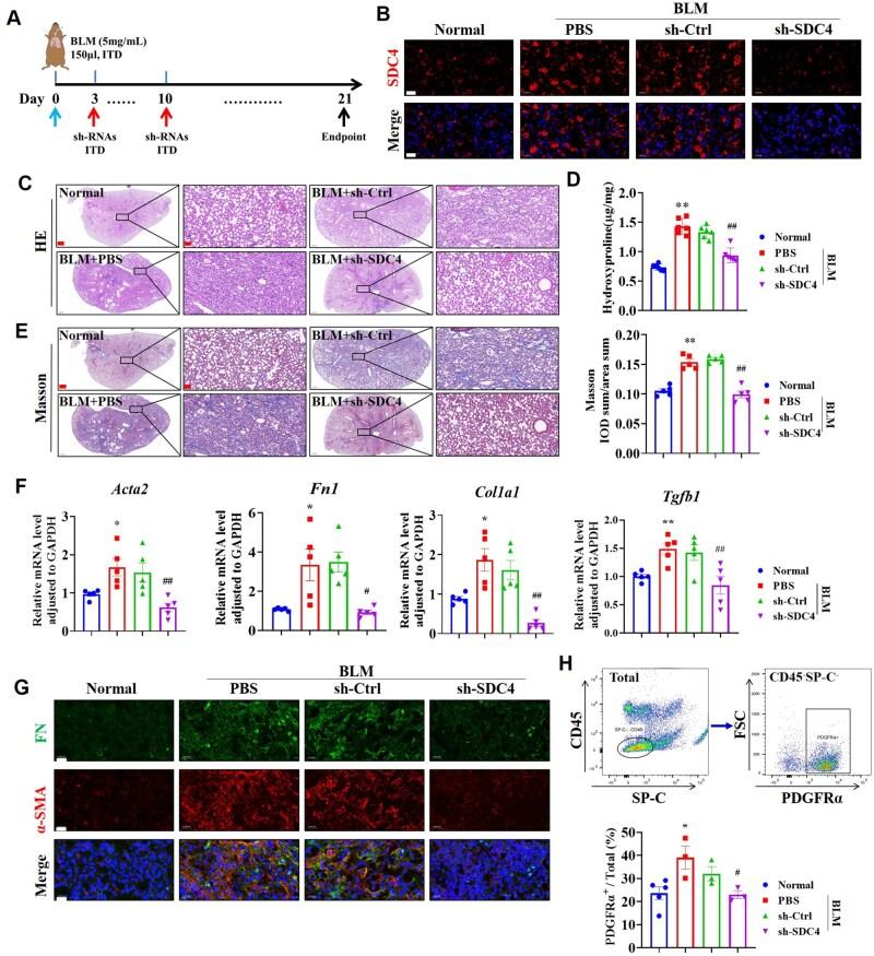
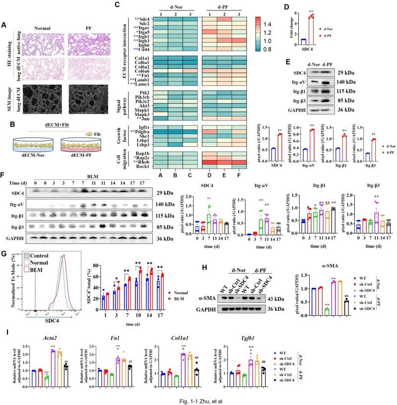
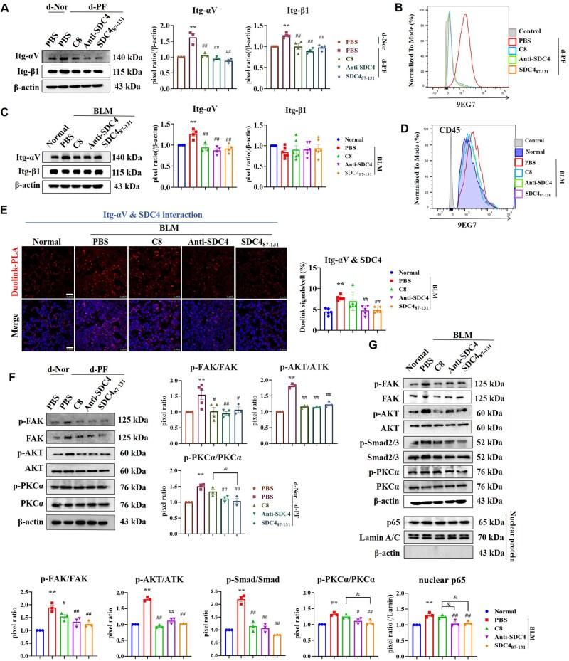
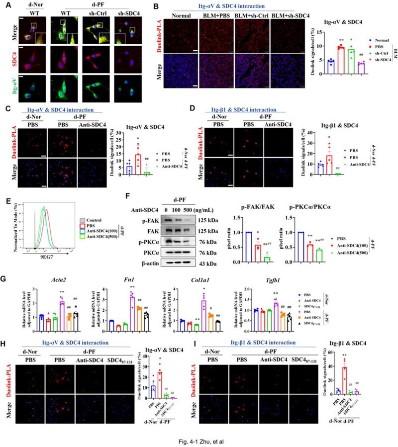
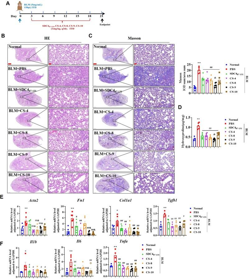
Fibroblast activation promotes remodeling of the extracellular matrix (ECM), and the fibrotic remodeling ECM further stimulating fibroblast activation and advancing pulmonary fibrosis (PF). syndecan-4 (SDC4) is the key mediator of ECM-cell signaling, but its action in PF remains unclear. Using decellularized lung ECM (dECM), this study found that fibrotic ECM enhanced fibroblast activation via SDC4-regulated integrin-αvβ1 expression and activation, and FAK/AKT phosphorylation. Meanwhile, SDC4 knockdown inhibited fibrotic ECM-induced TGF-β1 synthesis and PKCα activation. A Duolink-proximity ligation assay confirmed extracellular interactions between SDC4 and integrin-αvβ1, and the SDC4 blocking antibody Anti-SDC4 prevented this interaction, resulting in an effect consistent with knockdown of SDC4. The interfering peptide SDC4 diminished the interaction between SDC4 and integrin-αvβ1, subsequently inhibited the activation of FAK/AKT, Smad2/3 and PKCα/NF-κB pathways and exhibited anti-PF activity comparable to that of SDC4 knockdown and Anti-SDC4. A docking mode of SDC4 with the Calf-1/Calf-2 domain of integrin-αv was constructed by using the AlphaFold2-Multimer model, and peptide design was performed to obtain a novel polypeptide chain CS-9 with enhanced anti-PF effect. This study found that the biomaterial, lung ECM, regulates fibroblast activation through the collaboration of SDC4 and integrin-αvβ1, and obtained a novel SDC4-derived peptide that may prevent fibrotic ECM from promoting PF.

摘要

成纤维细胞活化促进细胞外基质(ECM)重塑,而纤维化的ECM重塑进一步刺激成纤维细胞活化并推动肺纤维化(PF)进展。Syndecan-4(SDC4)是ECM-细胞信号传导的关键介质,但其在PF中的作用仍不清楚。本研究使用脱细胞肺ECM(dECM)发现,纤维化ECM通过SDC4调节的整合素-αvβ1表达和活化以及FAK/AKT磷酸化增强成纤维细胞活化。同时,SDC4基因敲低抑制纤维化ECM诱导的TGF-β1合成和PKCα活化。Duolink邻近连接分析证实了SDC4与整合素-αvβ1之间的细胞外相互作用,并且SDC4阻断抗体Anti-SDC4阻止了这种相互作用,产生了与SDC4基因敲低一致的效果。干扰肽SDC4减少了SDC4与整合素-αvβ1之间的相互作用,随后抑制了FAK/AKT、Smad2/3和PKCα/NF-κB途径的活化,并表现出与SDC4基因敲低和Anti-SDC4相当的抗PF活性。利用AlphaFold2-Multimer模型构建了SDC4与整合素-αv的Calf-1/Calf-2结构域的对接模式,并进行肽设计以获得具有增强抗PF效果的新型多肽链CS-9。本研究发现,生物材料肺ECM通过SDC4与整合素-αvβ1的协同作用调节成纤维细胞活化,并获得了一种新型的SDC4衍生肽,其可能阻止纤维化ECM促进PF。

https://cdn.ncbi.nlm.nih.gov/pmc/blobs/4db2/12313019/c6f04bf14011/rbaf057f9.jpg

文献AI研究员

20分钟写一篇综述,助力文献阅读效率提升50倍。

立即体验

用中文搜PubMed

大模型驱动的PubMed中文搜索引擎

马上搜索

文档翻译

学术文献翻译模型,支持多种主流文档格式。

立即体验