Suppr超能文献

鉴定与胃癌发生发展相关的关键铁死亡相关基因:预后模型、分子机制及潜在治疗策略。

Identification of key ferroptosis-related genes associated with the development of gastric cancer: Prognostic models, molecular mechanisms and potential treatment strategies.

作者信息

Wang Hui, Chen Hang, Liu Jianjun, Zhang Dan, Wang Da, Huang Minshan, Li Mengwei, He Suyu, Ma Lanqing

机构信息

Department of Gastroenterology, The First Affiliated Hospital, Yunnan Institute of Digestive Disease, Yunnan Clinical Research Center for Digestive Diseases, Kunming Medical University, Kunming, Yunnan 650032, P.R. China.

The Fourth Department of Digestive Disease Center, Suining Central Hospital, Suining, Sichuan 629099, P.R. China.

出版信息

Oncol Lett. 2025 Jul 18;30(4):450. doi: 10.3892/ol.2025.15196. eCollection 2025 Oct.

Abstract

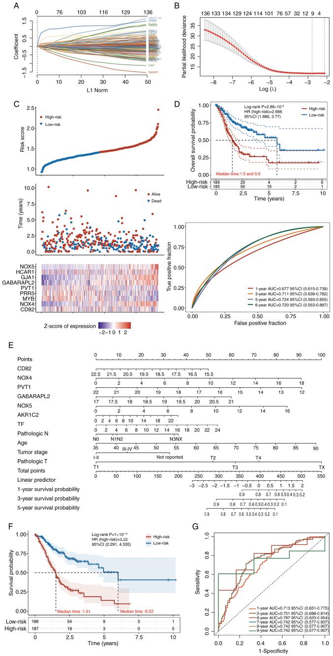
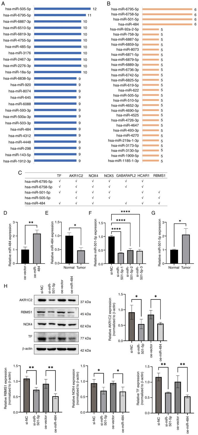
Ferroptosis is a novel iron-dependent form of cell death that influences the development and progression of gastric cancer (GC), affecting its growth, invasion and metastasis. However, molecular regulatory mechanisms of ferroptosis in GC remain unclear. The present study aimed to identify key ferroptosis-related genes associated with GC development. Ferroptosis-related genes were collected from FerrDb, a database that collects data on genes and substances that regulate ferroptosis, and the top survival-related genes (including progression-free and overall survival), and differentially expressed genes were identified using data from The Cancer Genome Atlas stomach adenocarcinoma (STAD) samples. Following intersection analysis, least absolute shrinkage and selection operator analysis was performed on 140 screened important genes, and 14 key ferroptosis-related genes in STAD were obtained using Cox regression models. By reviewing the expression of these genes through the Gene Set Cancer Analysis tool and their correlation with survival, the present study analyzed their overall role in STAD. Tumor immunity analysis was performed to identify potential microRNAs (miRs) and drugs targeting key carcinogenic ferroptosis genes in STAD. NADPH oxidase (NOX) 4, NOX5, aldo-keto reductase family 1 member C2, RNA binding motif single stranded interacting protein 1 (RBMS1), GABA type A receptor associated protein like 2 (GABARAPL2), gap junction protein α1 (GJA1), transferrin and hydroxycarboxylic acid receptor 1 were notable risk genes. Additionally, by examining the association between these genes and tumor-infiltrating immune cells, it was discovered that GABARAPL2, GJA1, NOX4 and RBMS1 may influence the immune microenvironment. In total, five miRs [ (hsa)-miR-6795-5p, hsa-miR-6758-5p, hsa-miR-501-5p, hsa-miR-505-5p and hsa-miR-484] with potential therapeutic implications for STAD were identified as targeting carcinogenic genes. Finally, using the Genomics of Drug Sensitivity in Cancer and Cancer Therapeutics Response Portal databases, potential drugs [(5Z)-7-oxozeaenol, selumetinib, RDEA119, AZ628, dabrafenib and trametinib] were identified based on the aforementioned seven key carcinogenic genes, focusing on those that targeted multiple genes. In conclusion, the present study identified 14 key ferroptosis-related genes, and seven key carcinogenic genes, which represent promising novel molecular targets for the prognosis and treatment of GC.

摘要

铁死亡是一种新的铁依赖性细胞死亡形式,影响胃癌(GC)的发生和发展,涉及其生长、侵袭和转移。然而,GC中铁死亡的分子调控机制仍不清楚。本研究旨在鉴定与GC发生相关的关键铁死亡相关基因。从FerrDb收集铁死亡相关基因,该数据库收集调节铁死亡的基因和物质的数据,并使用来自癌症基因组图谱胃腺癌(STAD)样本的数据鉴定与生存相关的顶级基因(包括无进展生存期和总生存期)以及差异表达基因。经过交集分析,对筛选出的140个重要基因进行最小绝对收缩和选择算子分析,并使用Cox回归模型获得STAD中14个关键铁死亡相关基因。通过基因集癌症分析工具回顾这些基因的表达及其与生存的相关性,本研究分析了它们在STAD中的整体作用。进行肿瘤免疫分析以鉴定STAD中靶向关键致癌铁死亡基因的潜在微小RNA(miR)和药物。NADPH氧化酶(NOX)4、NOX5、醛糖还原酶家族1成员C2、RNA结合基序单链相互作用蛋白1(RBMS1)、GABA A型受体相关蛋白样2(GABARAPL2)、缝隙连接蛋白α1(GJA1)、转铁蛋白和羟基羧酸受体1是显著的风险基因。此外,通过研究这些基因与肿瘤浸润免疫细胞之间的关联,发现GABARAPL2、GJA1、NOX4和RBMS1可能影响免疫微环境。总共鉴定出5种对STAD具有潜在治疗意义的miR [(hsa)-miR-6795-5p、hsa-miR-6758-5p、hsa-miR-501-5p、hsa-miR-505-5p和hsa-miR-484]作为靶向致癌基因。最后,利用癌症药物敏感性基因组学和癌症治疗反应门户数据库,基于上述7个关键致癌基因鉴定出潜在药物[(5Z)-7-氧代玉米烯醇、司美替尼、RDEA119、AZ628、达拉非尼和曲美替尼],重点关注那些靶向多个基因的药物。总之,本研究鉴定出14个关键铁死亡相关基因和7个关键致癌基因,它们是GC预后和治疗有前景的新型分子靶点。

https://cdn.ncbi.nlm.nih.gov/pmc/blobs/1f7f/12308809/3137eaee4f43/ol-30-04-15196-g00.jpg

文献AI研究员

20分钟写一篇综述,助力文献阅读效率提升50倍。

立即体验

用中文搜PubMed

大模型驱动的PubMed中文搜索引擎

马上搜索

文档翻译

学术文献翻译模型,支持多种主流文档格式。

立即体验