Suppr超能文献

黄芪甲苷-鸦胆子油纳米乳通过CDK1/MTFR2抗口腔鳞状细胞癌的机制:网络药理学、生物信息学及实验研究

Mechanism of Astragaloside-Brucea javanica oil nanoemulsion against oral squamous cell carcinoma through CDK1/MTFR2: Network pharmacology, bioinformatics, and experimental studies.

作者信息

Lai Yihan, Liu Runqiang, Shao Huajie, Zhan Juan, Ma Yujie, Zhou Lanfei, Wan Zhichao, Li Sicheng, Wang Wei, Jiang Lin, Shao Yisen

机构信息

Jiangxi University of Chinese Medicine, Nanchang, Jiangxi Province, China.

School of Stomatology, Nanchang University, Nanchang, Jiangxi Province, China.

出版信息

PLoS One. 2025 Aug 1;20(8):e0329622. doi: 10.1371/journal.pone.0329622. eCollection 2025.

Abstract

OBJECTIVE

This study aims to investigate the core target of Astragaloside-Brucea javanica oil nanoemulsion (AS/BJO-NEs) against oral squamous cell carcinoma (OSCC) through network pharmacology, bioinformatics, and in vivo/in vitro experiments, elucidating its effects on epithelial-mesenchymal transition (EMT) mediated via MTFR2 and the underlying molecular mechanisms.

METHODS

By integrating network pharmacology and weighted gene co-expression network analysis, critical gene modules linked to tumor phenotypes, EMT-related adverse prognosis, and elevated MTFR2 expression were identified, pinpointing the core target gene. Gene Ontology, Kyoto Encyclopedia of Genes and Genomes, Gene Set Enrichment Analysis, molecular docking and molecular dynamics simulation were utilized for analysis and verification. OSCC cells (SCC9 and CAL27) were cultured, and stable cell lines with CDK1 knockdown or overexpression were established. The effects of AS/BJO-NEs on cell proliferation, migration, invasion, as well as the expression levels of related genes and proteins were evaluated. In vivo, OSCC xenograft models were established in nude mice. Following treatment with AS/BJO-NEs, tumor growth inhibition and changes in the expression of relevant genes were assessed.

RESULTS

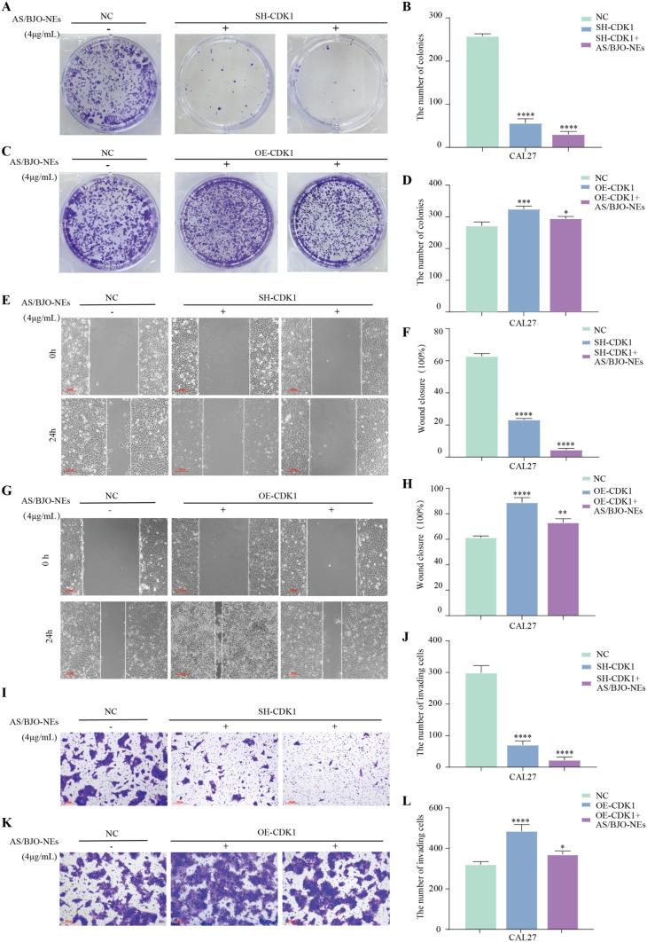
CDK1 is the core target gene of AS/BJO-NEs against OSCC, and the two can bind stably. CDK1 and MTFR2 showed highly expressed in OSCC and strongly correlated with poor prognosis and EMT. In vitro experiments revealed that AS/BJO-NEs could suppress the proliferation, migration and invasion of OSCC, and down-regulate CDK1, MTFR2 and N-cadherin, whereas up-regulate E-cadherin expression. Knockdown and overexpression of CDK1 further confirmed its effects on OSCC cell phenotype, its regulatory relationship with MTFR2, and the intervention effects of AS/BJO-NEs. In vivo experiments confirmed that AS/BJO-NEs significantly inhibited tumor growth and reduced the expression of CDK1 and MTFR2 in tumor tissues.

CONCLUSION

This study demonstrated that AS/BJO-NEs inhibited the proliferation, migration, invasion and EMT process of OSCC by down-regulating CDK1 and subsequently reducing MTFR2 expression, exerting anti-tumor effects and providing new possibilities and a theoretical foundation for OSCC treatment.

摘要

目的

本研究旨在通过网络药理学、生物信息学及体内/体外实验,探究黄芪甲苷-鸦胆子油纳米乳(AS/BJO-NEs)抗口腔鳞状细胞癌(OSCC)的核心靶点,阐明其对MTFR2介导的上皮-间质转化(EMT)的影响及潜在分子机制。

方法

整合网络药理学与加权基因共表达网络分析,识别与肿瘤表型、EMT相关不良预后及MTFR2表达升高相关的关键基因模块,确定核心靶基因。利用基因本体论、京都基因与基因组百科全书、基因集富集分析、分子对接及分子动力学模拟进行分析验证。培养OSCC细胞(SCC9和CAL27),建立CDK1敲低或过表达的稳定细胞系。评估AS/BJO-NEs对细胞增殖、迁移、侵袭以及相关基因和蛋白表达水平 的影响。在体内,于裸鼠中建立OSCC异种移植模型。用AS/BJO-NEs处理后,评估肿瘤生长抑制及相关基因表达的变化。

结果

CDK1是AS/BJO-NEs抗OSCC的核心靶基因,二者能稳定结合。CDK1和MTFR2在OSCC中高表达,与不良预后和EMT密切相关。体外实验表明,AS/BJO-NEs可抑制OSCC的增殖、迁移和侵袭,下调CDK1、MTFR2和N-钙黏蛋白,而上调E-钙黏蛋白表达。CDK1的敲低和过表达进一步证实了其对OSCC细胞表型的影响、与MTFR2的调控关系以及AS/BJO-NEs的干预作用。体内实验证实,AS/BJO-NEs显著抑制肿瘤生长,降低肿瘤组织中CDK1和MTFR2的表达。

结论

本研究表明,AS/BJO-NEs通过下调CDK1并随后降低MTFR2表达,抑制OSCC的增殖、迁移、侵袭和EMT过程,发挥抗肿瘤作用,为OSCC治疗提供了新的可能性和理论基础。

https://cdn.ncbi.nlm.nih.gov/pmc/blobs/35f4/12316279/a16ad435f540/pone.0329622.g001.jpg

文献AI研究员

20分钟写一篇综述,助力文献阅读效率提升50倍。

立即体验

用中文搜PubMed

大模型驱动的PubMed中文搜索引擎

马上搜索

文档翻译

学术文献翻译模型,支持多种主流文档格式。

立即体验