Suppr超能文献

肉芽肿中自然杀伤细胞与巨噬细胞的相互作用与有限的结核病病理相关。

NK cell-macrophage interactions in granulomas correlate with limited tuberculosis pathology.

作者信息

Niewold Paula, IJsselsteijn Marieke E, Dijkman Karin, de Miranda Noel, Ottenhoff Tom H M, Verreck Frank A W, Joosten Simone A

机构信息

Leiden University Center for Infectious Diseases, Leiden University Medical Center, Leiden, The Netherlands.

Department of Pathology, Leiden University Medical Center, Leiden, The Netherlands.

出版信息

PLoS Pathog. 2025 Aug 1;21(8):e1012980. doi: 10.1371/journal.ppat.1012980. eCollection 2025 Aug.

Abstract

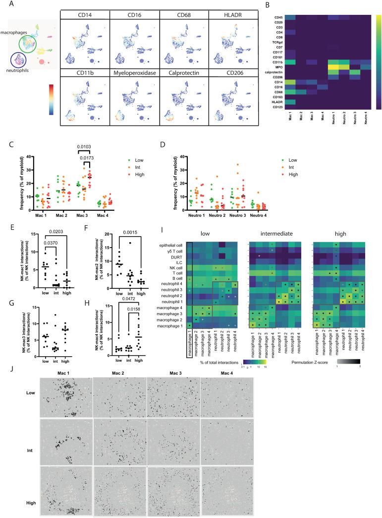
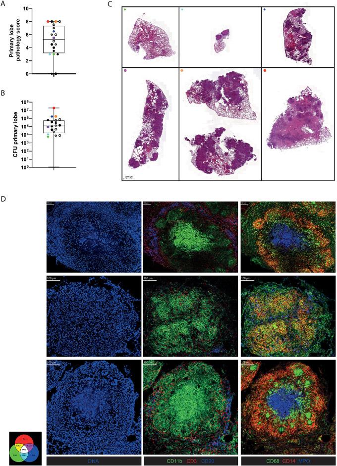
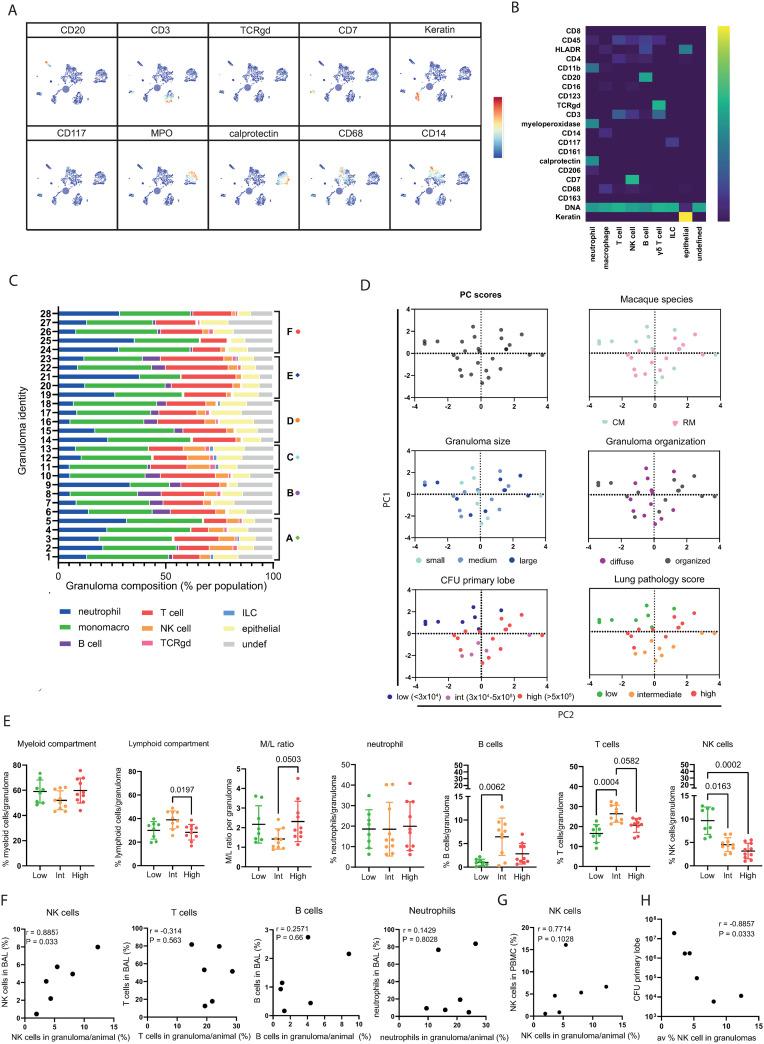
Development of novel vaccines and treatment approaches against tuberculosis are hampered by limited knowledge of what constitutes a protective immune response against Mycobacterium tuberculosis (Mtb). Granulomas are organized immune aggregates that form in the lung in response to mycobacterial infection and are an important site of pathogen-host interaction. The composition and cellular microenvironment within the granuloma impacts the bacterial control capacity. To identify protective responses in granulomas, imaging mass cytometry was used to study archived lung tissue from low dose Mtb-infected non-human primates presenting with various levels of disease. This approach revealed that granuloma composition is correlated with the severity of lung pathology. Granulomas of animals with limited lung pathology were enriched for NK cells showing increased interactions with tissue macrophages. This work improves our understanding of local immune interactions in the lung and how these correlate with severity of tuberculosis disease.

摘要

针对结核分枝杆菌(Mtb)的保护性免疫反应的认识有限,这阻碍了新型结核病疫苗和治疗方法的开发。肉芽肿是在肺部因分枝杆菌感染而形成的有组织的免疫聚集体,是病原体与宿主相互作用的重要场所。肉芽肿内的组成和细胞微环境会影响细菌控制能力。为了确定肉芽肿中的保护性反应,采用成像质谱流式细胞术研究了低剂量Mtb感染的非人灵长类动物的存档肺组织,这些动物呈现出不同程度的疾病。该方法表明,肉芽肿组成与肺部病理严重程度相关。肺部病理有限的动物的肉芽肿富含自然杀伤(NK)细胞,显示出与组织巨噬细胞的相互作用增加。这项工作增进了我们对肺部局部免疫相互作用以及这些相互作用与结核病严重程度之间关系的理解。

https://cdn.ncbi.nlm.nih.gov/pmc/blobs/431c/12360647/47accd3b06a5/ppat.1012980.g001.jpg

文献AI研究员

20分钟写一篇综述,助力文献阅读效率提升50倍。

立即体验

用中文搜PubMed

大模型驱动的PubMed中文搜索引擎

马上搜索

文档翻译

学术文献翻译模型,支持多种主流文档格式。

立即体验