Suppr超能文献

肠溶微囊化提高了肉桂油对人工感染大肠杆菌鸡的治疗效果。

Enteric-coated microencapsulation improves the therapeutic effect of cinnamon oil on artificially infected chicken with Escherichia coli.

作者信息

Xing Huanling, Zhou Fang, Lin Jianhao, Ban Junfeng, Huang Junyi, Li Xinghai, He Hanjun, Li Yanqun, Bai Mei, Liang Xiangxiu, Wu Hong

机构信息

Center for Medicinal Plants Research, College of Life Sciences, South China Agricultural University, Guangzhou 510642, PR China; Guangdong Key Laboratory for Innovative Development and Utilization of Forest Plant Germplasm, South China Agricultural University, Guangzhou 510642, PR China; Poultry Science, Mississippi State University, Mississippi State, MS 39762, USA.

Sericultural & Agri-Food Research Institute, Guangdong Academy of Agricultural Sciences, Guangzhou, 510640, PR China.

出版信息

Poult Sci. 2025 Jul 26;104(10):105609. doi: 10.1016/j.psj.2025.105609.

Abstract

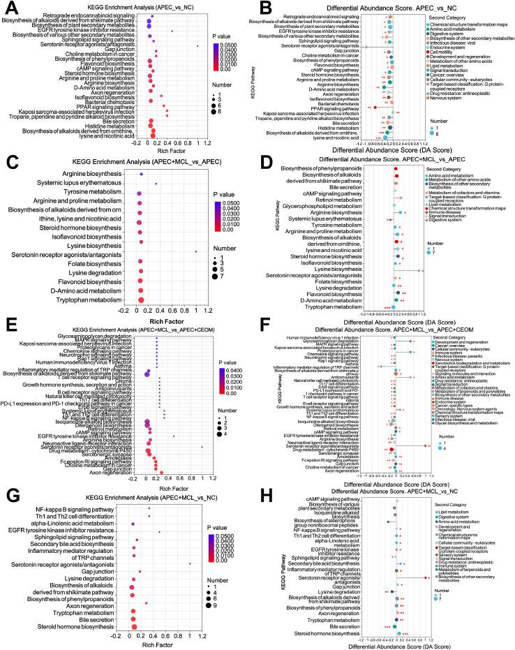
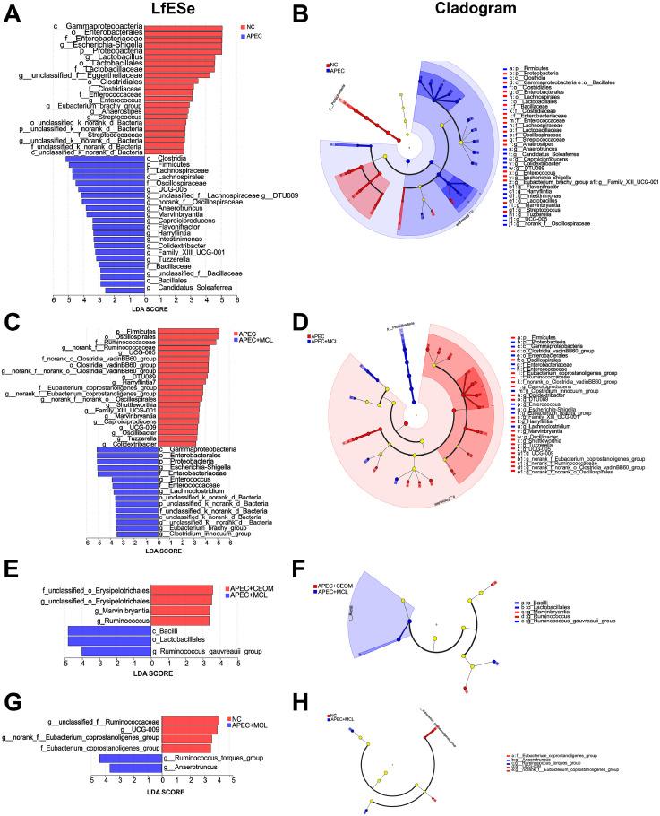
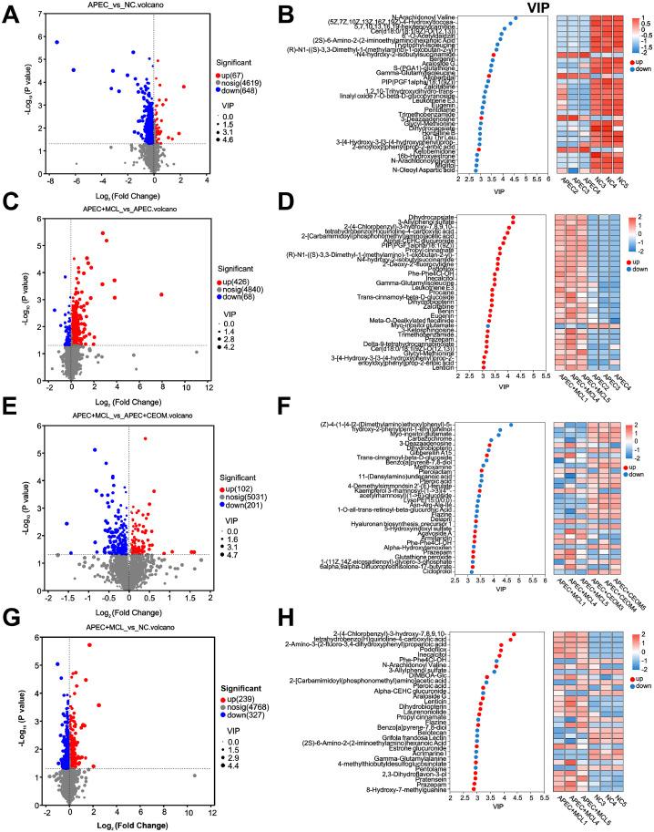
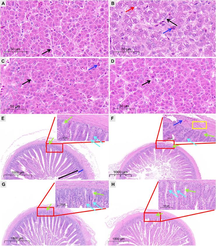
Avian pathogenic Escherichia coli (APEC) is an important bacterial infectious disease can pose a threat to poultry and human health, with infected chicks typically exhibiting diarrhea and enteritis. Cinnamon essential oil (CEO) exhibits significant antibacterial, anti-inflammatory and intestinal regulatory properties but limited bioavailability. This study aims to develop an enteric CEO microcapsule and investigate its regulatory effects on anti-inflammatory, and intestinal microenvironment in E. coli-infected chickens, and to reveal the reasons for its superior therapeutic effect on CEO. Different concentrations of enteric CEO microcapsules and CEO were used to treat artificially infected chicken E. coli models, respectively. Cecal content was collected for 16S rRNA gene sequence analysis and metabonomics. Butyric acid content was detected by gas chromatography-flame ionization detection (GC-FID). Inflammatory factors and lipopolysaccharides (LPS) of serum were measured by corresponding ELISA kits. And inflammatory factors in ileum, jejunum and duodenum tissues were detected via quantitative real-time PCR (qRT‒PCR). Pathologic changes in hepatocytes and duodenum were detected by H&E. Dissolution of enteric CEO microcapsules was determined by the paddle method. We observed that the low-dose CEO microcapsule (APEC+MCL) with at least 75 % lower CEO content increased the bioavailability of CEO. This effect was associated with an improvement in the internal environment of the intestinal tract, as in increasing beneficial bacteria and reducing harmful bacteria. Meanwhile, APEC+MCL significantly increased butyric acid content and restored the gut metabolites, improved the level of intestinal inflammatory factors and reduced the inflammatory response, particularly in the duodenum and jejunum segments, with a significant increase in therapeutic effect. Furthermore, APEC+MCL also improved the levels of TNF-α, IL-1β, IL-6, and IL-10 in serum, as well as the liver's protective effect to reduce mortality and increase feed conversion rate (FCR) and average daily gain (ADG). These findings suggest enteric microcapsule system for CEO significantly enhances CEO's therapeutic potential, offering a promising strategy for developing more efficient and cost-effective natural antibacterial treatments for colibacillosis.

摘要

禽致病性大肠杆菌(APEC)是一种重要的细菌性传染病,会对家禽和人类健康构成威胁,感染的雏鸡通常表现出腹泻和肠炎。肉桂精油(CEO)具有显著的抗菌、抗炎和肠道调节特性,但生物利用度有限。本研究旨在开发一种肠溶型CEO微胶囊,并研究其对大肠杆菌感染鸡的抗炎和肠道微环境的调节作用,揭示其对CEO具有卓越治疗效果的原因。分别使用不同浓度的肠溶型CEO微胶囊和CEO治疗人工感染鸡大肠杆菌模型。收集盲肠内容物进行16S rRNA基因序列分析和代谢组学研究。采用气相色谱-火焰离子化检测(GC-FID)法检测丁酸含量。通过相应的ELISA试剂盒检测血清中的炎症因子和脂多糖(LPS)。通过定量实时PCR(qRT-PCR)检测回肠、空肠和十二指肠组织中的炎症因子。采用苏木精-伊红(H&E)染色检测肝细胞和十二指肠的病理变化。采用桨法测定肠溶型CEO微胶囊的溶出度。我们观察到,CEO含量至少低75%的低剂量CEO微胶囊(APEC+MCL)提高了CEO的生物利用度。这种效果与肠道内环境的改善有关,如增加有益菌和减少有害菌。同时,APEC+MCL显著增加了丁酸含量,恢复了肠道代谢产物,改善了肠道炎症因子水平,减轻了炎症反应,特别是在十二指肠和空肠段,治疗效果显著提高。此外,APEC+MCL还提高了血清中TNF-α、IL-1β、IL-6和IL-10的水平,以及肝脏的保护作用,降低了死亡率,提高了饲料转化率(FCR)和平均日增重(ADG)。这些发现表明,用于CEO的肠溶微胶囊系统显著增强了CEO的治疗潜力,为开发更高效、更具成本效益的大肠杆菌病天然抗菌治疗方法提供了一种有前景的策略。

https://cdn.ncbi.nlm.nih.gov/pmc/blobs/8957/12341608/1741a8532dfe/ga1.jpg

文献AI研究员

20分钟写一篇综述,助力文献阅读效率提升50倍。

立即体验

用中文搜PubMed

大模型驱动的PubMed中文搜索引擎

马上搜索

文档翻译

学术文献翻译模型,支持多种主流文档格式。

立即体验