Suppr超能文献

铁过载通过干扰LIAS的功能促进肾小管铜死亡,从而加剧肾缺血再灌注损伤。

Iron overload exaggerates renal ischemia-reperfusion injury by promoting tubular cuproptosis via interrupting function of LIAS.

作者信息

Chen Siyue, Chen Tingting, Xu Cuidi, Yu Xiaohan, Shi Junyu, Yang Cheng, Zhu Tongyu

机构信息

Department of Kidney Transplantation, Zhongshan Hospital, Fudan University, China; Shanghai Key Laboratory of Organ Transplantation, Shanghai, 200032, China.

Shanghai Key Laboratory of Organ Transplantation, Shanghai, 200032, China; Department of Pharmacy, Zhongshan Hospital, Fudan University, Shanghai, China.

出版信息

Redox Biol. 2025 Aug 2;86:103795. doi: 10.1016/j.redox.2025.103795.

Abstract

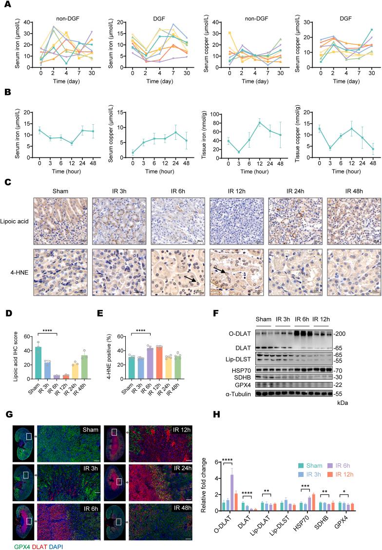
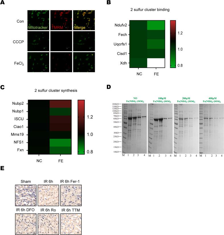
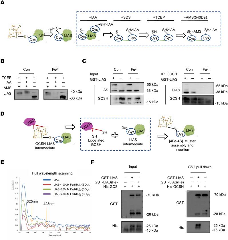
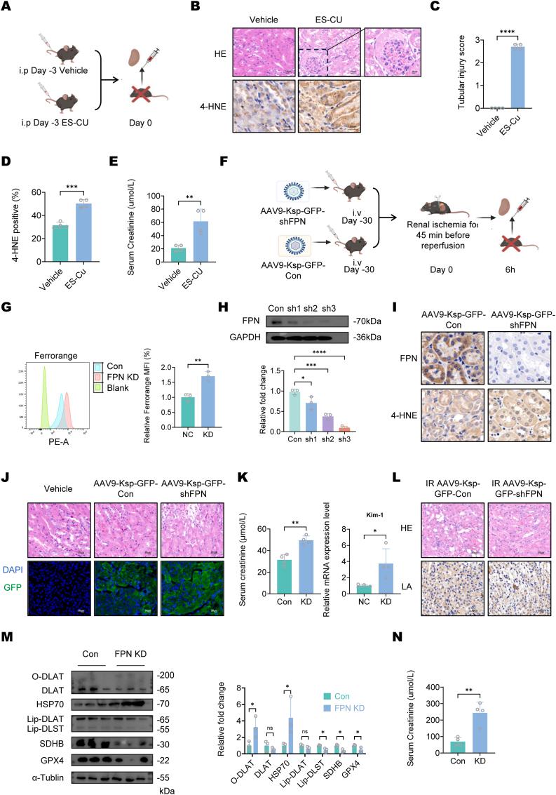
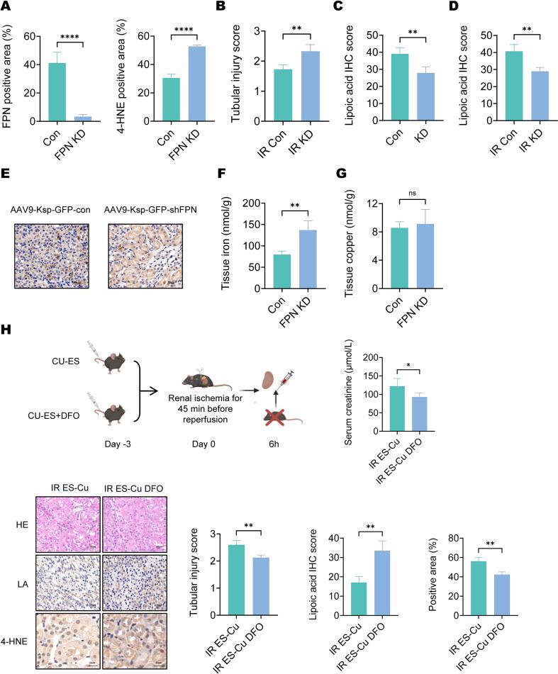
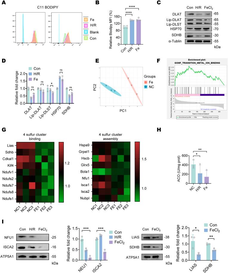
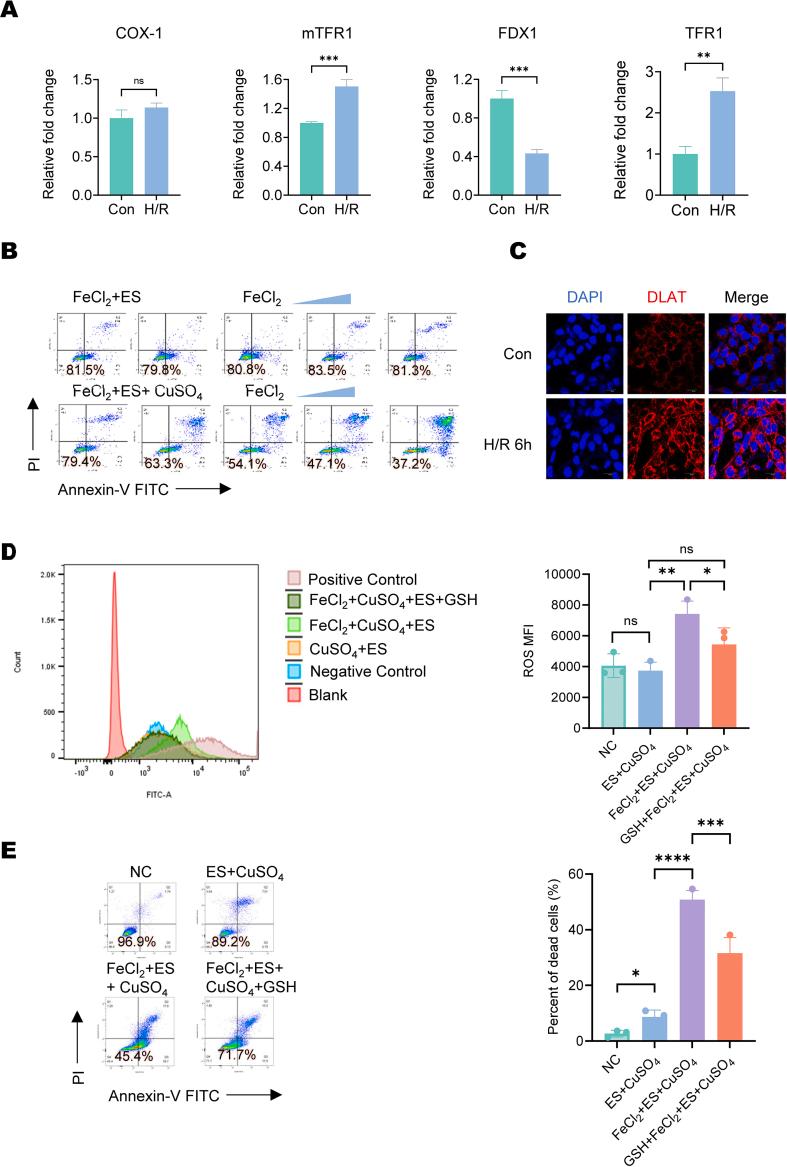
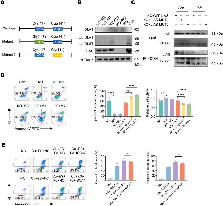
Renal ischemia-reperfusion injury (RIRI), a major contributor to acute kidney injury (AKI) and delayed graft function (DGF), is closely associated with dysregulation of metal ion homeostasis. Although copper and iron metabolism exhibit interconnected regulatory pathways, the temporal dynamics and functional interplay of these metal ions in RIRI pathogenesis remain poorly understood. Our study demonstrates that cuproptosis and ferroptosis, two distinct forms of cell death induced by metal ion overload, occur simultaneously within 6 h after reperfusion. Notably, ischemia-reperfusion injury induced iron overload significantly sensitizes renal tubular cells to copper-mediated cytotoxicity. Mechanistic investigations demonstrate that hypoxia-reoxygenation triggers Fe (II) accumulation, which subsequently downregulates [4Fe-4S] cluster assembly proteins. This impairment directly compromises the structural integrity of the cuproptosis-regulating protein LIAS by inducing [4Fe-4S] cluster loss, ultimately leading to defective protein lipoylation that drives cuproptosis progression. Crucially, these pathological effects can be attenuated through either overexpression of [4Fe-4S] cluster assembly machinery or therapeutic application of iron-chelating agents. Our findings establish a novel iron-copper crosstalk mechanism in RIRI pathophysiology and propose targeted strategies focusing on [4Fe-4S] cluster homeostasis and iron chelation for clinical intervention.

摘要

肾缺血再灌注损伤(RIRI)是急性肾损伤(AKI)和移植肾延迟功能恢复(DGF)的主要原因,与金属离子稳态失调密切相关。尽管铜和铁代谢表现出相互关联的调节途径,但这些金属离子在RIRI发病机制中的时间动态和功能相互作用仍知之甚少。我们的研究表明,铜死亡和铁死亡这两种由金属离子过载诱导的不同形式的细胞死亡,在再灌注后6小时内同时发生。值得注意的是,缺血再灌注损伤诱导的铁过载显著使肾小管细胞对铜介导的细胞毒性敏感。机制研究表明,缺氧复氧触发Fe(II)积累,随后下调[4Fe-4S]簇组装蛋白。这种损伤通过诱导[4Fe-4S]簇丢失直接损害铜死亡调节蛋白LIAS的结构完整性,最终导致驱动铜死亡进展的蛋白质脂酰化缺陷。至关重要的是,这些病理效应可以通过[4Fe-4S]簇组装机制的过表达或铁螯合剂的治疗应用来减轻。我们的研究结果在RIRI病理生理学中建立了一种新的铁-铜相互作用机制,并提出了针对[4Fe-4S]簇稳态和铁螯合的靶向策略用于临床干预。

https://cdn.ncbi.nlm.nih.gov/pmc/blobs/60ad/12375214/c65c2a2b72fd/gr1.jpg

文献AI研究员

20分钟写一篇综述,助力文献阅读效率提升50倍。

立即体验

用中文搜PubMed

大模型驱动的PubMed中文搜索引擎

马上搜索

文档翻译

学术文献翻译模型,支持多种主流文档格式。

立即体验