Suppr超能文献

唑类药物在幼体斑马鱼宿主的不同免疫抑制模型中具有不同的疗效。

Azole drugs have differential efficacy in varied models of immunosuppression in larval zebrafish hosts.

作者信息

Ayala Kevin E, Baum Sarah, Thrikawala Savini U, Goins M Lynette, Anderson Molly, Davis Collin, Pollock Hannah, Rosowski Emily E

机构信息

Department of Biological Sciences, Clemson University, Clemson, SC, USA.

Eukaryotic Pathogens Innovation Center, Clemson University, Clemson, SC, USA.

出版信息

Future Microbiol. 2025 Aug;20(12):793-806. doi: 10.1080/17460913.2025.2539639. Epub 2025 Aug 3.

Abstract

AIMS

Fungal infections are an increasing cause of mortality in immunosuppressed human patients, and antifungal drug treatments are still ineffective in a significant percentage of cases. A gap in our understanding of antifungal drug treatment is whether different drugs have differential efficacy in hosts that are experiencing different forms of immunosuppression.

MATERIALS & METHODS: Here, we used a larval zebrafish vertebrate host model of infection to compare the efficacy of four different triazole drugs in five different immunosuppressed or immunodeficient conditions, including larvae treated with immunosuppressive drugs and genetically phagocyte-deficient larvae.

RESULTS

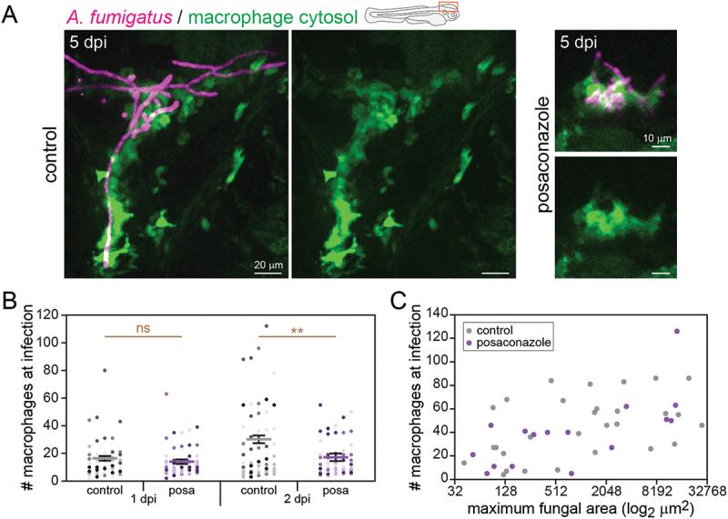
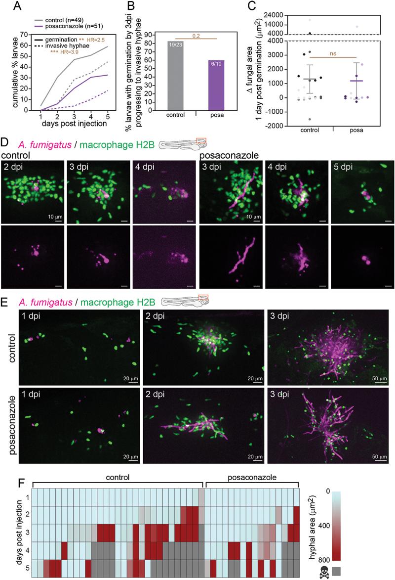
We report that voriconazole and posaconazole are highly effective in all host backgrounds tested, while isavuconazole and itraconazole exhibit host-specific efficacy and toxicity. Repeated daily imaging of whole live larvae treated with posaconazole demonstrates that posaconazole treatment can prevent germination of spores inside infected hosts but that this drug does not significantly combat fungal hyphal growth post-germination.

CONCLUSIONS

This study demonstrates the utility of the larval zebrafish host model for testing the efficacy of antifungal drugs in varied host backgrounds and determining the effects of these drugs on fungi living and growing inside infected hosts.

摘要

目的

真菌感染在免疫抑制的人类患者中导致死亡的情况日益增多,并且抗真菌药物治疗在相当比例的病例中仍然无效。我们对抗真菌药物治疗的理解存在一个差距,即不同药物在经历不同形式免疫抑制的宿主中是否具有不同的疗效。

材料与方法

在此,我们使用感染的斑马鱼幼体脊椎动物宿主模型,比较四种不同三唑类药物在五种不同免疫抑制或免疫缺陷条件下的疗效,包括用免疫抑制药物处理的幼体和基因吞噬细胞缺陷的幼体。

结果

我们报告伏立康唑和泊沙康唑在所有测试的宿主背景中都非常有效,而异氟康唑和伊曲康唑表现出宿主特异性的疗效和毒性。对用泊沙康唑处理的整个活幼体进行每日重复成像表明,泊沙康唑治疗可以防止感染宿主体内的孢子萌发,但这种药物在孢子萌发后对真菌菌丝生长的对抗作用并不显著。

结论

本研究证明了斑马鱼幼体宿主模型在测试抗真菌药物在不同宿主背景下的疗效以及确定这些药物对感染宿主体内生存和生长的真菌的影响方面的实用性。

https://cdn.ncbi.nlm.nih.gov/pmc/blobs/9d5d/12344807/7fe4f044ab43/IFMB_A_2539639_F0001_OC.jpg

文献AI研究员

20分钟写一篇综述,助力文献阅读效率提升50倍。

立即体验

用中文搜PubMed

大模型驱动的PubMed中文搜索引擎

马上搜索

文档翻译

学术文献翻译模型,支持多种主流文档格式。

立即体验