Suppr超能文献

芳烃受体缺乏通过受损的线粒体自噬和cGAS-STING-NLRP3激活加剧糖尿病伤口炎症:负载FICZ的水凝胶的治疗潜力

AhR deficiency exacerbates inflammation in diabetic wounds via impaired mitophagy and cGAS-STING-NLRP3 activation: Therapeutic potential of hydrogels loaded with FICZ.

作者信息

Wang Yingying, Ni Tianyi, Zhang Qian, Xu Zibo, Zhu Zhechen, Xie Jiaheng, Yi Min, Tu Liying, Cheng Zexiong, Gao Yiwen, Xu Haowen, Yan Wei, Shi Jingping

机构信息

Department of Burn and Plastic Surgery, The First Affiliated Hospital with Nanjing Medical University, Nanjing, 210000, Jiangsu, PR China.

Department of General Surgery, The First Affiliated Hospital with Nanjing Medical University, Nanjing, 210000, Jiangsu, PR China.

出版信息

Mater Today Bio. 2025 Jul 19;34:102119. doi: 10.1016/j.mtbio.2025.102119. eCollection 2025 Oct.

Abstract

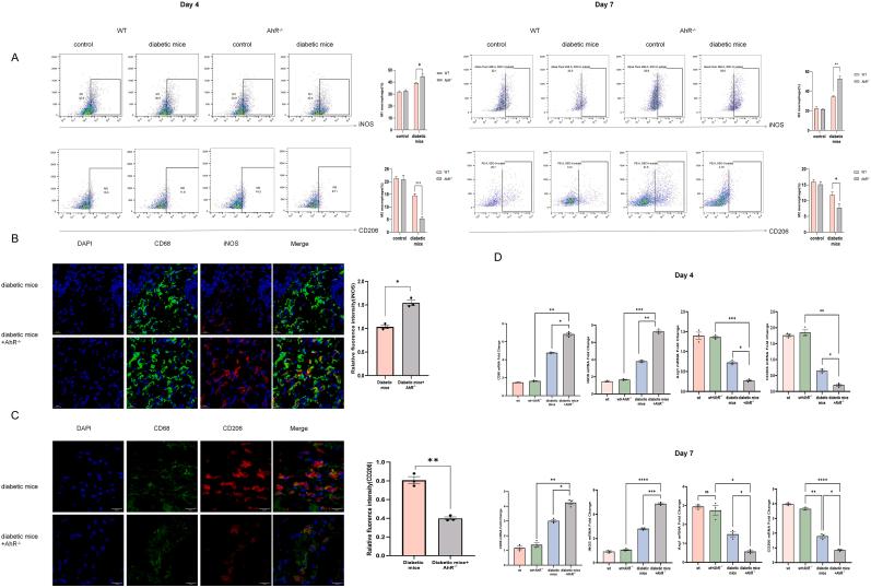
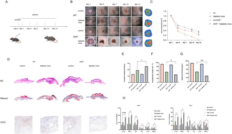
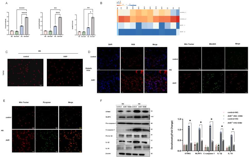
Delayed healing of diabetic foot ulcers (DFUs) is driven by chronic inflammation and mitochondrial dysfunction. We identify the aryl hydrocarbon receptor (AhR) as a key regulator of immune and mitochondrial homeostasis in diabetic wounds. AhR expression was elevated in macrophages from human and murine DFUs. In AhR knockout mice, loss of AhR impaired M2 macrophage polarization and enhanced NLRP3 inflammasome activation via the cGAS-STING pathway. Mechanistically, AhR deficiency suppressed mitophagy, causing mitochondrial DNA leakage and sustained inflammatory signaling. To target this axis, we developed a FICZ-loaded GelMA hydrogel (GelMA-FICZ). Local application of GelMA-FICZ restored mitochondrial function, inhibited inflammasome activation, and significantly improved wound healing in diabetic mice. This study reveals a critical AhR-mitochondria-inflammasome pathway in DFUs and suggests a novel biomaterial-based immunomodulatory therapy for diabetic wound repair.

摘要

糖尿病足溃疡(DFU)愈合延迟是由慢性炎症和线粒体功能障碍所致。我们确定芳烃受体(AhR)是糖尿病伤口免疫和线粒体稳态的关键调节因子。AhR在人和小鼠DFU的巨噬细胞中表达升高。在AhR基因敲除小鼠中,AhR缺失损害了M2巨噬细胞极化,并通过cGAS-STING途径增强了NLRP3炎性小体的激活。从机制上讲,AhR缺乏会抑制线粒体自噬,导致线粒体DNA泄漏和持续的炎症信号传导。为了针对这一轴,我们开发了一种负载FICZ的GelMA水凝胶(GelMA-FICZ)。局部应用GelMA-FICZ可恢复线粒体功能,抑制炎性小体激活,并显著改善糖尿病小鼠的伤口愈合。这项研究揭示了DFU中关键的AhR-线粒体-炎性小体途径,并提出了一种基于新型生物材料的糖尿病伤口修复免疫调节疗法。

https://cdn.ncbi.nlm.nih.gov/pmc/blobs/5b7b/12318297/8fb677d0499d/ga1.jpg

文献AI研究员

20分钟写一篇综述,助力文献阅读效率提升50倍。

立即体验

用中文搜PubMed

大模型驱动的PubMed中文搜索引擎

马上搜索

文档翻译

学术文献翻译模型,支持多种主流文档格式。

立即体验