Suppr超能文献

糖通过神经酰胺加速酵母的自然衰老。

Sugar accelerates chronological aging in yeast via ceramides.

作者信息

Schmiedhofer Vera, Sommersguter-Wagner Julian, Knittelfelder Oskar, Jungwirth Helmut, Rechberger Gerald N, Carmona-Gutierrez Didac, Rockenfeller Patrick, Ruckenstuhl Christoph, Madeo Frank

机构信息

Institute of Molecular Biosciences, University of Graz, NAWI Graz, Graz, Austria.

These authors contributed equally.

出版信息

Cell Stress. 2025 Jul 22;9:158-173. doi: 10.15698/cst2025.07.308. eCollection 2025.

Abstract

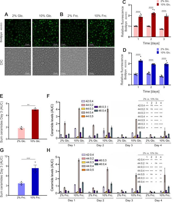
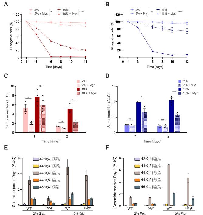
High carbohydrate intake, a characteristic of many Western diets, is a major contributor to age-associated pathologies. Here, we explored the molecular consequences of sugar overload during chronological aging in the yeast . High levels of glucose and fructose resulted in a decrease of chronological lifespan as well as an increase of cell death, ROS and neutral lipids. Interestingly, these changes were accompanied by significantly altered ceramide profiles. Deletion of either the kinase Tor1, a master regulator of growth and autophagy in response to nutrients, or the vacuole-anchored receptor Vac8, an important player in various autophagy pathways, improved survival and normalized ceramide profiles. This suggests that ceramides might play a role in sugar stress-induced cell death. In line, pharmacological inhibition of sphingolipid synthesis normalized ceramide profiles and improved chronological lifespan, whereas pharmacologically induced ceramide accumulation decreased chronological lifespan. In sum, our findings causally link nutrient signaling and an altered ceramide profile to sugar cytotoxicity in aging yeast, providing a basis for further search of feasible interventions against sugar-induced cell death.

摘要

高碳水化合物摄入是许多西方饮食的一个特点,是与年龄相关疾病的主要促成因素。在此,我们探讨了酵母在时序性衰老过程中糖过载的分子后果。高水平的葡萄糖和果糖导致时序性寿命缩短以及细胞死亡、活性氧(ROS)和中性脂质增加。有趣的是,这些变化伴随着神经酰胺谱的显著改变。敲除激酶Tor1(一种响应营养物质的生长和自噬的主要调节因子)或液泡锚定受体Vac8(各种自噬途径中的重要参与者),均可提高存活率并使神经酰胺谱正常化。这表明神经酰胺可能在糖应激诱导的细胞死亡中起作用。同样,鞘脂合成的药理学抑制使神经酰胺谱正常化并延长了时序性寿命,而药理学诱导的神经酰胺积累则缩短了时序性寿命。总之,我们的研究结果将营养信号传导和改变的神经酰胺谱与衰老酵母中的糖细胞毒性因果联系起来,为进一步寻找针对糖诱导细胞死亡的可行干预措施提供了基础。

https://cdn.ncbi.nlm.nih.gov/pmc/blobs/3fff/12318584/0ce8c6441d5e/ces-09-158-g001.jpg

文献AI研究员

20分钟写一篇综述,助力文献阅读效率提升50倍。

立即体验

用中文搜PubMed

大模型驱动的PubMed中文搜索引擎

马上搜索

文档翻译

学术文献翻译模型,支持多种主流文档格式。

立即体验