Suppr超能文献

利用生精单细胞RNA测序数据,在无精子症背景下分析关键细胞亚群中的组蛋白修饰。

Analysis of histone modifications in key cellular subpopulations in the context of azoospermia using spermatogenic single-cell RNA-seq data.

作者信息

Wang Qiu, Yang Hong, Li Fang, Ge Song, Ji Ling, Li Xiaofeng

机构信息

Department of Laboratory Medicine, Peking University Shenzhen Hospital, Shenzhen, China.

Guangdong Provincial Clinical Research Center for Laboratory Medicine, Guangzhou, China.

出版信息

Front Bioinform. 2025 Jul 18;5:1626153. doi: 10.3389/fbinf.2025.1626153. eCollection 2025.

Abstract

INTRODUCTION

The molecular underpinnings of non-obstructive azoospermia (NOA), a severe form of male infertility characterized by the absence of sperm in the ejaculate, remain unclear.

METHODS

In this study, we demonstrate the role of histone modifications within specific testicular cell subpopulations in NOA using single-cell RNA sequencing (scRNA-seq) data.

RESULTS

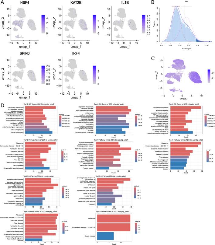
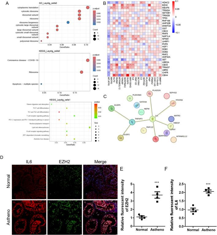
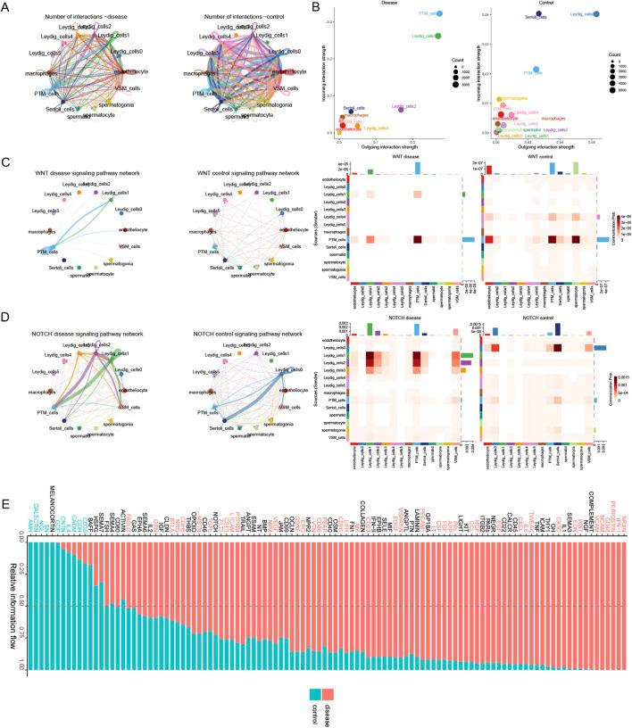
Based on scRNA-seq analysis of the data acquired from the Gene Expression Omnibus (GSE149512), we identified nine distinct cell types and revealed significant compositional differences between the NOA and control testicular tissues. In contrast to the high prevalence of spermatogenic cells in the controls, endothelial, testicular interstitial, and vascular smooth muscle cells, as well as macrophages, were enriched in NOA. Furthermore, our analyses revealed considerable enrichment of histone modificationrelated genes in Leydig cells, peritubular myoid (PTM) cells, and macrophages in the NOA group. HDAC2, a pivotal regulator of histone acetylation, exhibited significant upregulation. Functional pathway analysis implicated these genes in critical biological processes, including nuclear transport, RNA splicing, and autophagy. We quantified the activity of histone modificationrelated genes using AUCell and identified distinct Leydig cell subpopulations characterized by unique marker genes and functional pathways, underscoring their dual roles in histone modification and spermatogenesis. Additionally, cellular communication analysis via CellChat demonstrated altered interaction dynamics across cell types in NOA, particularly in Leydig and PTM cells, which exhibited enhanced interactions alongside differential activation of the WNT and NOTCH signaling pathways.

DISCUSSION

These findings suggest that aberrant histone modifications in specific cellular subpopulations may drive disease progression, highlighting potential targets for diagnostic and therapeutic strategies. This study offers novel insights into the molecular mechanisms of NOA and provides a basis for future research on advanced male reproductive health.

摘要

引言

非梗阻性无精子症(NOA)是男性不育的一种严重形式,其特征是射精中无精子,但其分子基础仍不清楚。

方法

在本研究中,我们使用单细胞RNA测序(scRNA-seq)数据证明了特定睾丸细胞亚群中组蛋白修饰在NOA中的作用。

结果

基于对从基因表达综合数据库(GSE149512)获取的数据进行的scRNA-seq分析,我们鉴定出九种不同的细胞类型,并揭示了NOA睾丸组织与对照睾丸组织之间存在显著的组成差异。与对照组中生精细胞的高比例不同,内皮细胞、睾丸间质细胞、血管平滑肌细胞以及巨噬细胞在NOA中富集。此外,我们的分析显示,在NOA组中,Leydig细胞、睾丸周肌样(PTM)细胞和巨噬细胞中组蛋白修饰相关基因大量富集。组蛋白乙酰化的关键调节因子HDAC2表现出显著上调。功能通路分析表明这些基因参与关键生物学过程,包括核转运、RNA剪接和自噬。我们使用AUCell对组蛋白修饰相关基因的活性进行了量化,并鉴定出以独特标记基因和功能通路为特征的不同Leydig细胞亚群,强调了它们在组蛋白修饰和精子发生中的双重作用。此外,通过CellChat进行的细胞通讯分析表明,NOA中不同细胞类型之间的相互作用动态发生了改变,特别是在Leydig细胞和PTM细胞中,它们表现出增强的相互作用以及WNT和NOTCH信号通路的差异激活。

讨论

这些发现表明特定细胞亚群中异常的组蛋白修饰可能推动疾病进展,突出了诊断和治疗策略的潜在靶点。本研究为NOA的分子机制提供了新的见解,并为未来男性生殖健康的深入研究奠定了基础。

https://cdn.ncbi.nlm.nih.gov/pmc/blobs/9c61/12313672/2ca60f6768c1/fbinf-05-1626153-g001.jpg

文献AI研究员

20分钟写一篇综述,助力文献阅读效率提升50倍。

立即体验

用中文搜PubMed

大模型驱动的PubMed中文搜索引擎

马上搜索

文档翻译

学术文献翻译模型,支持多种主流文档格式。

立即体验