Suppr超能文献

雄黄-青黛方对人急性早幼粒细胞白血病细胞诱导的斑马鱼肿瘤异种移植模型的影响:抗肿瘤活性、肝毒性及转录组分析

Effects of realgar-indigo naturalis formula on a zebrafish tumor xenograft model induced by human acute promyelocytic leukemia cells: antitumor activity, hepatotoxicity, and transcriptomic analysis.

作者信息

Bai Donghan, Zhang Zihao, Gao Jingyue, Wang Qiaochu, Macdonald Remy, Xu Ziwen, Chen Shumin, Huang Nanxi, Luo Lu

机构信息

Institute of Chinese Materia Medica, China Academy of Chinese Medical Sciences, Beijing, China.

Department of Biochemistry and Molecular and Cellular Biology, Georgetown University, Washington, DC, United States.

出版信息

Front Pharmacol. 2025 Jul 18;16:1619352. doi: 10.3389/fphar.2025.1619352. eCollection 2025.

Abstract

BACKGROUND

Leukemia is a malignant hematologic disease that poses a serious threat to human health. Realgar-Indigo Naturalis formula (RIF), a traditional Chinese medicine formula, have demonstrated anti-tumor activity, but its mechanisms of action remain unclear.

OBJECTIVE

This study aimed to establish a zebrafish HL-60 tumor transplantation model to investigate the anti-leukemic effects of RIF and explore its underlying mechanisms.

METHODS

The zebrafish HL-60 tumor transplantation model was established, with RIF as the intervention drug and all-trans retinoic acid (ATRA) as the control. Anti-tumor efficacy was assessed via pharmacodynamic analysis. Transcriptomic analysis further elucidated gene expression profiles, differentially expressed genes, and relevant biological pathways.

RESULTS

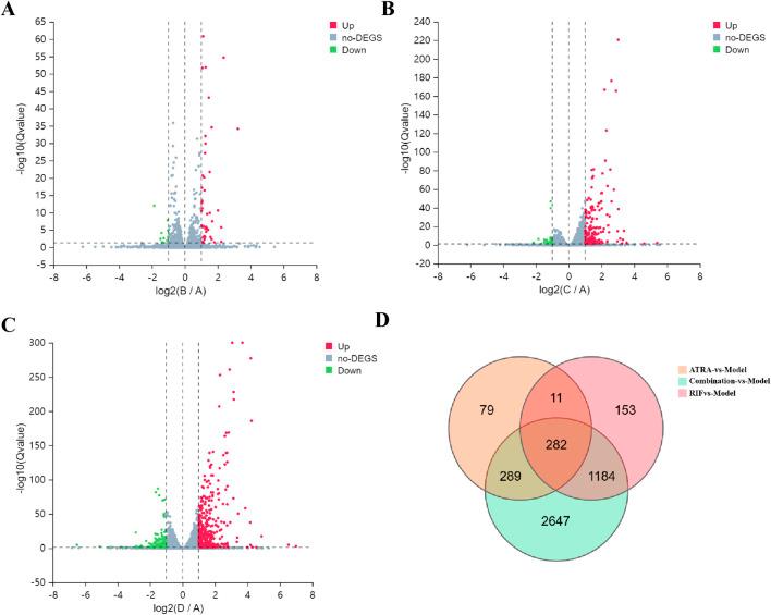
RIF significantly reduced tumor cell fluorescence intensity, demonstrating anti-tumor efficacy. Additionally, it improved HL-60-induced liver damage in zebrafish, as evidenced by a reduction in fatty vacuolar degeneration in liver tissue. Transcriptomic analysis revealed that ATRA mainly affected the FoxO signaling pathway, PI3K-Akt signaling pathway, apoptosis, and complement and coagulation cascades in leukemia treatment. RIF primarily influenced the ubiquitin-proteasome system, ferroptosis, and glutathione metabolism. The combination of ATRA and RIF also affected autophagosome and lysosome pathways, in addition to the aforementioned pathways.

CONCLUSION

RIF exhibit significant anti-tumor effects through modulation of multiple pathways. This study provides a theoretical foundation for the potential clinical application of RIF in leukemia treatment.

摘要

背景

白血病是一种对人类健康构成严重威胁的恶性血液疾病。中药复方雄黄-靛玉红(RIF)已显示出抗肿瘤活性,但其作用机制尚不清楚。

目的

本研究旨在建立斑马鱼HL-60肿瘤移植模型,以研究RIF的抗白血病作用并探索其潜在机制。

方法

建立斑马鱼HL-60肿瘤移植模型,以RIF作为干预药物,全反式维甲酸(ATRA)作为对照。通过药效学分析评估抗肿瘤疗效。转录组分析进一步阐明基因表达谱、差异表达基因和相关生物学途径。

结果

RIF显著降低肿瘤细胞荧光强度,显示出抗肿瘤疗效。此外,它改善了斑马鱼中HL-60诱导的肝损伤,肝组织中脂肪空泡变性减少证明了这一点。转录组分析显示,ATRA在白血病治疗中主要影响FoxO信号通路、PI3K-Akt信号通路、凋亡以及补体和凝血级联反应。RIF主要影响泛素-蛋白酶体系统、铁死亡和谷胱甘肽代谢。除上述途径外,ATRA和RIF的联合还影响自噬体和溶酶体途径。

结论

RIF通过调节多种途径表现出显著的抗肿瘤作用。本研究为RIF在白血病治疗中的潜在临床应用提供了理论基础。

https://cdn.ncbi.nlm.nih.gov/pmc/blobs/2336/12314426/419c4b67ec1e/fphar-16-1619352-g001.jpg

文献AI研究员

20分钟写一篇综述,助力文献阅读效率提升50倍。

立即体验

用中文搜PubMed

大模型驱动的PubMed中文搜索引擎

马上搜索

文档翻译

学术文献翻译模型,支持多种主流文档格式。

立即体验