Suppr超能文献

喜树碱与索托拉西布对KRAS突变型胰腺导管腺癌的协同抗癌作用

Synergistic anticancer effects of camptothecin and sotorasib in -mutated pancreatic ductal adenocarcinoma.

作者信息

Ramalingam Prasanna Srinivasan, Chellasamy Gayathri, Hussain Md Sadique, Kodiveri Muthukaliannan Gothandam, Hussain Tajamul, Alrokayan Salman, Yun Kyusik, Mekala Janaki Ramaiah, Arumugam Sivakumar

机构信息

Protein Engineering lab, School of Biosciences and Technology, Vellore Institute of Technology, Vellore, Tamil Nadu, India.

Department of Bionanotechnology, Gachon University, Gyeonggi-do, Republic of Korea.

出版信息

Front Pharmacol. 2025 Jul 18;16:1635449. doi: 10.3389/fphar.2025.1635449. eCollection 2025.

Abstract

BACKGROUND

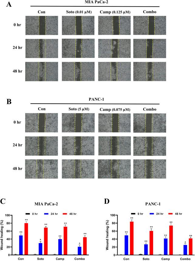
Sotorasib (AMG510) is a first-in-class irreversible, covalent, and selective KRAS G12C inhibitor. However, in patients, acquired clinical resistance was observed within 1 year of its FDA approval. Researchers are exploring combination and repurposing strategies to help overcome this resistance and improve therapeutic efficacy. Several natural compounds have been extensively investigated for their therapeutic potential against various cancers, both individually and in combination with other chemotherapeutic agents. In this study, we examined the synergistic potential of camptothecin and sotorasib in KRAS G12C-mutated MIA PaCa-2 and KRAS G12D-mutated PANC-1 pancreatic ductal adenocarcinoma (PDAC) cells.

METHODS

We assessed the half maximal inhibitory concentration (IC50) values of camptothecin and sotorasib using 3-(4,5-dimethylthiazol-2-yl)-2,5-diphenyltetrazolium bromide (MTT) assay, and predicted their synergistic potential using combination index (CI) values and isobologram plots. Proliferation, wound healing, and colony formation assays were performed to examine the chemotherapeutic potential of camptothecin and sotorasib (combination and monotherapy). Reactive oxygen species induction, DNA fragmentation, autophagy flux, and apoptosis and cell cycle analyses were performed using 2',7'-dichlorofluorescein diacetate (DCFH-DA), 4',6-diamidino-2-phenylindole (DAPI), LC3-II quantification assays, and flow cytometry analysis. Furthermore, quantitative reverse transcription polymerase chain reaction (qRT-PCR) was performed to analyze gene expression patterns in both pancreatic ductal adenocarcinoma cell lines. Additionally, network pharmacology, gene ontology, and Kyoto Encyclopedia of and Genomes pathway enrichment were performed for camptothecin in PDAC.

RESULTS

The combination therapy with camptothecin and sotorasib resulted in significantly inhibited proliferation, migration, and colony formation; elevated intracellular ROS levels; and induced DNA fragmentation compared with monotherapies in both PDAC cell lines. Flow cytometry and cell cycle analysis revealed that the combination treatment induced apoptosis and G1/S cell cycle arrest. Furthermore, qRT-PCR analysis revealed that the combination therapy significantly upregulated pro-apoptotic genes and downregulated KRAS pathway-related genes, cleaved poly (ADP-ribose) polymerase, anti-apoptotic-related genes as well as autophagy-related genes in both PDAC cell lines. Network pharmacology analysis supports that the identified hub genes play a role in apoptosis and autophagy.

CONCLUSION

We observed a synergistic relationship between camptothecin and sotorasib in -mutated cancer cells. Furthermore, we recommend examining more natural compounds with chemotherapeutic potential to help overcome clinical resistance of approved chemotherapeutic drugs in the near future.

摘要

背景

索托拉西布(AMG510)是首个不可逆、共价且具有选择性的KRAS G12C抑制剂。然而,在患者中,FDA批准后1年内就观察到了获得性临床耐药。研究人员正在探索联合用药和重新利用药物的策略,以帮助克服这种耐药性并提高治疗效果。几种天然化合物已被广泛研究其对各种癌症的治疗潜力,无论是单独使用还是与其他化疗药物联合使用。在本研究中,我们研究了喜树碱和索托拉西布在KRAS G12C突变的MIA PaCa-2和KRAS G12D突变的PANC-1胰腺导管腺癌(PDAC)细胞中的协同潜力。

方法

我们使用3-(4,5-二甲基噻唑-2-基)-2,5-二苯基四氮唑溴盐(MTT)法评估喜树碱和索托拉西布的半数最大抑制浓度(IC50)值,并使用联合指数(CI)值和等效线图预测它们的协同潜力。进行增殖、伤口愈合和集落形成试验,以检查喜树碱和索托拉西布(联合治疗和单药治疗)的化疗潜力。使用2',7'-二氯荧光素二乙酸酯(DCFH-DA)、4',6-二脒基-2-苯基吲哚(DAPI)、LC3-II定量分析和流式细胞术分析进行活性氧诱导、DNA片段化、自噬通量以及凋亡和细胞周期分析。此外,进行定量逆转录聚合酶链反应(qRT-PCR)以分析两种胰腺导管腺癌细胞系中的基因表达模式。另外,对PDAC中的喜树碱进行了网络药理学、基因本体论和京都基因与基因组百科全书通路富集分析。

结果

与两种PDAC细胞系中的单药治疗相比,喜树碱和索托拉西布联合治疗显著抑制了增殖、迁移和集落形成;提高了细胞内ROS水平;并诱导了DNA片段化。流式细胞术和细胞周期分析显示联合治疗诱导了凋亡和G1/S细胞周期阻滞。此外,qRT-PCR分析显示联合治疗在两种PDAC细胞系中均显著上调了促凋亡基因,下调了KRAS通路相关基因、裂解的聚(ADP-核糖)聚合酶、抗凋亡相关基因以及自噬相关基因。网络药理学分析支持所鉴定的枢纽基因在凋亡和自噬中发挥作用。

结论

我们观察到喜树碱和索托拉西布在突变癌细胞中存在协同关系。此外,我们建议在不久的将来研究更多具有化疗潜力的天然化合物,以帮助克服已批准化疗药物的临床耐药性。

https://cdn.ncbi.nlm.nih.gov/pmc/blobs/6599/12314289/aeef207a9d47/fphar-16-1635449-g001.jpg

文献AI研究员

20分钟写一篇综述,助力文献阅读效率提升50倍。

立即体验

用中文搜PubMed

大模型驱动的PubMed中文搜索引擎

马上搜索

文档翻译

学术文献翻译模型,支持多种主流文档格式。

立即体验