Suppr超能文献

HBP21通过靶向PI3K/AKT介导的M1巨噬细胞极化减轻脓毒症诱导的急性肾损伤。

HBP21 Alleviates Sepsis-Induced Acute Kidney Injury by Targeting PI3K/AKT-Mediated M1 Macrophage Polarization.

作者信息

An Na, Xu Mingzhi, Chen Ruman, Wang Cuijuan, Bai Yafei

机构信息

Blood Purification Center of Hainan General Hospital, Hainan Affiliated Hospital of Hainan Medical University, Haikou, Hainan 570311, China.

出版信息

Mediators Inflamm. 2025 Jul 27;2025:9021628. doi: 10.1155/mi/9021628. eCollection 2025.

Abstract

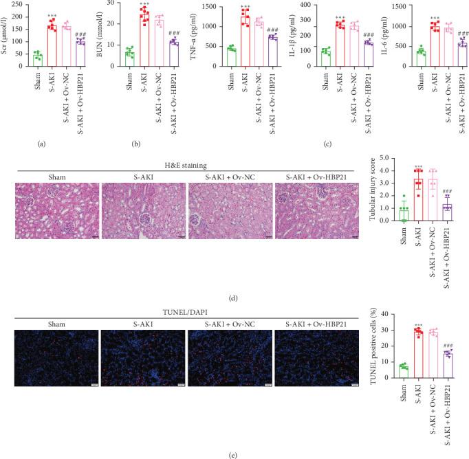
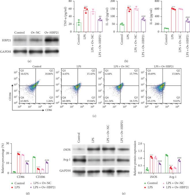
Sepsis-induced acute kidney injury (S-AKI), a life-threatening complication of systemic infection, is driven by macrophage-mediated inflammatory dysregulation. This study explores the role of heat shock binding protein 21 (HBP21) in attenuating renal injury through PI3K/AKT pathway modulation, employing cellular and animal models to dissect its therapeutic mechanisms and clinical relevance. In vitro, RAW264.7 cells underwent LPS-induced M1 polarization, and HBP21 expression was manipulated to evaluate its role in macrophage phenotype and PI3K/AKT signaling activation. M1/M2 macrophage polarization was quantified by flow cytometry, while coculture with NRK-52E cells evaluated tubular epithelial cell viability (CCK-8) and apoptosis (flow cytometry). An S-AKI rat model was induced via cecal ligation and puncture (CLP). Renal function (serum creatinine [Scr]/blood urea nitrogen [BUN]), tissue damage (hematoxylin and eosin [H&E]/terminal dUTP nick-end labeling [TUNEL]), and inflammation (Western blot/IHC) were systematically analyzed. HBP21 overexpression promoted M2 macrophage polarization and activated PI3K/AKT signaling in LPS-stimulated macrophages. Knockdown of HBP21 obtained the opposite data. Inhibition with LY294002 or activation with 740 Y-P reversed these effects, confirming pathway involvement. Cocultured NRK-52E cells exposed to conditioned medium from HBP21-overexpressing macrophages showed a 62.32% increase in viability and a 56.11% reduction in apoptosis under LPS challenge. HBP21 overexpression in vivo lowered Scr (38.5%) and BUN (47.4%), alleviated tubular damage, and shifted renal macrophages toward an M2 anti-inflammatory phenotype with concurrent TNF-α/IL-6 downregulation. These findings suggest that HBP21 mitigates S-AKI pathogenesis via PI3K/AKT-mediated M2 macrophage polarization, underscoring its translational potential in renal injury therapy.

摘要

脓毒症诱导的急性肾损伤(S-AKI)是一种危及生命的全身感染并发症,由巨噬细胞介导的炎症失调驱动。本研究利用细胞和动物模型探讨热休克结合蛋白21(HBP21)通过PI3K/AKT途径调节减轻肾损伤的作用,剖析其治疗机制和临床相关性。在体外,RAW264.7细胞经脂多糖(LPS)诱导发生M1极化,通过调控HBP21表达来评估其在巨噬细胞表型和PI3K/AKT信号激活中的作用。采用流式细胞术对M1/M2巨噬细胞极化进行定量分析,同时与NRK-52E细胞共培养,通过细胞计数试剂盒-8(CCK-8)评估肾小管上皮细胞活力,通过流式细胞术评估细胞凋亡情况。通过盲肠结扎和穿刺(CLP)诱导建立S-AKI大鼠模型。系统分析肾功能(血清肌酐[Scr]/血尿素氮[BUN])、组织损伤(苏木精-伊红染色[H&E]/末端脱氧核苷酸转移酶介导的缺口末端标记法[TUNEL])和炎症反应(蛋白质免疫印迹法/免疫组化法)。HBP21过表达促进LPS刺激的巨噬细胞向M2巨噬细胞极化并激活PI3K/AKT信号。敲低HBP21则得到相反的数据。使用LY294002抑制或740 Y-P激活可逆转这些效应,证实该途径的参与。在LPS刺激下,暴露于HBP21过表达巨噬细胞条件培养基中的共培养NRK-52E细胞活力增加62.32%,细胞凋亡减少56.11%。体内HBP21过表达可降低Scr(38.5%)和BUN(47.4%),减轻肾小管损伤,并使肾巨噬细胞向M2抗炎表型转变,同时肿瘤坏死因子-α/白细胞介素-6下调。这些发现表明,HBP21通过PI3K/AKT介导的M2巨噬细胞极化减轻S-AKI发病机制,凸显其在肾损伤治疗中的转化潜力。

https://cdn.ncbi.nlm.nih.gov/pmc/blobs/8791/12318628/53953b77a30b/MI2025-9021628.001.jpg

文献AI研究员

20分钟写一篇综述,助力文献阅读效率提升50倍。

立即体验

用中文搜PubMed

大模型驱动的PubMed中文搜索引擎

马上搜索

文档翻译

学术文献翻译模型,支持多种主流文档格式。

立即体验