Suppr超能文献

对不同物种的筛选显示,猫肝细胞支持乙肝病毒感染。

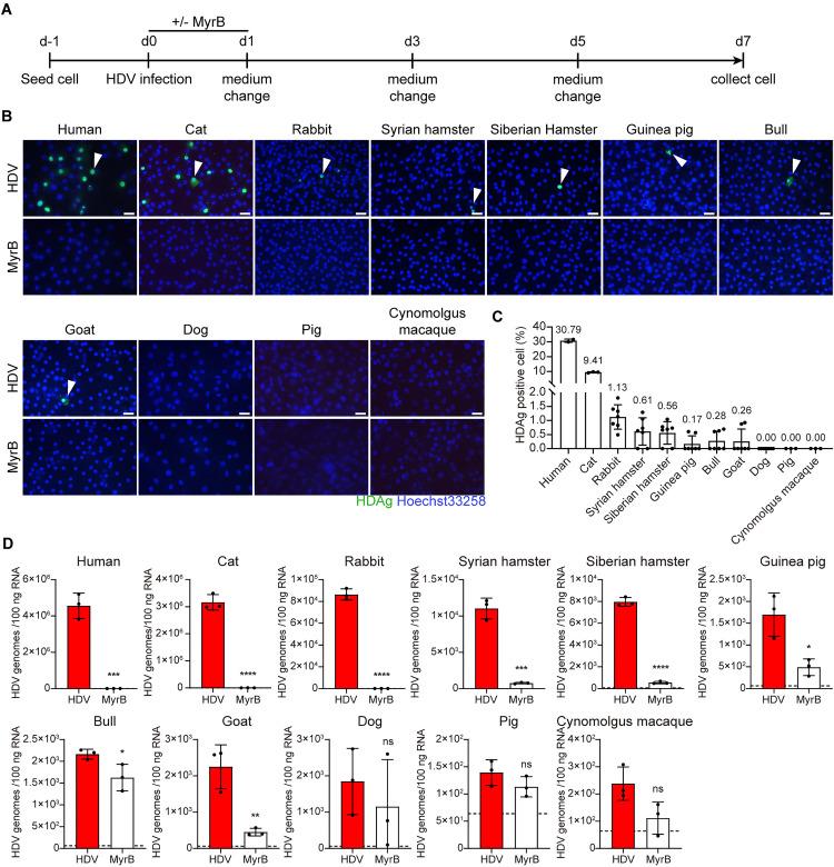
Screening of different species reveals cat hepatocytes support HBV infection.

作者信息

Xu Zaichao, Zhao Kaitao, Wang Jingjing, Zhang Lu, Yin Jiatong, Chen Nijing, Chen Sijia, Zhao Gaihong, Wang Mengfei, Xin Tailai, Zhu Chengliang, Cheng Xiaoming, Xia Yuchen

机构信息

State Key Laboratory of Virology and Biosafety, Hubei Provincial Research Center for Basic Biological Sciences and Hubei Province Key Laboratory of Allergy and Immunology, Institute of Medical Virology, TaiKang Center for Life and Medical Sciences, TaiKang Medical School, Wuhan University, Wuhan, China.

Department of Pathology, Center for Pathology and Molecular Diagnostics, Hubei Clinical Center and Key Laboratory of Intestinal and Colorectal Diseases, Zhongnan Hospital of Wuhan University, TaiKang Medical School, Wuhan University, Wuhan, China.

出版信息

PLoS Pathog. 2025 Aug 4;21(8):e1013390. doi: 10.1371/journal.ppat.1013390. eCollection 2025 Aug.

Abstract

Hepatitis B virus (HBV) remains a major public health challenge, with nearly 300 million chronic infections, yet research is hindered by the lack of suitable animal models. This study aimed to identify HBV-susceptible species and establish a novel infection model. Primary hepatocytes from humans, cats, rabbits, Syrian hamsters, Siberian hamsters, guinea pigs, bulls, goats, pigs, cynomolgus macaques, and dogs were assessed for HBV entry using hepatitis D virus (HDV) infection. HBV relaxed circular DNA (rcDNA) transfection was performed to evaluate its repair into covalently closed circular DNA (cccDNA). HBV infection assays were conducted in vitro. Results showed that primary hepatocytes from humans and cats were susceptible to HDV, suggesting their potential to support HBV entry. All tested hepatocytes converted rcDNA into cccDNA, confirming their ability to complete early HBV replication steps. Notably, cat hepatocytes uniquely supported HBV infection, displaying time-dependent viral replication marker expression. Cat hepatocytes also responded to antiviral treatments, underscoring their relevance for drug evaluation. This study provides the first evidence that cats can support HBV infection in vitro, offering a promising new platform for HBV research and antiviral development.

摘要

乙型肝炎病毒(HBV)仍然是一项重大的公共卫生挑战,全球有近3亿人慢性感染该病毒,然而由于缺乏合适的动物模型,相关研究受到阻碍。本研究旨在确定对HBV易感的物种,并建立一种新型感染模型。利用丁型肝炎病毒(HDV)感染评估了来自人类、猫、兔子、叙利亚仓鼠、西伯利亚仓鼠、豚鼠、公牛、山羊、猪、食蟹猴和狗的原代肝细胞对HBV进入的易感性。通过转染HBV松弛环状DNA(rcDNA)来评估其修复为共价闭合环状DNA(cccDNA)的情况。在体外进行了HBV感染试验。结果表明,人类和猫的原代肝细胞对HDV易感,表明它们有可能支持HBV进入。所有测试的肝细胞都能将rcDNA转化为cccDNA,证实了它们完成HBV早期复制步骤的能力。值得注意的是,猫的肝细胞独特地支持HBV感染,呈现出随时间变化的病毒复制标志物表达。猫的肝细胞对抗病毒治疗也有反应,突出了它们在药物评估方面的相关性。本研究首次证明猫在体外能够支持HBV感染,为HBV研究和抗病毒药物开发提供了一个有前景的新平台。

https://cdn.ncbi.nlm.nih.gov/pmc/blobs/da23/12333979/002f4751d56d/ppat.1013390.g001.jpg

文献AI研究员

20分钟写一篇综述,助力文献阅读效率提升50倍。

立即体验

用中文搜PubMed

大模型驱动的PubMed中文搜索引擎

马上搜索

文档翻译

学术文献翻译模型,支持多种主流文档格式。

立即体验