Suppr超能文献

系统网络药理学与实验验证揭示灵芝通过多靶点调控的抗胶质瘤机制。

Systematic network pharmacology and experimental validation reveal anti-glioma mechanisms of ganoderma lucidum via multi-target regulation.

作者信息

Mei Xue, Zhang Jufen, Chen Lu, Wang Fang

机构信息

Chinese 904th Hospital of the Joint Logistics Support Force of the People's Liberation Army, Wuxi, Jiangsu, China.

出版信息

Discov Oncol. 2025 Aug 4;16(1):1467. doi: 10.1007/s12672-025-03280-x.

Abstract

BACKGROUND

Glioma is the most common and lethal primary brain tumor with limited therapeutic options and poor prognosis. Traditional Chinese medicine (TCM) offers a promising avenue for discovering multi-target agents against complex diseases. Ganoderma lucidum (Lingzhi), a well-known medicinal fungus, has shown anti-tumor effects in several malignancies, but its molecular mechanisms in glioma remain largely unclear.

METHODS

We employed a network pharmacology approach to investigate the active compounds and potential targets of Ganoderma against glioma. Public databases including TCMSP, SwissTargetPrediction, GeneCards, and DisGeNET were used to identify active ingredients and intersecting disease-related targets. GO and KEGG enrichment analyses were performed to explore underlying biological functions and pathways. Protein-protein interaction (PPI) networks were constructed to identify hub genes. Expression, prognostic, and diagnostic relevance of the core targets were validated using TCGA and HPA datasets. Molecular docking was conducted to assess binding affinity between key compounds and targets. Furthermore, in vitro experiments including CCK-8, colony formation, Transwell invasion, and wound healing assays were performed to validate the anti-glioma effects of Beta-Sitosterol, a representative active compound of Ganoderma.

RESULTS

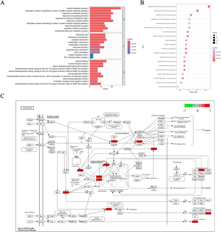
A total of 16 active compounds and 86 glioma-related intersecting targets were identified. Functional enrichment revealed significant involvement in steroid metabolism, GPCR signaling, oxidoreductase activity, and neuroactive ligand-receptor interactions. Seven hub genes (CASP3, PTGS2, HIF1A, BCL2, ESR1, MDM2, and PPARG) were identified based on PPI network analysis. Expression validation and ROC curve analysis confirmed their clinical relevance. Molecular docking demonstrated strong binding affinities between Beta-Sitosterol and key targets such as CASP3 and PTGS2. Experimental assays showed that Beta-Sitosterol inhibited cell viability (IC50 = 24.84 µM), colony formation, invasion, and migration in U87MG glioma cells.

CONCLUSION

This study reveals the multi-target, multi-pathway mechanisms by which Ganoderma may exert therapeutic effects against glioma. Beta-Sitosterol is a promising active compound with significant anti-glioma potential, providing a scientific basis for the development of novel complementary therapies from traditional medicine.

摘要

背景

胶质瘤是最常见且致命的原发性脑肿瘤,治疗选择有限且预后不佳。中药为发现针对复杂疾病的多靶点药物提供了一条有前景的途径。灵芝,一种著名的药用真菌,已在多种恶性肿瘤中显示出抗肿瘤作用,但其在胶质瘤中的分子机制仍 largely 不清楚。

方法

我们采用网络药理学方法研究灵芝抗胶质瘤的活性成分和潜在靶点。利用包括 TCMSP、SwissTargetPrediction、GeneCards 和 DisGeNET 在内的公共数据库来识别活性成分和与疾病相关的交叉靶点。进行 GO 和 KEGG 富集分析以探索潜在的生物学功能和途径。构建蛋白质 - 蛋白质相互作用(PPI)网络以识别枢纽基因。使用 TCGA 和 HPA 数据集验证核心靶点的表达、预后和诊断相关性。进行分子对接以评估关键化合物与靶点之间的结合亲和力。此外,进行了包括 CCK - 8、集落形成、Transwell 侵袭和伤口愈合试验在内的体外实验,以验证灵芝的代表性活性化合物β - 谷甾醇的抗胶质瘤作用。

结果

共鉴定出 16 种活性化合物和 86 个与胶质瘤相关的交叉靶点。功能富集显示其显著参与类固醇代谢、GPCR 信号传导、氧化还原酶活性和神经活性配体 - 受体相互作用。基于 PPI 网络分析鉴定出 7 个枢纽基因(CASP3、PTGS2、HIF1A、BCL2、ESR1、MDM2 和 PPARG)。表达验证和 ROC 曲线分析证实了它们的临床相关性。分子对接表明β - 谷甾醇与 CASP3 和 PTGS2 等关键靶点之间具有强结合亲和力。实验分析表明β - 谷甾醇抑制 U87MG 胶质瘤细胞的活力(IC50 = 24.84 µM)、集落形成、侵袭和迁移。

结论

本研究揭示了灵芝可能对胶质瘤发挥治疗作用的多靶点、多途径机制。β - 谷甾醇是一种有前景的活性化合物,具有显著的抗胶质瘤潜力,为开发传统医学的新型辅助疗法提供了科学依据。

https://cdn.ncbi.nlm.nih.gov/pmc/blobs/4cbf/12321698/1a48389df99f/12672_2025_3280_Fig1_HTML.jpg

文献AI研究员

20分钟写一篇综述,助力文献阅读效率提升50倍。

立即体验

用中文搜PubMed

大模型驱动的PubMed中文搜索引擎

马上搜索

文档翻译

学术文献翻译模型,支持多种主流文档格式。

立即体验