Suppr超能文献

益母草碱通过Hippo-YAP信号通路减轻CCl诱导的小鼠肝纤维化

Leonurine Attenuates CCl-Induced Hepatic Fibrosis in Mice via the Hippo-YAP Pathway.

作者信息

Wang Pengru, Bai Junjie, Ye Mingxin, Huang Zhiwei, Chen Jiatong, Sun Lei, Zhong Xiaolin, Zheng Yang, Ma Tingting, Fu Wenguang, Du Yichao

机构信息

Metabolic Hepatobiliary and Pancreatic Diseases Key Laboratory of Luzhou City, Academician (Expert) Workstation of Sichuan Province, the Affiliated Hospital, Southwest Medical University, Luzhou, 646000, People's Republic of China.

Department of General Surgery (Hepatopancreatobiliary Surgery), the Affiliated Hospital, Southwest Medical University, Luzhou, 646000, People's Republic of China.

出版信息

Drug Des Devel Ther. 2025 Jul 30;19:6553-6571. doi: 10.2147/DDDT.S518793. eCollection 2025.

Abstract

BACKGROUND AND PURPOSE

The repair response to persistent damage in the liver manifests as liver fibrosis. Leonurine (Leo), an herbal remedy from traditional Chinese medicine, exhibits multiple biological activities such as antioxidant and anti-inflammatory effects. Nevertheless, research exploring Leo's influence on liver fibrosis remains absent. This study aims to investigate the effect of Leo on liver fibrosis and clarify the mechanisms at play.

METHODS

We employed a mouse model of liver fibrosis induced by carbon tetrachloride (CCl) and utilized LX-2 cells to investigate the mechanisms through which Leo exerts its effects.

RESULTS

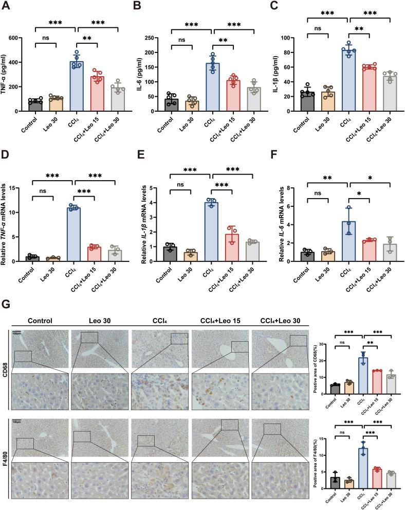
Mice administered CCl displayed an elevated hepatic index, considerable necrosis as revealed by H&E staining, and significantly heightened serum markers of liver injury (ALT and AST). Conversely, mice treated with Leo showed a marked reduction in liver damage, coupled with diminished levels of inflammatory mediators and less infiltration of hepatic macrophages. Importantly, Leo demonstrated protective effects against CCl-induced hepatocyte apoptosis in vivo and promoted apoptosis in hepatic stellate cells in vitro. Staining with Sirius red and Masson confirmed that Leo substantially reduced collagen deposition. Furthermore, Leo treatment led to decreased quantities of α-smooth muscle actin (α-SMA) and collagen type I (COL1A1) in both fibrotic tissues and LX-2 cells. Additionally, the administration of Leo was associated with a significant decrease in YAP protein levels, along with an increase in YAP phosphorylation at Ser 397 via the MST-LATS kinase signaling pathway, facilitating the degradation of YAP.

CONCLUSION

The findings indicate that Leo may exert a protective effect against liver fibrosis through the inhibition of the Hippo-YAP signaling pathway, underscoring its potential as a therapeutic agent for treating hepatic fibrosis.

摘要

背景与目的

肝脏对持续性损伤的修复反应表现为肝纤维化。益母草碱(Leo)是一种来自中药的草药,具有多种生物学活性,如抗氧化和抗炎作用。然而,关于Leo对肝纤维化影响的研究仍然缺乏。本研究旨在探讨Leo对肝纤维化的影响并阐明其作用机制。

方法

我们采用四氯化碳(CCl)诱导的小鼠肝纤维化模型,并利用LX-2细胞研究Leo发挥作用的机制。

结果

给予CCl的小鼠肝脏指数升高,苏木精-伊红(H&E)染色显示有大量坏死,血清肝损伤标志物(ALT和AST)显著升高。相反,用Leo治疗的小鼠肝损伤明显减轻,炎症介质水平降低,肝巨噬细胞浸润减少。重要的是,Leo在体内对CCl诱导的肝细胞凋亡具有保护作用,并在体外促进肝星状细胞凋亡。天狼星红和Masson染色证实Leo显著减少了胶原沉积。此外,Leo治疗导致纤维化组织和LX-2细胞中α-平滑肌肌动蛋白(α-SMA)和I型胶原(COL1A1)的数量减少。此外,给予Leo与YAP蛋白水平显著降低有关,同时通过MST-LATS激酶信号通路使Ser 397位点的YAP磷酸化增加,促进YAP的降解。

结论

研究结果表明,Leo可能通过抑制Hippo-YAP信号通路对肝纤维化发挥保护作用,凸显了其作为治疗肝纤维化治疗药物的潜力。

https://cdn.ncbi.nlm.nih.gov/pmc/blobs/badf/12320140/190ceb003fae/DDDT-19-6553-g0001.jpg

文献AI研究员

20分钟写一篇综述,助力文献阅读效率提升50倍。

立即体验

用中文搜PubMed

大模型驱动的PubMed中文搜索引擎

马上搜索

文档翻译

学术文献翻译模型,支持多种主流文档格式。

立即体验