Suppr超能文献

一种靶向LAG3和HER2的新型双特异性适体增强了针对HER2阳性癌细胞的T细胞介导的免疫疗法。

A novel bispecific aptamer targeting LAG3 and HER2 enhances T cell-mediated immunotherapy against HER2-positive cancer cells.

作者信息

Guo Rui, Chen Xiaoyang, Ying Lu, Zhang Wenjing, Sabeel Zufa, Zhao Lianhui, Dong Jian, Dong Yiyang, Yang Zhao

机构信息

College of Life Science and Technology, State Key Laboratory of Green Biomanufacturing, Innovation Center of Molecular Diagnostics, Beijing University of Chemical Technology, Beijing, China.

出版信息

Front Immunol. 2025 Jul 21;16:1557910. doi: 10.3389/fimmu.2025.1557910. eCollection 2025.

Abstract

OBJECTIVE

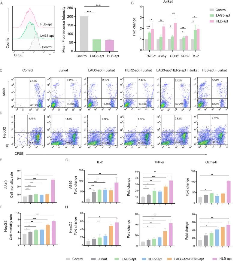
Malignant tumors are one of the leading causes of human death worldwide. In recent years, immunotherapy has become an emerging treatment method following surgery, radiotherapy, and chemotherapy. The study focused on two critical targets: human epidermal growth factor receptor 2 (HER2), a well-established tumor biomarker overexpressed in malignancies such as non-small cell lung cancer and hepatocellular carcinoma, and lymphocyte activation gene 3 (LAG3), an immune checkpoint molecule predominantly expressed on activated T lymphocytes and natural killer cells. Herein, we developed a novel bispecific aptamer (HLB-apt) to investigate its dual-targeting therapeutic potential in regulating tumor-immune cell interactions.

METHOD

Firstly, the Moe algorithm was used to simulate the docking results between the aptamer and the corresponding protein. Then, the constructed HLB-apt was validated. In addition, based on A549, HepG2 cells and Jurkat cells, the functions and mechanisms of HLB-apt acting simultaneously with A549, HepG2 cells and Jurkat cells were verified through experiments.

RESULTS

HLB-apt demonstrated specific binding capacity to both HER2-expressing tumor cells (A549 and HepG2) and LAG3-positive Jurkat cells. Notably, HLB-apt enhanced the killing effect of Jurkat cells on A549 and HepG2 cancer cells, with a killing rate of up to 29.00% for A549 and 7.46% for HepG2. Mechanistically, HLB-apt promotes the expression and secretion of IL-2, TNF-α, and granzyme B in activated Jurkat cells, and increases the expression of BAK1, BIM, and BAX in A549 and HepG2 cells. More importantly, HLB-apt significantly inhibited tumor growth in A549 and HepG2 tumor bearing mice and H&E staining revealed no overt histopathological abnormalities in major organs.

CONCLUSION

Our findings demonstrate that HLB-apt exerts dual antitumor effects likely through simultaneously targeting LAG3 on T cells and HER2 on tumor cells, facilitating T cell recruitment and potentially interfering with immune checkpoint pathways. Therapeutic efficacy was markedly enhanced in tumor-bearing mice receiving combined HLB-apt and Jurkat cell administration, This HLB-apt holds promising clinical potential for malignancies characterized by HER2 overexpression.

摘要

目的

恶性肿瘤是全球人类死亡的主要原因之一。近年来,免疫疗法已成为继手术、放疗和化疗之后新兴的治疗方法。本研究聚焦于两个关键靶点:人表皮生长因子受体2(HER2),一种在非小细胞肺癌和肝细胞癌等恶性肿瘤中过表达的成熟肿瘤生物标志物;淋巴细胞激活基因3(LAG3),一种主要在活化T淋巴细胞和自然杀伤细胞上表达的免疫检查点分子。在此,我们开发了一种新型双特异性适配体(HLB-apt),以研究其在调节肿瘤-免疫细胞相互作用中的双靶点治疗潜力。

方法

首先,使用Moe算法模拟适配体与相应蛋白质之间的对接结果。然后,对构建的HLB-apt进行验证。此外,基于A549、HepG2细胞和Jurkat细胞,通过实验验证HLB-apt与A549、HepG2细胞和Jurkat细胞同时作用的功能和机制。

结果

HLB-apt对表达HER2的肿瘤细胞(A549和HepG2)和LAG3阳性的Jurkat细胞均表现出特异性结合能力。值得注意的是,HLB-apt增强了Jurkat细胞对A549和HepG2癌细胞的杀伤作用,A549的杀伤率高达29.00%,HepG2的杀伤率为7.46%。机制上,HLB-apt促进活化的Jurkat细胞中IL-2、TNF-α和颗粒酶B的表达和分泌,并增加A549和HepG2细胞中BAK1、BIM和BAX的表达。更重要的是,HLB-apt显著抑制了荷A549和HepG2肿瘤小鼠的肿瘤生长,苏木精-伊红染色显示主要器官无明显组织病理学异常。

结论

我们的研究结果表明,HLB-apt可能通过同时靶向T细胞上的LAG3和肿瘤细胞上的HER2发挥双重抗肿瘤作用,促进T细胞募集并可能干扰免疫检查点通路。接受HLB-apt和Jurkat细胞联合给药的荷瘤小鼠的治疗效果明显增强,这种HLB-apt对以HER2过表达为特征的恶性肿瘤具有良好的临床潜力。

https://cdn.ncbi.nlm.nih.gov/pmc/blobs/fb26/12318970/c233591f0cf8/fimmu-16-1557910-g001.jpg

文献AI研究员

20分钟写一篇综述,助力文献阅读效率提升50倍。

立即体验

用中文搜PubMed

大模型驱动的PubMed中文搜索引擎

马上搜索

文档翻译

学术文献翻译模型,支持多种主流文档格式。

立即体验