Suppr超能文献

MetE:一种用于结核病疫苗研发的有前景的保护性抗原。

MetE: a promising protective antigen for tuberculosis vaccine development.

作者信息

Almujri Salem Salman, Stylianou Elena, Nicastri Annalisa, Satti Iman, Korompis Marcellus, Li Shuailin, De Voss Christopher J, Polo Peralta Alvarez Marco, Tanner Rachel, Bettencourt Paulo J G, Ternette Nicola, McShane Helen

机构信息

The Jenner Institute, University of Oxford, Oxford, United Kingdom.

Department of Pharmacology, College of Pharmacy, King Khalid University, Asir-Abha, Saudi Arabia.

出版信息

Front Immunol. 2025 Jul 21;16:1593263. doi: 10.3389/fimmu.2025.1593263. eCollection 2025.

Abstract

INTRODUCTION

Tuberculosis (TB), caused by (MTB), remains a significant global health concern. The existing vaccine, Bacillus Calmette-Guérin (BCG), provides inconsistent protection, highlighting the pressing need for a more effective vaccine. We aimed to identify novel antigens and assess their protective efficacy as TB vaccine candidates.

METHODS

Using immunopeptidomics, we identified 64 and 80 unique mycobacterial antigens derived from BCG and MTB, respectively. We prioritised antigens based on HLA allele coverage through an immunoinformatics approach.

RESULTS

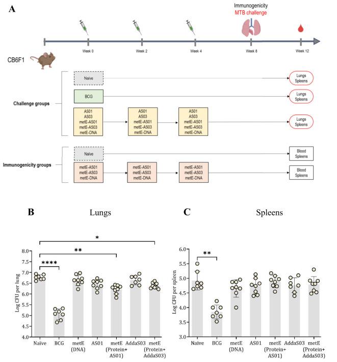
The candidates, , , and , delivered as DNA vaccines, were evaluated for efficacy in mice using the ex vivo Mycobacterial Growth Inhibition Assay (MGIA) and was identified as a promising candidate. In vivo murine challenge experiments confirmed the protective efficacy conferred by when formulated as recombinant protein with AS01™ or AddaS03™ adjuvants, compared to the naïve group. The immunogenic profiles of formulated in the two different adjuvants differed, with -AS01™ inducing antigen-specific IFN-γ, TNF-α, IL-2, IL-17, IgG1 and IgG2a-c, while -AddaS03™ induced TNF-α, IL-2, IL-17, IL-4, IgM, IgG1, IgG2b.

CONCLUSION

Our findings highlight as a promising protective antigen for future TB vaccine development.

摘要

引言

由结核分枝杆菌(MTB)引起的结核病(TB)仍然是全球重大的健康问题。现有的疫苗卡介苗(BCG)提供的保护效果不一致,凸显了对更有效疫苗的迫切需求。我们旨在鉴定新型结核抗原,并评估它们作为结核病疫苗候选物的保护效力。

方法

我们利用免疫肽组学分别从卡介苗和结核分枝杆菌中鉴定出64种和80种独特的分枝杆菌抗原。我们通过免疫信息学方法根据HLA等位基因覆盖范围对抗原进行了优先排序。

结果

作为DNA疫苗递送的候选物、和,使用离体分枝杆菌生长抑制试验(MGIA)在小鼠中评估了其效力,并且被鉴定为有前景的候选物。与未处理组相比,体内小鼠攻击实验证实了作为重组蛋白与AS01™或AddaS03™佐剂配制时所赋予的保护效力。以两种不同佐剂配制的的免疫原性谱不同,-AS01™诱导抗原特异性干扰素-γ、肿瘤坏死因子-α、白细胞介素-2、白细胞介素-17、免疫球蛋白G1和免疫球蛋白G2a-c,而-AddaS03™诱导肿瘤坏死因子-α、白细胞介素-2、白细胞介素-17、白细胞介素-4、免疫球蛋白M、免疫球蛋白G1、免疫球蛋白G2b。

结论

我们的研究结果突出了作为未来结核病疫苗开发的一种有前景的保护性抗原。

https://cdn.ncbi.nlm.nih.gov/pmc/blobs/abe7/12319054/5c9d22164e86/fimmu-16-1593263-g001.jpg

文献AI研究员

20分钟写一篇综述,助力文献阅读效率提升50倍。

立即体验

用中文搜PubMed

大模型驱动的PubMed中文搜索引擎

马上搜索

文档翻译

学术文献翻译模型,支持多种主流文档格式。

立即体验