Suppr超能文献

信号调节蛋白α剪接异构体之间的功能差异

Functional Differences Between SIRPα Splice Isoforms.

作者信息

Kajita Mihoko, Matsui Yojiro, Sugimoto Kotaro, Takeuchi Shuto, Matsumoto Shota, Okumura Takahiro, Kajiura Hiroyuki, Motomura Kazuki, Takeda Atsushi, Koshiyama Tomomi, Shirakabe Kyoko

机构信息

Department of Biomedical Sciences, College of Life Sciences, Ritsumeikan University, Kyoto, Japan.

Department of Applied Chemistry, College of Life Sciences, Ritsumeikan University, Kyoto, Japan.

出版信息

Genes Cells. 2025 Sep;30(5):e70041. doi: 10.1111/gtc.70041.

Abstract

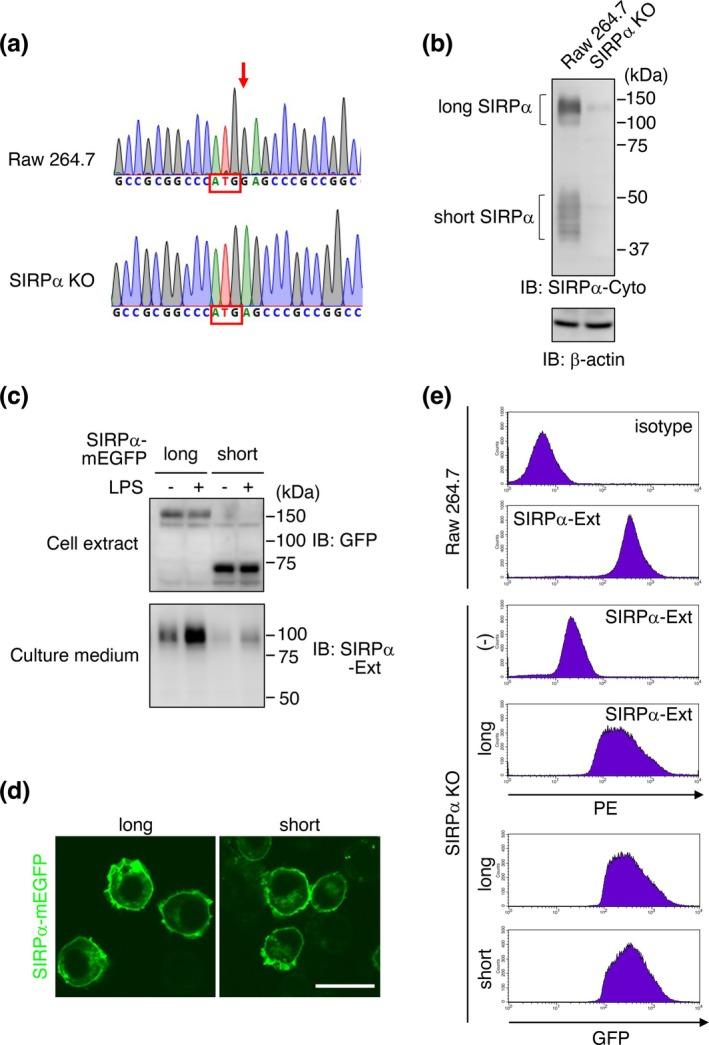
Signal regulatory protein (SIRP) α, an inhibitory receptor belonging to the immunoglobulin (Ig) superfamily is abundantly expressed in phagocytes such as macrophages. CD47, the ligand for SIRPα, is expressed in most healthy cells, and called "don't eat me" signal because it binds to SIRPα on the surface of macrophages and inhibits phagocytosis. SIRPα has multiple splice isoforms, but most functional analyses have been carried out using long SIRPα, the SIRPα isoform with three extracellular Ig domains. In this study, we analyzed the expression and function of short SIRPα, an SIRPα isoform with only one extracellular Ig domain. In resting mouse macrophage Raw 264.7 cells, the short and long SIRPα mRNA expression levels were similar, and the proportion of short SIRPα mRNA decreased substantially after endotoxin stimulation. Short SIRPα bound to CD47 as same as long SIRPα, however, did not suppress the phagocytosis of recombinant CD47-coated beads, unlike long SIRPα. These results suggest that short SIRPα may be a "don't eat me" signal regulator with different expression and function from long SIRPα.

摘要

信号调节蛋白(SIRP)α是一种属于免疫球蛋白(Ig)超家族的抑制性受体,在巨噬细胞等吞噬细胞中大量表达。SIRPα的配体CD47在大多数健康细胞中表达,因其与巨噬细胞表面的SIRPα结合并抑制吞噬作用,故而被称为“别吃我”信号。SIRPα有多种剪接异构体,但大多数功能分析是使用长SIRPα进行的,长SIRPα是具有三个细胞外Ig结构域的SIRPα异构体。在本研究中,我们分析了短SIRPα的表达和功能,短SIRPα是仅具有一个细胞外Ig结构域的SIRPα异构体。在静息的小鼠巨噬细胞Raw 264.7细胞中,短SIRPα和长SIRPα的mRNA表达水平相似,内毒素刺激后短SIRPα mRNA的比例大幅下降。短SIRPα与长SIRPα一样能与CD47结合,然而,与长SIRPα不同的是,它不能抑制重组CD47包被珠子的吞噬作用。这些结果表明,短SIRPα可能是一种与长SIRPα具有不同表达和功能的“别吃我”信号调节因子。

https://cdn.ncbi.nlm.nih.gov/pmc/blobs/859e/12324903/32f59ef4c3a0/GTC-30-0-g001.jpg

文献AI研究员

20分钟写一篇综述,助力文献阅读效率提升50倍。

立即体验

用中文搜PubMed

大模型驱动的PubMed中文搜索引擎

马上搜索

文档翻译

学术文献翻译模型,支持多种主流文档格式。

立即体验