Suppr超能文献

足细胞细胞外囊泡和免疫介质作为活动性狼疮性肾炎的尿液生物标志物

Podocyte extracellular vesicles and immune mediators as urinary biomarkers in active lupus nephritis.

作者信息

Alves Lilian, Lemos Ana Patrícia, Martins Jessyca, da Costa Fonseca Suellen, Gaudio Rodrigo Cutrim, Lima Higor, Carvalho Camila, Ramos Alice, de Souza Lacerda Gilmar, da Fonseca Pedro Barbosa, De Felice Fernanda G, Cabral-Castro Mauro Jorge, de Matos Jorge Paulo Strogoff, Almeida Jorge Reis, Burger Dylan, Medeiros Thalia, Silva Andrea Alice

机构信息

Multiuser Laboratory for Research Support in Nephrology and Medical Sciences, Faculty of Medicine, Universidade Federal Fluminense, Niterói, RJ, Brazil.

Rheumatology Unit, Hospital Universitário Antonio Pedro (HUAP/UFF), Niterói, RJ, Brazil.

出版信息

Sci Rep. 2025 Aug 5;15(1):28630. doi: 10.1038/s41598-025-08236-3.

Abstract

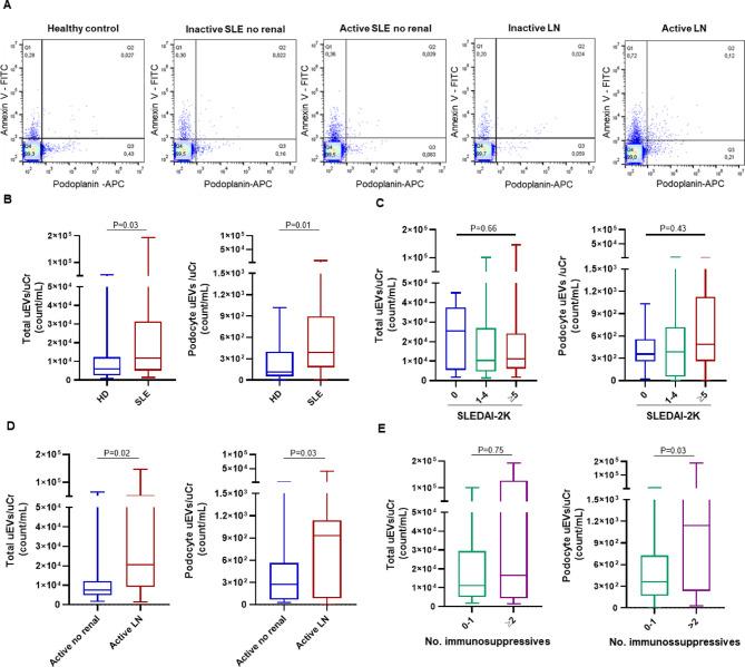
Urinary extracellular vesicles (uEVs) and immune mediators have emerged as potential minimally invasive renal biomarkers. Even though active lupus nephritis (LN) is associated with immune complex deposition, tissue inflammation, and podocyte damage, it remains unclear how these parameters are simultaneously altered in systemic lupus erythematosus (SLE). Thus, we aimed to evaluate uEVs as biomarkers in LN, in association with urinary immune mediators. In this cross-sectional study, uEVs were isolated from SLE patients and healthy donors by differential centrifugation and characterized and/or quantified by electron microscopy, nanoscale flow cytometry, and nanoparticle tracking analysis (NTA). Urinary immune mediators were assessed by a multiplex assay. We included 82 patients (42.6 ± 11.3 years-old, 91.4% female), of whom 56.1% (n = 46) had LN, and 18 healthy donors (37.5 ± 8.2 years-old, 83.3% female). No differences were found for particle size/concentration by NTA, but higher counts of total (P = 0.03) and podocyte-derived (P = 0.01) uEVs were observed in SLE patients, especially in active LN (P = 0.02; P = 0.03). We also identified higher urinary levels of cytokines such as IL-6, IL-8, and CCL-2 according to SLE activity and LN (P < 0.05). Significant correlations were observed between uEVs, immune mediators, R-SLEDAI-2K, proteinuria, and albuminuria in active LN. Lastly, the combinatory analysis of podocyte uEVs, IL-6, IFN-γ, IL-8, uCCL-2 and CCL-3 showed a good predictive power to detect active LN (AUC = 0.88, P = 0.0009). Our results suggest that urinary podocyte-derived uEVs and cytokines are associated with LN activity, which may reflect podocyte injury mediated by inflammation. Thus, the combined application of these biomarkers could help to identify patients with podocyte damage and renal inflammation.

摘要

尿细胞外囊泡(uEVs)和免疫介质已成为潜在的微创肾脏生物标志物。尽管活动性狼疮性肾炎(LN)与免疫复合物沉积、组织炎症和足细胞损伤有关,但目前尚不清楚这些参数在系统性红斑狼疮(SLE)中是如何同时改变的。因此,我们旨在评估uEVs作为LN的生物标志物,并与尿免疫介质相关联。在这项横断面研究中,通过差速离心从SLE患者和健康供体中分离出uEVs,并通过电子显微镜、纳米级流式细胞术和纳米颗粒跟踪分析(NTA)对其进行表征和/或定量。通过多重检测评估尿免疫介质。我们纳入了82例患者(年龄42.6±11.3岁,91.4%为女性),其中56.1%(n = 46)患有LN,以及18名健康供体(年龄37.5±8.2岁,83.3%为女性)。通过NTA未发现颗粒大小/浓度存在差异,但在SLE患者中观察到总uEVs(P = 0.03)和足细胞来源的uEVs(P = 0.01)数量更高,尤其是在活动性LN患者中(P = 0.02;P = 0.03)。我们还根据SLE活动度和LN确定了尿中细胞因子如IL-6、IL-8和CCL-2的水平更高(P < 0.05)。在活动性LN中,观察到uEVs、免疫介质、R-SLEDAI-2K、蛋白尿和白蛋白尿之间存在显著相关性。最后,对足细胞uEVs、IL-6、IFN-γ、IL-8、uCCL-2和CCL-3的联合分析显示出检测活动性LN的良好预测能力(AUC = 0.88,P = 0.0009)。我们的结果表明,尿足细胞来源的uEVs和细胞因子与LN活动度相关,这可能反映了炎症介导的足细胞损伤。因此,这些生物标志物的联合应用有助于识别足细胞损伤和肾脏炎症患者。

https://cdn.ncbi.nlm.nih.gov/pmc/blobs/b197/12325585/ae6a82832643/41598_2025_8236_Fig1_HTML.jpg

文献AI研究员

20分钟写一篇综述,助力文献阅读效率提升50倍。

立即体验

用中文搜PubMed

大模型驱动的PubMed中文搜索引擎

马上搜索

文档翻译

学术文献翻译模型,支持多种主流文档格式。

立即体验