Suppr超能文献

CLCN5通过调节烯酰辅酶A水合酶和3-羟基酰基辅酶A脱氢酶来抑制透明细胞肾细胞癌的肿瘤发生和脂肪酸积累。

CLCN5 inhibits tumorigenesis and fatty acid accumulation in clear cell renal cell carcinoma by regulating Enoyl CoA hydratase and 3-Hydroxyacyl CoA dehydrogenase.

作者信息

Yu Tiexi, Li Weiquan, Meng Xiangui, Yang Wei, Ruan Hailong, Xiao Wen, Zhang Xiaoping

机构信息

Department of Urology, Union Hospital, Tongji Medical College, Huazhong University of Science and Technology, Wuhan, 430022, China.

Shenzhen Huazhong University of Science and Technology Research Institute, Shenzhen 518000, China.

出版信息

Int J Med Sci. 2025 Jul 19;22(13):3354-3370. doi: 10.7150/ijms.105969. eCollection 2025.

Abstract

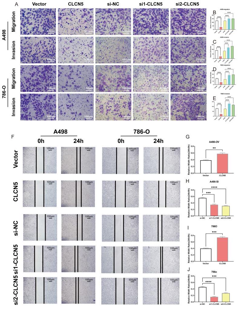
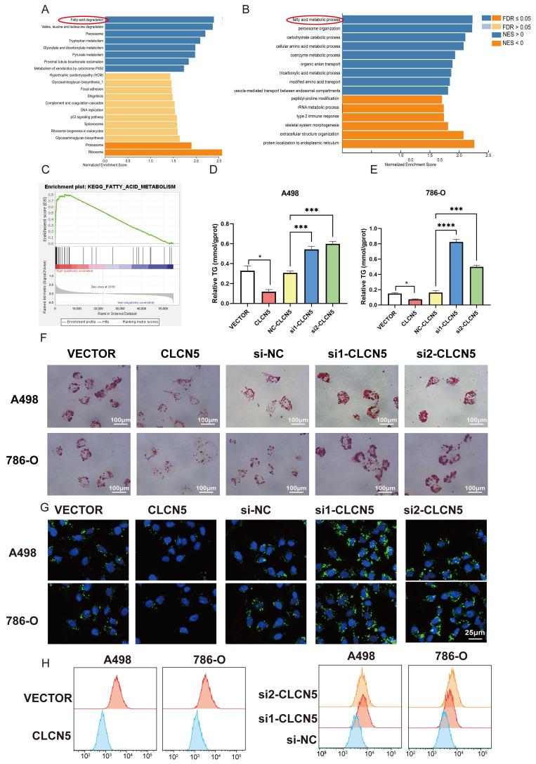
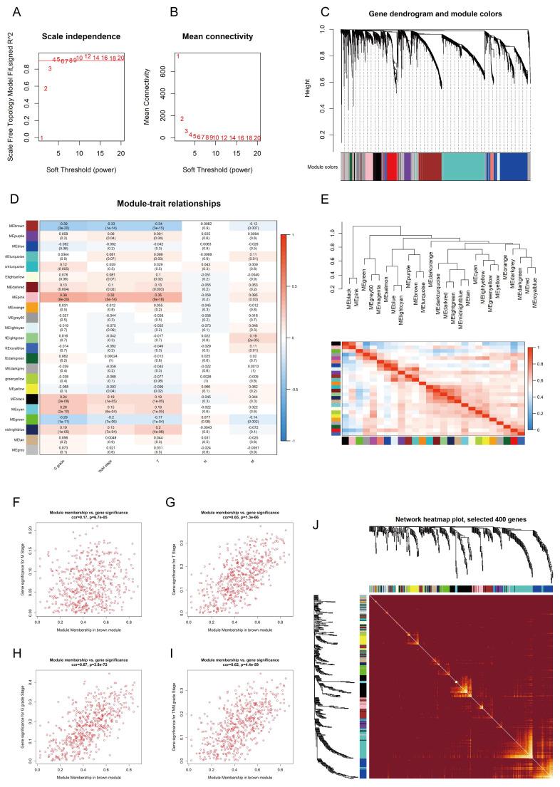
Clear cell renal cell carcinoma (ccRCC), a globally prevalent and highly aggressive malignancy, is characterized by abnormal lipid accumulation and high morbidity. However, the complex pathological mechanisms underlying its development remain largely unexplored, necessitating further research efforts. In this study, we employed Weighted Gene Co-expression Network Analysis (WGCNA) and identified Chloride Voltage-Gated Channel 5 (CLCN5), a member of the CIC family, as a potential hub gene involved in fatty acid degradation. Our findings suggest that downregulated CLCN5 was negatively correlated with the malignant characteristics and prognosis of ccRCC. experiments demonstrated that CLCN5 overexpression significantly impacts fatty acid oxidation and inhibits tumor proliferation, metastasis, migration, and invasion in ccRCC. Mechanistically, CLCN5 restrains the proliferation and migration of ccRCC cells by decreasing lipid accumulation through the effects of Enoyl CoA hydratase and 3-Hydroxyacyl CoA dehydrogenase (EHHADH). Collectively, these findings suggest that CLCN5/EHHADH-mediated fatty acid metabolism could be a potential strategy for ccRCC treatment.

摘要

透明细胞肾细胞癌(ccRCC)是一种全球普遍存在且具有高度侵袭性的恶性肿瘤,其特征是脂质异常蓄积且发病率高。然而,其发生发展的复杂病理机制在很大程度上仍未被探索,需要进一步的研究努力。在本研究中,我们采用加权基因共表达网络分析(WGCNA),并鉴定出CIC家族成员氯化物电压门控通道5(CLCN5)作为参与脂肪酸降解的潜在枢纽基因。我们的研究结果表明,CLCN5表达下调与ccRCC的恶性特征和预后呈负相关。实验证明,CLCN5过表达显著影响脂肪酸氧化,并抑制ccRCC的肿瘤增殖、转移、迁移和侵袭。从机制上讲,CLCN5通过烯酰辅酶A水合酶和3-羟酰辅酶A脱氢酶(EHHADH)的作用减少脂质蓄积,从而抑制ccRCC细胞的增殖和迁移。总体而言,这些研究结果表明,CLCN5/EHHADH介导的脂肪酸代谢可能是ccRCC治疗的一种潜在策略。

https://cdn.ncbi.nlm.nih.gov/pmc/blobs/7b48/12320790/57d01401e66d/ijmsv22p3354g001.jpg

文献AI研究员

20分钟写一篇综述,助力文献阅读效率提升50倍。

立即体验

用中文搜PubMed

大模型驱动的PubMed中文搜索引擎

马上搜索

文档翻译

学术文献翻译模型,支持多种主流文档格式。

立即体验