Suppr超能文献

长链非编码RNA SLC7A11AR通过促进SLC7A11表达抑制铁死亡,从而促进肺腺癌进展。

LncRNA SLC7A11AR promotes lung adenocarcinoma progression by inhibiting ferroptosis via promoting SLC7A11 expression.

作者信息

Zhai Haoqing, Xiang Xudong, Pu Jun, Niu Xiaoqun, Gao Jie, Mu Dengcai, Du Jia, Li Yao, Qu Laihao, Liu Baiyang, Chen Yongbin, Yang Cuiping

机构信息

State Key Laboratory of Genetic Evolution & Animal Models, the Key Laboratory of Animal Models & Human Disease Mechanisms of Yunnan Province, Kunming Institute of Zoology, Chinese Academy of Sciences, 650201, Kunming, Yunnan, China.

Kunming College of Life Science, University of Chinese Academy of Sciences, Beijing, 100049, China.

出版信息

Int J Biol Sci. 2025 Jul 11;21(10):4549-4566. doi: 10.7150/ijbs.112233. eCollection 2025.

Abstract

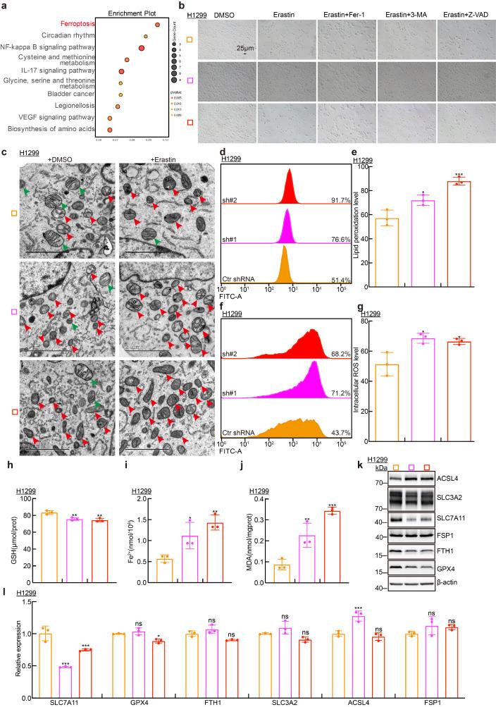
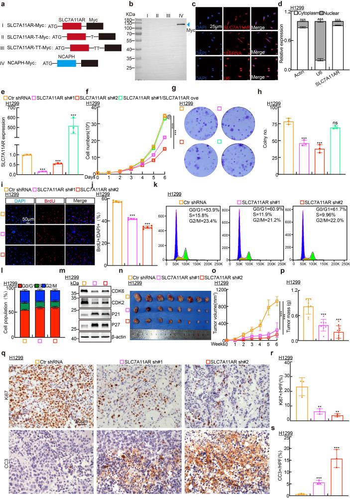
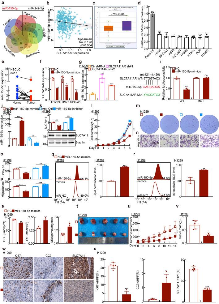
Non-small cell lung cancer (NSCLC) is a prevalent classification of human lung cancer with a variety of clinical pathological features. Several key factors and associated signaling pathways have played pivotal roles in the progression of NSCLC and serve as potential therapeutic targets. However, the therapeutic efficacy is still limited, and novel biomarkers and key regulators are inevitable. We found a human-specific long non-coding RNA (lncRNA, ENST00000504300) induced by the inflammatory pathway, termed SLC7A11AR (SLC7A11 associated lncRNA), which was highly expressed in lung adenocarcinoma (LUAD) cell lines but not in lung squamous cell carcinoma (LUSC). Our research showed that higher SLC7A11AR expression correlates with a poorer clinical prognosis. Depleting SLC7A11AR restrains tumor cell proliferation, migration, and xenograft tumor formation by promoting ferroptosis. Bioinformatic analysis and dual luciferase reporter assays revealed that SLC7A11AR binds directly to miR-150-5p, weakening the inhibition on its downstream target SLC7A11, a key ferroptosis inhibitor in NSCLC. In cancerous tissues, SLC7A11AR was upregulated, while miR-150-5p was downregulated compared to control tissues. Enforced miR-150-5p expression inhibited tumor growth. Moreover, ASOs against SLC7A11AR alone or with a ferroptosis agonist significantly suppressed tumor progression. Our results suggest that the SLC7A11AR/miR-150-5p/SLC7A11 axis plays an oncogenic role in LUAD development and has the potential to be novel therapeutic targets, presenting new opportunities for LUAD treatment in the future.

摘要

非小细胞肺癌(NSCLC)是人类肺癌中一种常见的类型,具有多种临床病理特征。几个关键因素和相关信号通路在NSCLC的进展中起关键作用,并作为潜在的治疗靶点。然而,治疗效果仍然有限,新型生物标志物和关键调节因子不可或缺。我们发现一种由炎症途径诱导的人类特异性长链非编码RNA(lncRNA,ENST00000504300),称为SLC7A11AR(SLC7A11相关lncRNA),其在肺腺癌(LUAD)细胞系中高表达,但在肺鳞状细胞癌(LUSC)中不表达。我们的研究表明,较高的SLC7A11AR表达与较差的临床预后相关。敲低SLC7A11AR可通过促进铁死亡抑制肿瘤细胞增殖、迁移和异种移植肿瘤形成。生物信息学分析和双荧光素酶报告基因检测显示,SLC7A11AR直接与miR-150-5p结合,削弱了对其下游靶点SLC7A11的抑制作用,SLC7A11是NSCLC中一种关键的铁死亡抑制剂。在癌组织中,与对照组织相比,SLC7A11AR上调,而miR-150-5p下调。增强miR-150-5p表达可抑制肿瘤生长。此外,单独使用针对SLC7A11AR的反义寡核苷酸或与铁死亡激动剂联合使用可显著抑制肿瘤进展。我们的结果表明,SLC7A11AR/miR-150-5p/SLC7A11轴在LUAD发展中起致癌作用,有潜力成为新型治疗靶点,为未来LUAD治疗提供新机会。

https://cdn.ncbi.nlm.nih.gov/pmc/blobs/d0aa/12320243/c2aef8856a73/ijbsv21p4549g001.jpg

文献AI研究员

20分钟写一篇综述,助力文献阅读效率提升50倍。

立即体验

用中文搜PubMed

大模型驱动的PubMed中文搜索引擎

马上搜索

文档翻译

学术文献翻译模型,支持多种主流文档格式。

立即体验