Suppr超能文献

新型CDK2/CDK9抑制剂法曲利布靶向细胞存活和DNA损伤途径,并与恩考芬尼在携带BRAF(V600E)的人结肠癌细胞中发挥协同作用。

Novel CDK2/CDK9 inhibitor fadraciclib targets cell survival and DNA damage pathways and synergizes with encorafenib in human colorectal cancer cells with BRAF(V600E).

作者信息

Mohiuddin Md, Póvoa Vanda, Fior Rita, Sinicrope Frank A

机构信息

Department of Medicine, Gastrointestinal Research Unit, Mayo Clinic Alix School of Medicine, Rochester, MN, 55905, USA.

Champalimaud Centre for the Unknown, Champalimaud Research, Champalimaud Foundation, Lisbon, Portugal.

出版信息

Oncogenesis. 2025 Aug 6;14(1):27. doi: 10.1038/s41389-025-00574-1.

Abstract

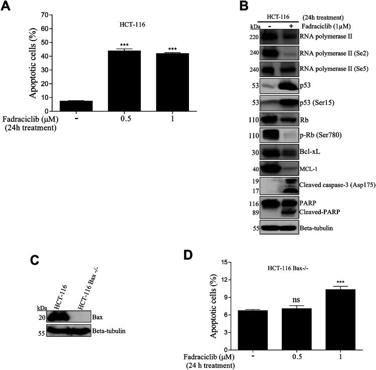
The oncogenic BRAF(V600E) mutation activates the ERK1/2 pathway and is detected in 10% of human colorectal cancers (CRCs) where it is associated with poor prognosis. Inhibitors of BRAF have shown only modest efficacy in patients with CRC due to intrinsic drug resistance. We studied the CDK2/CDK9 inhibitor, fadraciclib, alone and in combination with the BRAF inhibitor encorafenib in isogenic human RKO CRC cells with two, one, or no BRAF alleles (RKO, A19, T29) and in BRAF wild-type HCT-116 cells, including Bax knockout HCT-116 cells. Treatment with fadraciclib was shown to suppress MCL-1 and phospho-MCL-1 (Ser64), induce a Bax-dependent apoptosis, and inhibit colony formation in a BRAF gene dose-dependent manner. Fadraciclib decreased phosphorylation of RNA polymerase II, indicating suppression of RNA transcription. The tumor growth inhibitory effect of fadraciclib plus encorafenib was synergistic. Fadraciclib decreased Rb phosphorylation, inhibited cell cycle progression, and promoted DNA damage as evidenced by cleavage of PARP, increased pH2AX (ser139), and activation of p53. In RKO versus A19 or T29 cells, drug treatment was associated with greater suppression of p-Rb and inhibition of apoptosis and the cell cycle. In a zebrafish xenograft model, fadraciclib plus encorafenib significantly reduced tumor size, concurrent with increased caspase-3 activation. In human CRCs, BRAF mutation was associated with overexpression of CDK2, and CDK9 overexpression was associated with worse patient survival. In conclusion, fadraciclib depletes MCL-1 to potentiate apoptosis and, combined with encorafenib, synergistically suppresses tumor cell growth in a BRAF gene dose-dependent manner. These data suggest a novel therapeutic strategy in CRCs with BRAF.

摘要

致癌性BRAF(V600E)突变激活ERK1/2通路,在10%的人类结直肠癌(CRC)中可检测到,且与预后不良相关。由于内在耐药性,BRAF抑制剂在CRC患者中仅显示出适度疗效。我们研究了CDK2/CDK9抑制剂法曲利滨单独使用以及与BRAF抑制剂恩考芬尼联合使用对具有两个、一个或无BRAF等位基因的同基因人RKO CRC细胞(RKO、A19、T29)以及BRAF野生型HCT-116细胞(包括Bax基因敲除的HCT-116细胞)的作用。结果显示,法曲利滨处理可抑制MCL-1和磷酸化MCL-1(Ser64),诱导Bax依赖性凋亡,并以BRAF基因剂量依赖性方式抑制集落形成。法曲利滨降低了RNA聚合酶II的磷酸化,表明RNA转录受到抑制。法曲利滨加恩考芬尼对肿瘤生长的抑制作用具有协同性。法曲利滨降低了Rb磷酸化,抑制细胞周期进程,并促进DNA损伤,表现为PARP裂解、pH2AX(ser139)增加以及p53激活。在RKO细胞与A19或T29细胞中,药物处理与p-Rb的更大抑制、凋亡和细胞周期抑制相关。在斑马鱼异种移植模型中,法曲利滨加恩考芬尼显著减小肿瘤大小,同时caspase-3激活增加。在人类CRC中,BRAF突变与CDK2过表达相关,而CDK9过表达与患者较差的生存率相关。总之,法曲利滨消耗MCL-1以增强凋亡,与恩考芬尼联合使用时,以BRAF基因剂量依赖性方式协同抑制肿瘤细胞生长。这些数据提示了一种针对BRAF突变型CRC的新型治疗策略。

https://cdn.ncbi.nlm.nih.gov/pmc/blobs/34b8/12329046/7e54980ea9cb/41389_2025_574_Fig1_HTML.jpg

文献AI研究员

20分钟写一篇综述,助力文献阅读效率提升50倍。

立即体验

用中文搜PubMed

大模型驱动的PubMed中文搜索引擎

马上搜索

文档翻译

学术文献翻译模型,支持多种主流文档格式。

立即体验