Suppr超能文献

索拉非尼在结核感染临床前小鼠模型中通过CD4CD25和CD8CD25效应T细胞发挥的抗分枝杆菌及免疫调节活性。

Antimycobacterial and immunomodulatory activities of sorafenib in a preclinical mouse model of TB infection through CD4CD25 and CD8CD25 effector T cells.

作者信息

Rajmani Raju S, Surolia Avadhesha

机构信息

Molecular Biophysics Unit, Indian Institute of Science, Bangalore, India.

Dr. Reddy's Institute of Life Sciences, Hyderabad, India.

出版信息

Front Immunol. 2025 Jul 23;16:1591026. doi: 10.3389/fimmu.2025.1591026. eCollection 2025.

Abstract

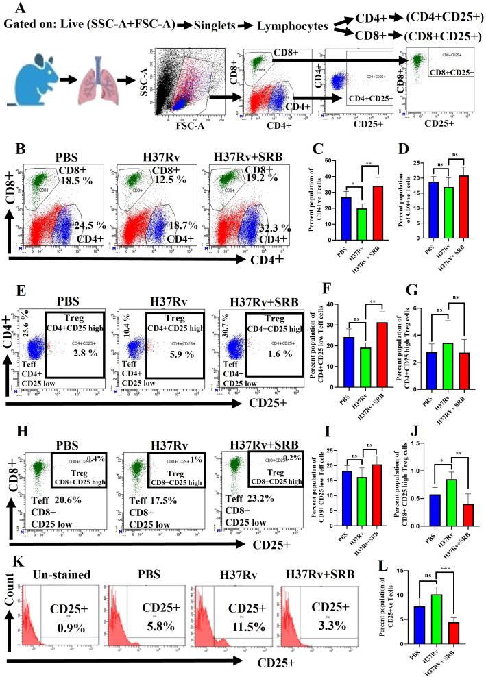
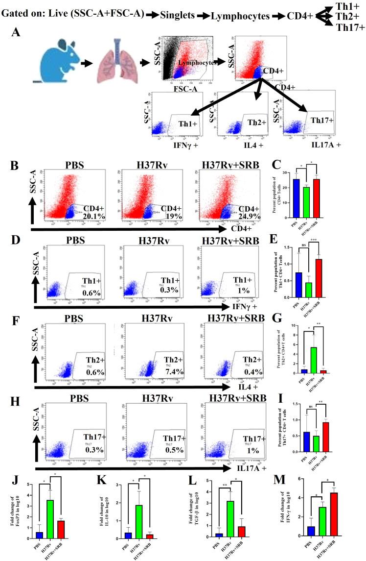
Tuberculosis is a communicable disease caused by It is one of the major global public health problems that leads to a high morbidity and mortality rate. Drug resistance in () is another significant and persistent public health concern. The development of effective TB vaccines and treatments requires a better understanding of the intricate interactions between M. tuberculosis and host immunity. We previously reported that sorafenib (SRB) reduces bacterial growth by allosterically inhibiting ornithine acetyltransferase (MtArgJ), an essential enzyme in the arginine biosynthesis pathway of . Here, we report on the antimicrobial activity of sorafenib in preclinical mouse models of tuberculosis. Sorafenib is a potent drug approved by the Food and Drug Administration (FDA) for treating several types of cancer. The current study is focused on the immunomodulation that SRB induces in the host, specifically the immunological response that is triggered to combat the pathogenicity and survival of the bacteria.Here, we show that SRB significantly sterilizes the bacterial burden in chronic infection animal models of tuberculosis by reducing the number of -susceptible alveolar macrophages (AMs), and that SRB is more effective when combined with rifampicin (RIF). In the current study, we documented a new immune modulatory characteristic of sorafenib that, upon SRB treatment, markedly increased effector T cells (Teff - CD4CD25 and CD8CD25) activity and decreased regulatory T cells, the immunosuppressive T cells (Treg- CD4CD25 and CD8CD25) function. In conclusion, our studies revealed that SRB is beneficial for both boosting an efficient T cell response and lowering the tubercular load.

摘要

结核病是一种由……引起的传染病。它是导致高发病率和死亡率的主要全球公共卫生问题之一。结核分枝杆菌()中的耐药性是另一个重大且持续存在的公共卫生问题。开发有效的结核病疫苗和治疗方法需要更好地了解结核分枝杆菌与宿主免疫之间复杂的相互作用。我们之前报道过,索拉非尼(SRB)通过变构抑制鸟氨酸乙酰转移酶(MtArgJ)来减少细菌生长,MtArgJ是结核分枝杆菌精氨酸生物合成途径中的一种必需酶。在此,我们报告索拉非尼在结核病临床前小鼠模型中的抗菌活性。索拉非尼是一种经美国食品药品监督管理局(FDA)批准用于治疗多种癌症的有效药物。当前的研究聚焦于SRB在宿主中诱导的免疫调节,特别是为对抗细菌致病性和生存而触发的免疫反应。在此,我们表明SRB通过减少对结核分枝杆菌敏感的肺泡巨噬细胞(AMs)数量,显著清除了结核病慢性感染动物模型中的细菌负荷,并且SRB与利福平(RIF)联合使用时更有效。在当前研究中,我们记录了索拉非尼的一种新的免疫调节特性,即在SRB治疗后,效应T细胞(Teff - CD4CD25和CD8CD25)活性显著增加,而调节性T细胞,即免疫抑制性T细胞(Treg - CD4CD25和CD8CD25)功能降低。总之,我们的研究表明SRB既有利于增强有效的T细胞反应,又有利于降低结核负荷。

https://cdn.ncbi.nlm.nih.gov/pmc/blobs/a7d3/12325335/6dac451091d8/fimmu-16-1591026-g001.jpg

文献AI研究员

20分钟写一篇综述,助力文献阅读效率提升50倍。

立即体验

用中文搜PubMed

大模型驱动的PubMed中文搜索引擎

马上搜索

文档翻译

学术文献翻译模型,支持多种主流文档格式。

立即体验